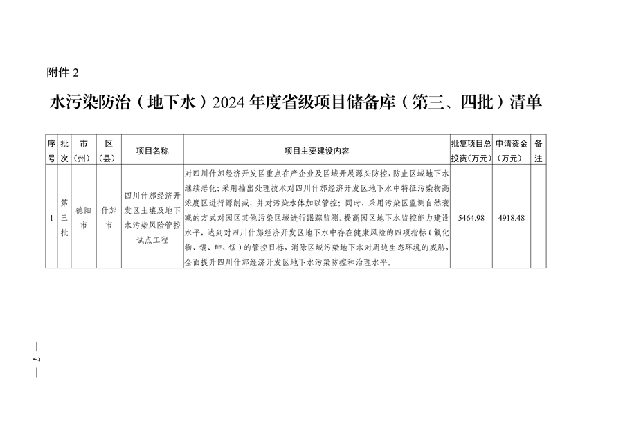
四川省生态环境厅办公室印发2024年度省级生态环境保护项目储备库清单(第三、四批),其中包含水污染防治(地表水)项目15项、水污染防治(地下水)项目1项、大气污染防治项目74项、土壤污染防治项目1项。
四川省生态环境厅办公室关于印发2024年度省级生态环境保护项目储备库清单(第三、四批)的通知
各市(州)生态环境局:
为推动实施水、地下水、大气、土壤污染防治以及农村环境整治工作,根据《四川省生态环境厅省级财政性资金及项目管理决策程序规定》(川环办发〔2021〕34号)等相关要求,我厅组织对各市县新申报入库项目和申请调整的储备库项目进行了形式审查、专家技术评审、部门会审,现将通过审查的新申报项目纳入2024年度省级储备库(第三、四批)管理(项目具体情况详见附件1—4)。
请你们采取有效措施,积极落实项目资金,督导推动项目加快实施,切实发挥入库项目生态环境效益。































