10月14日,佛山顺德粤港澳协同发展合作区排水管网建设及改造工程-顺德区大良勒流水体综合整治工程设计施工总承包(EPC)评标结果公示。中标候选人如下:
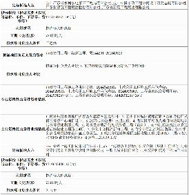
定标候选人一:主:中国建筑第八工程局有限公司,成:北京市市政工程设计研究总院有限公司,天津市政工程设计研究总院有限公司,报价:1721470142.20元;
定标候选人二:主:中国一冶集团有限公司,成:广东省建筑设计研究院集团股份有限公司,中国建筑第四工程局有限公司,广东顺铁建设有限公司;中誉设计有限公司,报价:1700078335.72元;
定标候选人三:主:中建三局集团有限公司,成:中交第二公路勘察设计研究院有限公司,广州市市政工程设计研究总院有限公司,报价:1713688683.74元。
定标候选人四:主:中国水利水电第七工程局有限公司,成:中国电建市政建设集团有限公司,中国电建集团西北勘测设计研究院有限公司,报价:1739817089.46元;
定标候选人五:主:广东省水利水电第三工程局有限公司,成:中国市政工程中南设计研究总院有限公司,广东省建筑工程集团股份有限公司;广东省建筑工程集团有限公司,报价:1714258942.69元;
定标候选人六:主:中铁上海工程局集团有限公司,成:上海市政工程设计研究总院(集团)有限公司,中交第四航务工程勘察设计院有限公司,中铁七局集团有限公司,中交第四航务工程局有限公司,报价:1710645489.13元;
定标候选人七:主:中电建生态环境集团有限公司,成:中国水利水电第四工程局有限公司,中国水电基础局有限公司,中国电建集团昆明勘测设计研究院有限公司,报价:1724943222.24元。
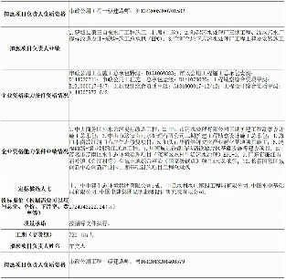
文件显示,该项目建设规模: (1)排水管网建设与改造工程:①对排水单元内部排水管网进行改造,改造总面积21.27km²,新建DN100~DN1800排水管网854.82km;②市政排水管网完善工程,新建DN200~DN1200市政排水管共计90.51km;③泵站建设与改造工程建设7座提升泵站,总建设规模为22410m³/d;改造1座泵站,用于后期大门、勒流片区调配水;④存量排水管网改造工程,一是改造现状市政排水管网错混接,新建管网7.39km;二是新建管网6.44km对市政管道倒坡进行改造;三是新建管网1.04km改造排水瓶颈管;四是修复排水管道缺陷段,其中市政排水管网开挖翻建修复12.36km、非开挖修复5.85km、局部修复2684环及管网清淤34.96km;五是排水单元存量管网翻建35.21km、清淤26.25km。⑤截流系统改造及防倒灌工程一是现状截流系统进行改造,拟改造61座截流井,新建DN300以上截流管长1648.15m,新建DN300以上溢流管长245.6m,增设拍门38个。二是结合现状安装防倒灌设施,其中管中型止回阀13套、柔性限流装置11套,下开式堰门8套、旋流限流阀门28座、限流闸门15座及电动闸门11座。⑥内涝风险点整治工程:对项目范围内现状的35处内涝风险点进行改造,建设雨水管网长度4.02km。(2)城乡排涝通道建设工程:①水系连通工程7处,总长3640.04m;②河涌拓宽(新开)工程,对流槎围涌、樟江涌、石排涌二期的进水口或河道进行拓宽,新开河涌190m。③河涌微循环工程,泵站总流量45.7m³/h。④河涌清淤工程对17条河涌进行清淤,清淤总长18.11km,清淤总量约4.23万m3。⑤排水箱涵整治工程,主要对现状排水箱涵进行清淤及修复,其中排水箱涵清淤3.57万m³,排水箱涵钢筋裸露锈蚀修复193处,轻度裂缝及墙体渗水抹面127处,清除异物侵入73处,清除障碍物淤积62处。(3)河湖一体化综合治理工程:小湖塘整治工程3处,工程规模约1.35ha;河涌岸线综合治理工程1.89km,工程规模3.77ha。(4)水智慧管控平台建设工程:感知工程建设和拓展集成。
最高投标限价:1828556473.36元。
公告如下:








