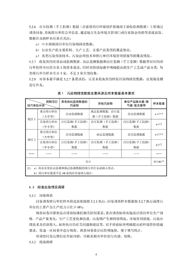
生态环境部发布国家生态环境标准《国家污染物排放标准实施评估技术导则(征求意见稿)》,向社会公开征求意见,本标准规定了国家污染物排放标准实施评估的总体要求,并对评估资料数据收集与调研、行业发展分析及评估重点问题识别、标准执行情况评估、标准实施绩效评估、标准技术内容适用性评估要求、评估结论等提出了技术要求。
本标准适用于国家水污染物排放标准、固定源大气污染物排放标准、固体废物污染控制标准的实施评估工作,地方相关污染物排放标准实施评估可参照执行。
关于公开征求国家生态环境标准《国家污染物排放标准实施评估技术导则》意见的通知
为贯彻《中华人民共和国环境保护法》,规范国家污染物排放标准实施评估工作,我部组织编制了《国家污染物排放标准实施评估技术导则(征求意见稿)》,现公开征求意见。标准征求意见稿及编制说明,可登录我部网站“意见征集”栏目检索查阅。
各机关团体、企事业单位和个人均可提出意见建议。请于2024年12月10日前将意见书面反馈我部,意见的电子版请同时发送至我部联系人邮箱。
联系人:法规与标准司 陈婧
电话:(010)65645279
邮箱:biaozhun@mee.gov.cn
地址:北京市东城区东长安街12号
邮编:100006



















