农村供水工程,必须执行!《农村供水工程项目规范(征求意见稿)》公开征求意见!


您好,欢迎访问动长环保科技有限公司网站
新闻资讯
您的位置: 首页 > 新闻资讯
.

新闻资讯

推荐产品

农村供水工程,必须执行!《农村供水工程项目规范(征求意见稿)》公开征求意见!

发布时间:2026-02-22 06:28:11人气:

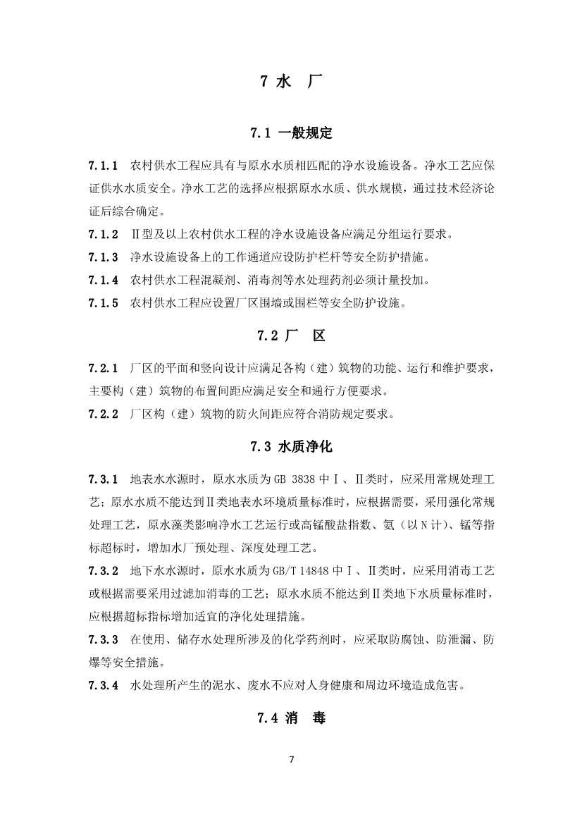
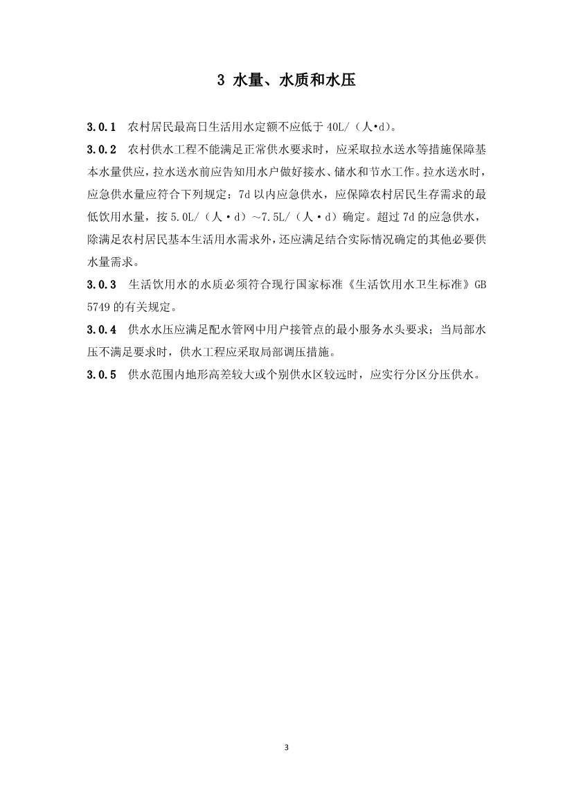
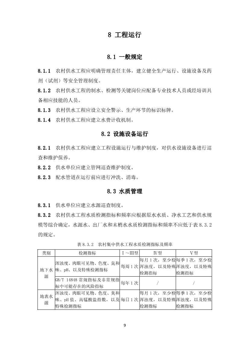
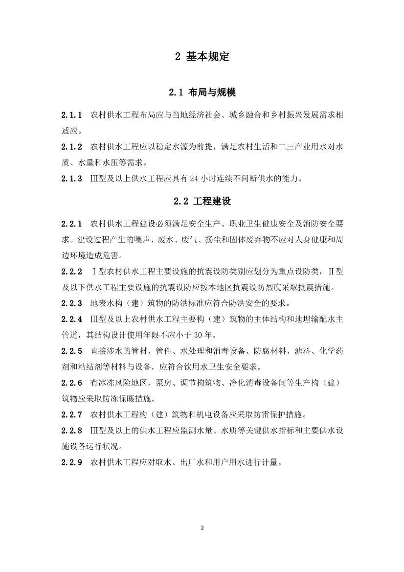
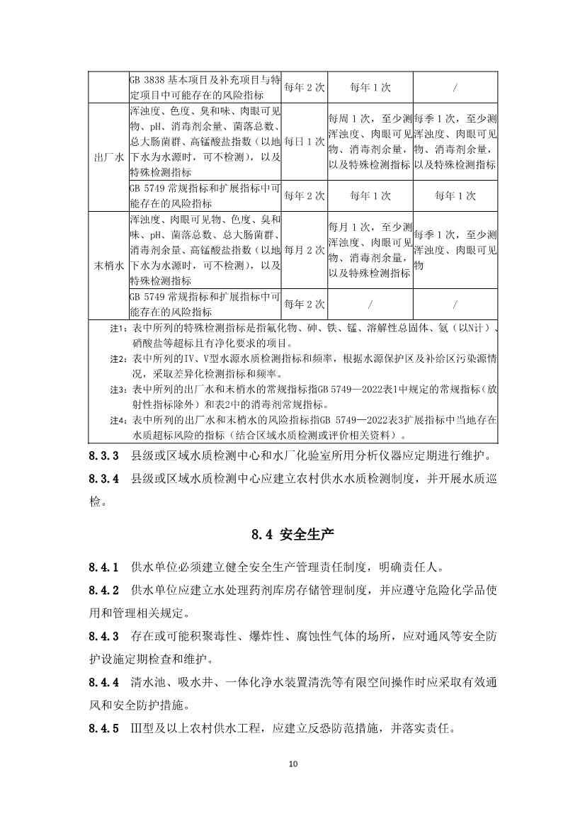
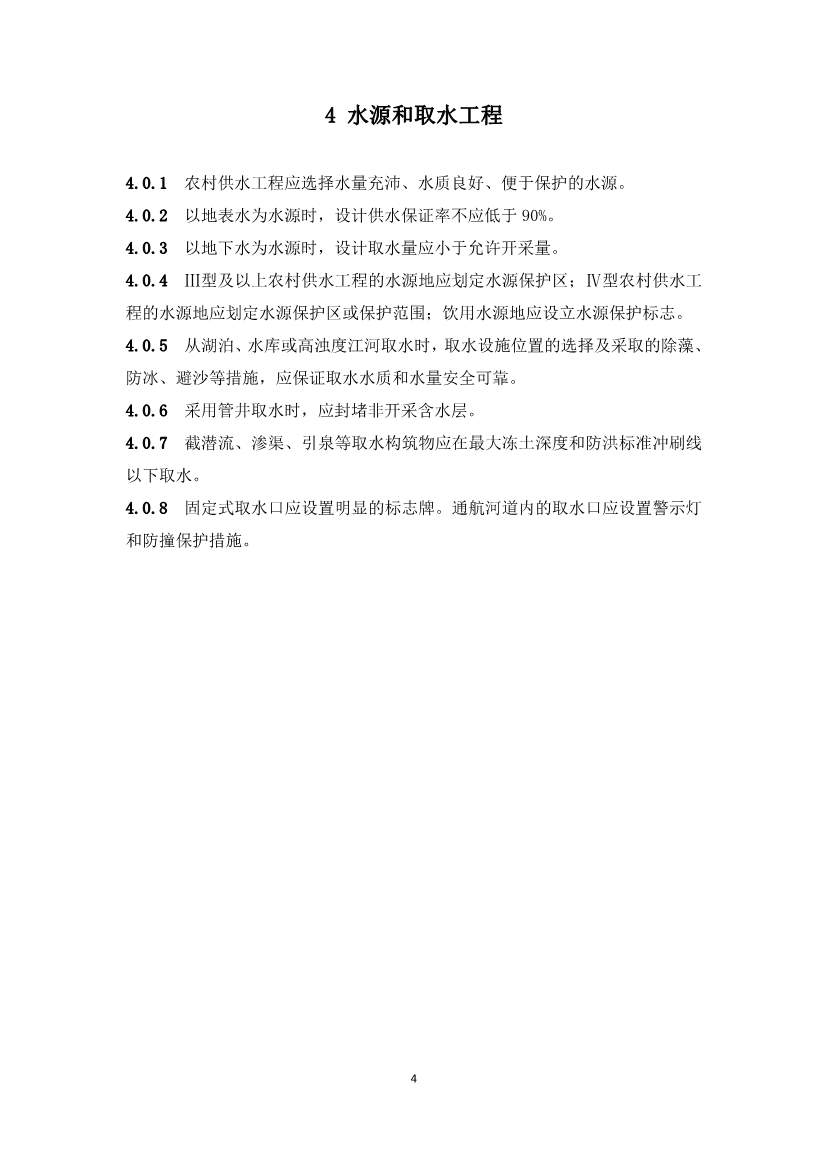
9月25日,住房城乡建设部办公厅发布关于工程建设强制性国家规范《农村供水工程项目规范(征求意见稿)》公开征求意见的通知,指出农村集中供水工程项目,必须执行本规范,Ⅲ型及以上供水工程应具有24小时连续不间断供水的能力。

农村供水工程,必须执行!《农村供水工程项目规范(征求意见稿)》公开征求意见!(图1)

农村供水工程,必须执行!《农村供水工程项目规范(征求意见稿)》公开征求意见!(图2)

农村供水工程,必须执行!《农村供水工程项目规范(征求意见稿)》公开征求意见!(图3)

农村供水工程,必须执行!《农村供水工程项目规范(征求意见稿)》公开征求意见!(图4)

农村供水工程,必须执行!《农村供水工程项目规范(征求意见稿)》公开征求意见!(图5)

农村供水工程,必须执行!《农村供水工程项目规范(征求意见稿)》公开征求意见!(图6)

农村供水工程,必须执行!《农村供水工程项目规范(征求意见稿)》公开征求意见!(图7)

农村供水工程,必须执行!《农村供水工程项目规范(征求意见稿)》公开征求意见!(图8)

农村供水工程,必须执行!《农村供水工程项目规范(征求意见稿)》公开征求意见!(图9)

农村供水工程,必须执行!《农村供水工程项目规范(征求意见稿)》公开征求意见!(图10)

农村供水工程,必须执行!《农村供水工程项目规范(征求意见稿)》公开征求意见!(图11)

农村供水工程,必须执行!《农村供水工程项目规范(征求意见稿)》公开征求意见!(图12)

农村供水工程,必须执行!《农村供水工程项目规范(征求意见稿)》公开征求意见!(图13)

农村供水工程,必须执行!《农村供水工程项目规范(征求意见稿)》公开征求意见!(图14)

农村供水工程,必须执行!《农村供水工程项目规范(征求意见稿)》公开征求意见!(图15)


推荐资讯