江苏地标《人工湿地污水处理技术规程》报批版公示!


您好,欢迎访问动长环保科技有限公司网站
新闻资讯
您的位置: 首页 > 新闻资讯
.

新闻资讯

推荐产品

江苏地标《人工湿地污水处理技术规程》报批版公示!

发布时间:2026-02-20 06:26:43人气:

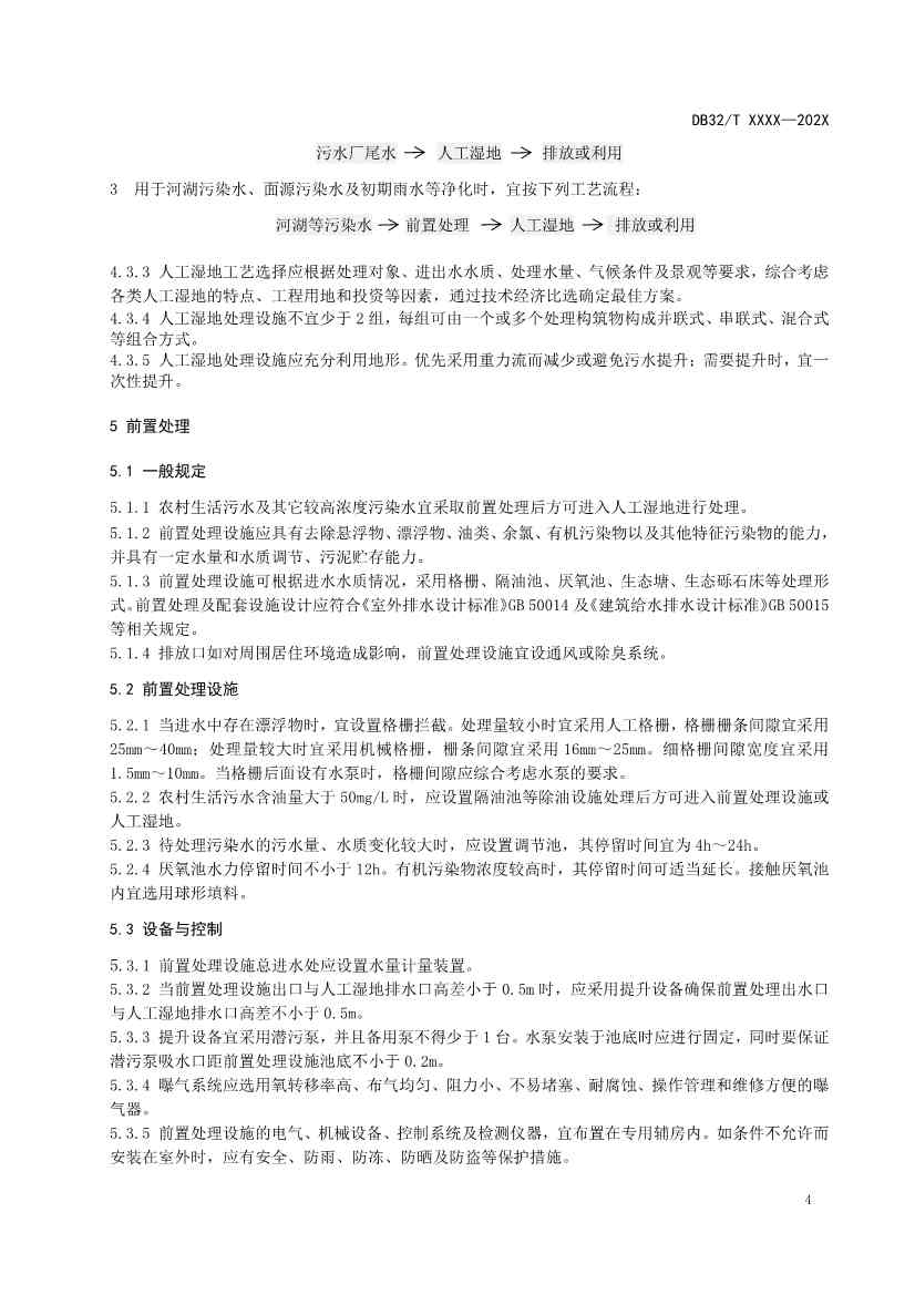
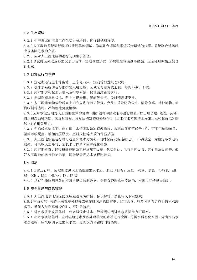
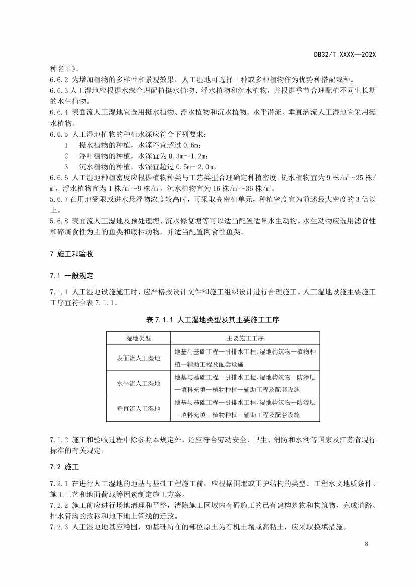
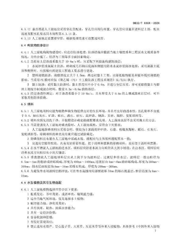
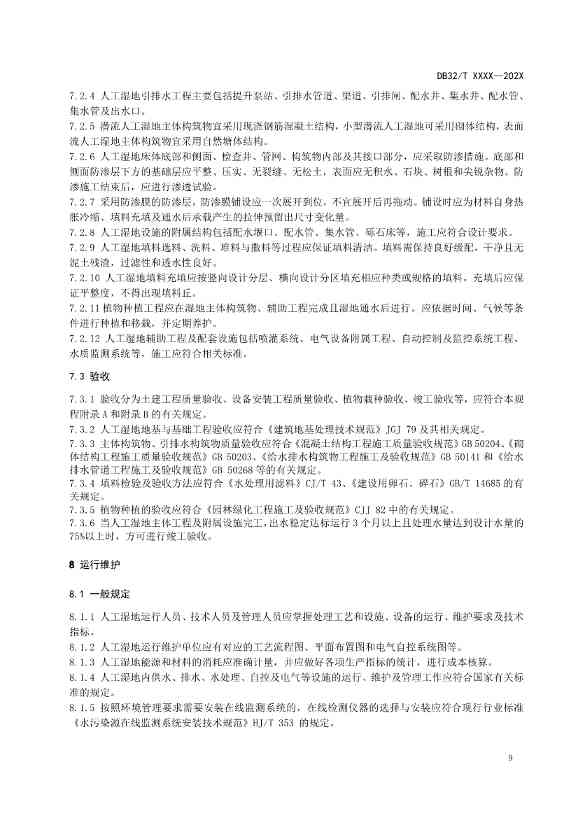
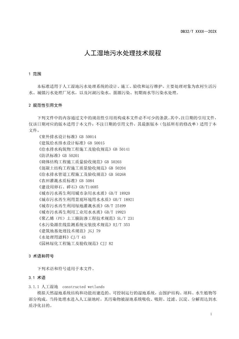
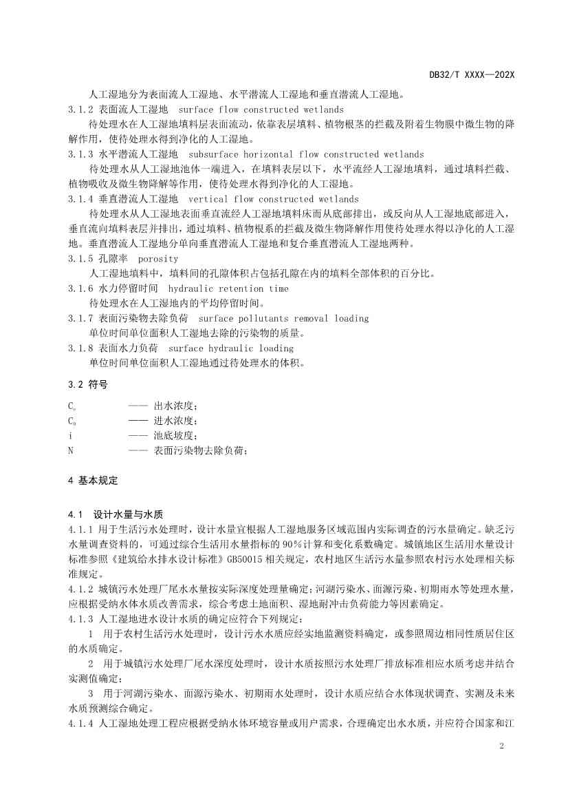
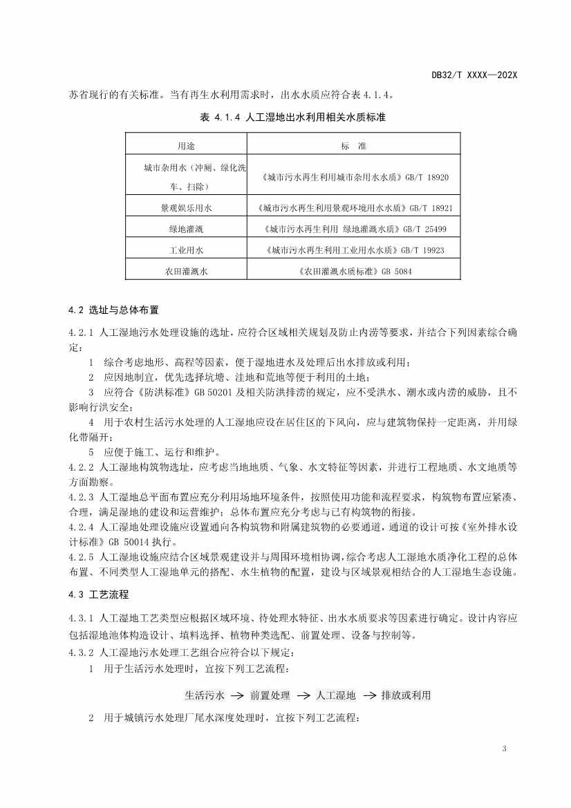
近日,江苏省地方标准《人工湿地污水处理技术规程》报批版公示,本标准适用于人工湿地污水处理系统的设计、施工、验收和运行维护,主要处理对象为农村生活污水、城镇污水处理厂尾水,以及河湖污染水、面源污染、初期雨水等污染水处理。

江苏地标《人工湿地污水处理技术规程》报批版公示!(图1)

江苏地标《人工湿地污水处理技术规程》报批版公示!(图2)

江苏地标《人工湿地污水处理技术规程》报批版公示!(图3)

江苏地标《人工湿地污水处理技术规程》报批版公示!(图4)

江苏地标《人工湿地污水处理技术规程》报批版公示!(图5)

江苏地标《人工湿地污水处理技术规程》报批版公示!(图6)

江苏地标《人工湿地污水处理技术规程》报批版公示!(图7)

江苏地标《人工湿地污水处理技术规程》报批版公示!(图8)

江苏地标《人工湿地污水处理技术规程》报批版公示!(图9)

江苏地标《人工湿地污水处理技术规程》报批版公示!(图10)

江苏地标《人工湿地污水处理技术规程》报批版公示!(图11)

江苏地标《人工湿地污水处理技术规程》报批版公示!(图12)

江苏地标《人工湿地污水处理技术规程》报批版公示!(图13)

江苏地标《人工湿地污水处理技术规程》报批版公示!(图14)

江苏地标《人工湿地污水处理技术规程》报批版公示!(图15)

江苏地标《人工湿地污水处理技术规程》报批版公示!(图16)

江苏地标《人工湿地污水处理技术规程》报批版公示!(图17)

江苏地标《人工湿地污水处理技术规程》报批版公示!(图18)

江苏地标《人工湿地污水处理技术规程》报批版公示!(图19)

江苏地标《人工湿地污水处理技术规程》报批版公示!(图20)


推荐资讯