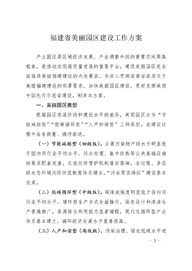
近日,福建省印发《福建省美丽园区建设工作方案》。工作方案由福建省生态环境厅、福建省科技厅、福建省商务厅联合发布。美丽园区分为“节能减排型”(初级版)、“低碳循环型”(中级版)和“人产和谐型”(高级版)三种类型,鼓励全省各产业园区,重点是省级及以上开发区积极参与美丽园区建设,打造美丽园区建设样板。
福建省目标到2035年,美丽园区建设实现全省全覆盖,省级及以上开发区全部建成初级及以上版本的美丽园区,其中,50%建成中级版美丽园区,20%建成高级版美丽园区。
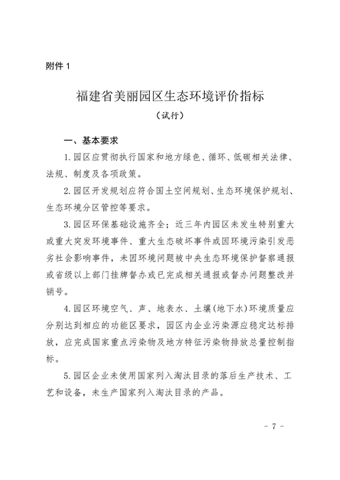
齐总对美丽园区的基本要求包括:1.园区应贯彻执行国家和地方绿色、循环、低碳相关法律、法规、制度及各项政策。2.园区开发规划应符合国土空间规划、生态环境保护规划、生态环境分区管控等要求。3.园区环保基础设施齐全;近三年内园区未发生特别重大或重大突发环境事件、重大生态破坏事件或因环境污染引发恶劣社会影响事件,未因环境问题被中央生态环境保护督察通报或省级以上部门挂牌督办或已完成相关通报或督办问题整改并销号。4.园区环境空气、声、地表水、土壤(地下水)环境质量应分别达到相应的功能区要求,园区内企业污染源应稳定达标排放,应完成国家重点污染物及地方特征污染物排放总量控制指标。5.园区企业未使用国家列入淘汰目录的落后生产技术、工艺和设备,未生产国家列入淘汰目录的产品。













