8月23日,山东省临邑县青萍污水处理有限公司(临盘厂区)提标扩容工程特许经营招标项目中标候选人公示。
不排序中标候选人如下:
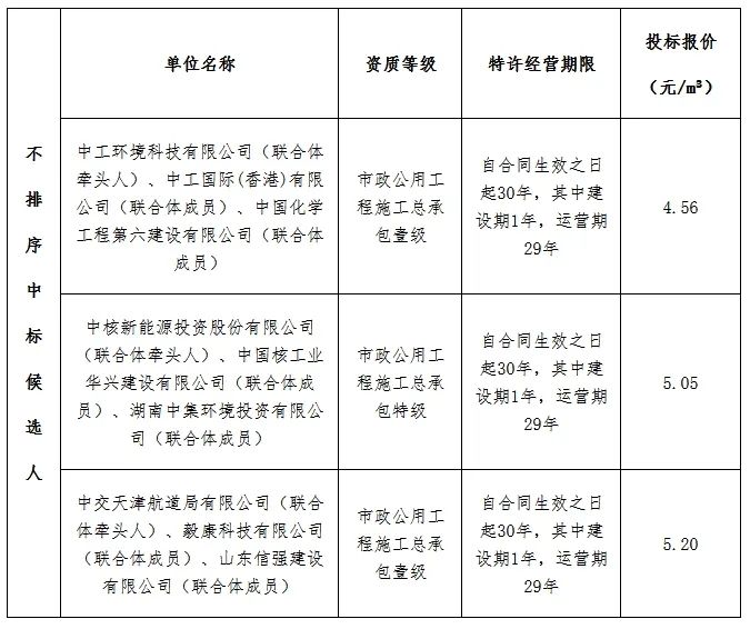
中标候选人:中工环境科技有限公司(联合体牵头人)、中工国际(香港)有限公司(联合体成员)、中国化学工程第六建设有限公司(联合体成员),投标报价:4.56元/m³;
中标候选人:中核新能源投资股份有限公司(联合体牵头人)、中国核工业华兴建设有限公司(联合体成员)、湖南中集环境投资有限公司(联合体成员),投标报价:5.05元/m³;
中标候选人:中交天津航道局有限公司(联合体牵头人)、毅康科技有限公司(联合体成员)、山东信强建设有限公司(联合体成员),投标报价:5.20元/m³。
临邑县青萍污水处理有限公司(临盘厂区)提标扩容工程特许经营招标项目不新征用地,由现有污水处理厂进行提标扩容,扩建后污水处理能力7.0万吨/日,出水水质达到准Ⅳ类标准。服务期限:自合同生效之日起30年,其中建设期1年,运营期29年。中标人和临邑县青萍污水处理有限公司(政府出资人代表)按协议(协议见附件)成立项目公司,负责项目环境影响评价、地勘、初步设计、施工图设计、工程建设及运营管理等工作,相关费用计入项目总投资。服务期满后,由项目公司将经审计后确认的资产及运营权无偿移交给招标人或政府指定机构。项目预算总投资:46050.82万元。招标控制价(污水处理服务费):5.23元/m3。
公告如下:
临邑县青萍污水处理有限公司(临盘厂区)提标扩容工程特许经营招标项目中标候选人公示
一、项目名称:临邑县青萍污水处理有限公司(临盘厂区)提标扩容工程特许经营招标项目
二、招标项目编号:DZSLYGC-202400073001
三、招标公告发布日期:2024年8月1日
四、开标时间:2024年8月23日9时30分
五、招标方式:公开招标
六、中标候选人投标情况:


