8月27日,2024-2025年度句容市农村生活污水治理项目工程总承包招标公告发布。本工程对句容市32个行政村中66个自然村的生活污水进行综合治理,受益户数为5704户。新建工程管网总长190.818km,管径范围DN75~DN315;新建地埋式一体化污水处理设施81座,总规模共计1127m³/d。 项目招标控制价8917.48万元。
公告如下:
2024-2025年度句容市农村生活污水治理项目工程总承包
1.招标条件
本招标项目2024-2025年度句容市农村生活污水治理项目(项目名称)已由句容市政府服务管理办公室(项目审批、核准或备案机关名称)以句政务办投资〔2024〕22号(批文名称及编号)批准建设,招标人为镇江市句容生态环境局,建设资金来自财政(资金来源)。项目已具备招标条件,现对该项目的施工进行公开招标。
2.招标代理机构
江苏省设备成套股份有限公司受招标人的委托具体负责本工程的招标事宜。
3.项目概述与招标范围
3.1建设地点:句容市下辖宝华镇、白兔镇、后白镇、华阳街道、句容开发区、茅山管委会、茅山镇、边城镇、下蜀镇、天王镇、郭庄镇。
3.2建设规模:本工程对句容市32个行政村中66个自然村的生活污水进行综合治理,受益户数为5704户。新建工程管网总长190.818km,管径范围DN75~DN315;新建地埋式一体化污水处理设施81座,总规模共计1127m³/d。
3.3工程估算价:项目招标控制价8917.48万元。
工程总承包控制价8917.48万元,其中勘察设计费控制价282.77万元,施工费(含采购费)控制价8634.71万元。
3.4总工期要求:2024年度工期83日历天;2025年度工期100日历天。
其中:
设计开工时间:2024年10月8日
施工开工时间:2024年10月10日,2025年3月1日
工程完工时间:2024年12月31日,2025年6月8日
工程竣工时间:2025年7月15日
3.5招标范围:包括本项目勘察、设计、采购、施工直至竣工验收合格整体移交及缺陷责任期内的保修等设计施工总承包项目的全部工作。
(1)设计内容包含:包括方案设计、初步设计、施工图设计、竣工图编制、施工图报审以及在工程实施过程中工程规模的调整及各种变更均属本设计范围,所有的设计费用包含在此次报价中。
(2)施工内容:2024-2025年度句容市农村生活污水治理项目项目所需要的一切与项目相关的所有施工内容、施工组织设计、项目施工及协调、手续的办理、项目竣工验收合格、编制竣工图文件、质量保修期内保修、具备实施资源化利用模式条件的村庄尽可能使用资源化利用模式(详见招标文件技术要求)等为本项目工程总承包服务的全部工作内容。
(3)采购内容:包括但不限于本项目建设所需要的所有材料、设备及工器具购置等采购(含供货、运输、装卸、保管、安装、调试及运行、相关各类技术培训服务、质保期的维修管养等全部内容;承包人必须执行现行技术规范标准,向发包人提供合格产品)。本项目一体化污水处理设施(5吨及5吨以上)均需安装流量计。
(4)质量目标:设计(含方案设计、初步设计、施工图设计)质量必须达到国家有关标准规范,并需通过有关部门组织的专家审查和通过图审中心的审查(如有需要)。施工质量符合设计图纸及国家有关标准规范要求,工程质量达到国家及行业现行施工验收规范合格标准。工程所有物资(设备、材料等)采购质量需符合有关标准规范且符合招标人的要求,合格率达到100%。
(5)调试运营内容:项目竣工后,中标人需按照国家有关技术规范、行业标准的规定,无偿提供调试及运营一体化污水处理设施、污水收集管网及配套设施12个月,确保设施的正常运行、出水水质达标排放。
4.资格审查必要条件
4.1具有独立订立合同的能力并提供有效的营业执照;
4.2未处于被责令停业、投标资格被取消或者财产被接管、冻结和破产状态;(提供承诺书)
4.3企业没有因诈骗中标或者严重违约以及发生重大工程质量、安全生产事故等问题,被有关部门暂停投标资格并在暂停期内的;(提供承诺书)
4.4企业的资质及等级
企业应同时具备以下设计和施工资质要求:
A.设计资质:具备工程设计综合资质甲级或市政行业工程设计乙级或市政行业工程(排水工程)设计乙级及以上资质;
B.施工资质:具备市政公用工程施工总承包壹级及以上资质且具备有效期内的安全生产许可证;
4.5项目管理人员要求:
4.5.1拟派工程总承包项目经理必须满足下列资格条件之一:
A.具有注册一级建造师(市政公用工程专业)且同时具有住房城乡建设主管部门颁发的安全生产考核合格证(B类证书);
B.具有市政类专业高级工程师及以上职称证书;
投标人拟委派的工程总承包项目经理可以兼任施工负责人或设计负责人,兼任施工负责人或设计负责人的应同时满足第4.5.3和4.5.4项相应的资质和条件。
4.5.2投标人拟派工程总承包项目经理必须满足下列条件:
A.工程总承包项目经理不得同时在两个或者两个以上单位受聘或者执业;
B.工程总承包项目经理不得同时在两个或者两个以上工程项目上,任“工程总承包中的总承包项目经理”或者“施工工程中的项目负责人”职务;
C.工程总承包项目经理不得同时在其他企业担任法定代表人、分公司负责人、董事长、总经理、董事、执行董事、监事、财务负责人等企业高级管理岗位。工程总承包项目经理不得是个体工商户经营者。
D.工程总承包项目经理无行贿犯罪行为记录;或有行贿犯罪行为记录,但自记录之日起已超过 5 年的;
E.工程总承包项目经理是非变更后无在建工程,或工程总承包项目经理是变更后无在建工程(必须原合同工期已满且变更备案之日已满 6 个月),或因非承包方原因致使工程项目停工或因故不能按期开工、且已办理了工程总承包项目经理解锁手续,或工程总承包项目经理有在建工程,但该在建工 程与本次招标的工程属于同一工程项目、同一项目批文、同一施工地点分段发包或分期施工的情况且总的工程规模在工程总承包项目经理执业范围之内;
4.5.3设计负责人:具有注册公用设备工程师(给水排水);具备市政类高级工程师及以上职称证书;
A.设计负责人不得同时在两个或者两个以上单位受聘或者执业。
B.设计负责人无行贿犯罪行为记录;或有行贿犯罪行为记录,但自记录之日起已超过 5 年的。
4.5.4施工负责人:具有注册一级建造师(市政公用工程)资质,同时具有有效的住房城乡建设主管部门颁发的安全生产考核合格证(B类证书)。
拟派施工负责人必须满足下列条件:
A.施工负责人不得同时在两个或者两个以上单位受聘或者执业。
B.施工负责人不得同时在两个或者两个以上工程项目上,任“工程总承包中的总承包项目经理”或者“施工工程中的项目负责人”职务。
C.施工负责人不得同时在其他企业担任法定代表人、分公司负责人、董事长、总经理、董事、执行董事、监事、财务负责人等企业高级管理岗位。施工负责人不得是个体工商户经营者。
D.施工负责人无行贿犯罪行为记录;或有行贿犯罪行为记录,但自记录之日起已超过 5 年的。
E.施工负责人是非变更后无在建工程,或施工负责人是变更后无在建工程(必须原合同工期已满且变更备案之日已满6个月),或因非承包方原因致使工程项目停工或因故不能按期开工、且已办理了施工负责人解锁手续,或施工负责人有在建工程,但该在建工程与本次招标的工程属于同一工程项目、同一项目批文、同一施工地点分段发包或分期施工的情况且总的工程规模在施工负责人执业范围之内。
投标人提供工程总承包项目经理和施工负责人和设计负责人的社会保险证明(2024年7月)(高等院校、科研机构、军事管理等部门从事工程设计、施工的技术人员不能提供社会保险证明交纳证明的,由所在单位上级人事主管部门提供相应的证明材料)。
注:1.如投标人注册所在地人力资源和社会保障部门明确的最大查询期与招标文件规定的月份不一致时,须提供相应的文件规定;
2.工程总承包项目经理和施工负责人和设计负责人达到国家法定退休年龄的,无需提供社保证明材料;工程总承包项目经理和施工负责人和设计负责人未达到国家法定退休年龄,但提前退休的,提供人力资源和社会保障部门出具的退休证明材料;
4.6工程总承包项目经理应当承担过以下类似工程业绩之一
4.6.1工程总承包业绩要求:2019年1月1日(含)以来,承担过且已完成单项合同工程造价在5000万元(含)以上的污水治理类工程总承包项目业绩,并担任工程总承包项目经理。(须提供中标通知书、合同及竣工验收证明材料,缺一不可,提供的证明材料必须反映出以上相关数据和内容,否则视为未提供;如提供的材料反映的数据或内容出现不一致时,造价以中标通知书为准;时间以竣工验收证明材料中的竣工验收合格时间为准。)
4.6.2工程设计业绩要求:2019年1月1日(含)以来,承担过且已完成单项合同工程造价在5000万元(含)以上的污水治理类工程设计业绩,并担任设计负责人。(须提供设计合同及设计审查合格证书,缺一不可,提供的证明材料必须反映出以上相关数据和内容,否则视为未提供;如提供的材料反映出的数据或内容出现不一致时,造价以中标通知书为准;时间以设计合同签订时间为准。)
4.6.3工程施工业绩要求:2019年1月1日(含)以来,承担过且已完成单项合同工程造价在5000万元(含)以上的污水治理类工程施工业绩,并担任施工项目负责人。(须提供中标通知书、合同及竣工验收证明材料,缺一不可,提供的证明材料必须反映出以上相关数据和内容,否则视为未提供;如提供的材料反映的数据或内容出现不一致时,造价以中标通知书为准;时间以竣工验收证明材料中的竣工验收合格时间为准。)
备注:工程总承包项目经理业绩必须是投标人承接的。
4.7符合《中华人民共和国招标投标法》、《中华人民共和国招标投标法实施条例》及其他法律、法规规定的其他条件。
4.8投标人不得出现如下行为:(提供承诺书)
4.8.1自2022年8月1日以来,投标人和拟派总承包项目经理没有因串通投标、弄虚作假、以他人名义投标、骗取中标、转包、违法分包等违法行为受到建设等有关部门行政处罚的;
4.8.2自2023年8月1日以来,投标人没有无正当理由放弃中标资格(不含总承包项目经理多投多中后放弃)、不与招标人订立合同、拒不提供履约担保情形的;
4.8.3自2024年4月1日以来,投标人没有因拖欠工人工资被招标项目所在地省、市、县(市、区)建设行政主管部门通报批评的;
4.8.4投标人或项目负责人未被江苏省清理拖欠工程款和农民工工资协调领导小组办公室在《关于公布 2024 年元旦春节期间拖欠农民工工资引发群体性事件被限制市场准入及通报批评企业和人员名单的通知》(苏清办〔2024〕12号)中列入限制市场准入企业名单或限制市场准入人员名单。
4.9投标人不得出现如下行为:(提供承诺书)
(1)为招标人不具有独立法人资格的附属机构(单位);
(2)工程总承包招标的投标人为本招标项目的监理人、代建人、项目管理人,以及为本招标项目提供招标代理、设计服务的。与本招标项目的监理人、代建人、招标代理机构同为一个法定代表人的,或者相互控股、参股的;
(3)与招标人存在利害关系可能影响招标公正性的;
(4)单位负责人为同一人或者存在控股、管理关系的不同单位;
(5)处于被责令停业、财产被接管、冻结和破产状态,以及投标资格被取消或者被暂停且在暂停期内;
(6)因拖欠工人工资或者发生质量安全事故被有关部门限制在招标项目所在地承接工程的;
(7)被人民法院在“信用中国”网站(.cn)列入失信被执行人名单。
4.10 联合体要求
4.10.1联合体各方应按招标文件提供的格式签订联合体协议书,明确联合体牵头人和各方权利义务;
4.10.2联合体各成员单位应当具备与联合体协议中约定的分工相适应的资质和能力;由同一专业的单位组成的联合体,按照资质等级较低的单位确定资质等级;
4.10.3联合体各方不得再以自己名义单独或参加其他联合体在同一标段中投标;
4.10.4联合体必须以联合体牵头人,授权其代表所有联合体成员负责投标和合同实施阶段的主办、协调工作,并应当向招标人提交由联合体协议;
4.10.5联合体必须以牵头人的名义交纳投标保证金,以联合体中牵头人名义交纳的投标保证金对联合体各成员具有约束力;
4.10.6联合体投标的必须由牵头人获取下载招标文件;
4.10.7联合体最多只能由两家单位组成。
5.其他要求
(1)投标建筑业企业资质动态监管结果要求:投标人在投标文件递交截止时间当日,建筑业企业资质动态监管结果不处于不合格状态。投标文件递交截止时间当日,登录“江苏省建筑市场监管与诚信信息一体化平台”,检查投标人的建筑业企业资质动态监管状态。
(2)根据住房和城乡建设部办公厅关于全面实行一级建造师电子注册证书的通知(建办市〔2021〕40号)要求,自2021年10月15日起,在全国范围内实行一级建造师电子证书,电子证书式样按照《全国一体化在线政务服务平台电子证照一级建造师注册证书》标准执行。自2022年1月1日起,一级建造师统一使用电子证书,纸质注册证书作废。各投标人须提供符合要求的有效一级建造师电子注册证书,电子注册证书应当符合相关文件规定,签名图像应当与持证人个人手写签名笔迹一致,证书有效期为电子证书使用时限内,超出使用时限的电子证书无效。若上传的电子件无法识别有效信息的,视为无效。投标人将自行承担资格审查不通过或不得分等相应后果。
(3)本项目招标人公布项目建议书、可行研究报告,项目建议书、可行研究报告及其评估单位可以参加投标。
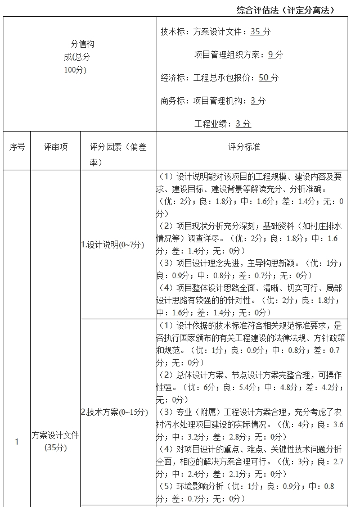
6.评标办法




备注:
(1)以上提供的证明材料必须反映出相关数据和内容,否则视为未提供。
(2)上述项目管理机构人员一人一岗,不得兼职,且不得由工程总承包项目经理或设计负责人、施工负责人兼任。否则相应人员得分项不得分。
(3)投标单位所提供的所有材料、人员证书必须真实可靠,如发现投标单位弄虚作假,则取消其本工程的中标资格,并向建设行政主管部门汇报。
(4)初步设计文件不采用暗标,项目管理组织方案采用暗标,初步设计文件、项目管理组织方案各评分点得分应当取所有技术标评委评分中分别去掉一个最高和最低评分后的平均值为最终得分。
(5)评标委员会成员按照上述评分细则进行评审,最后根据各投标人的总分汇总(方案设计文件得分、投标报价得分、项目管理组织方案、项目管理机构、工程业绩得分汇总)进行排名,评分采用百分制,数据和评分的计算过程以及计算结果均保留两位小数,小数点后的第三位四舍五入,并按合计得分,将得分最高的前7名推荐为定标候选人(排名不分先后顺序),经评标委员会评审,符合招标文件要求的投标人数≤7名,则全部入围定标候选人。评标委员会在推荐定标候选人时,当出现并列综合得分时,投标报价低者优先推荐;如投标报价仍一致时,以设计方案得分高者优先推荐;如果设计方案得分仍一致时,则通过投标人授权委托人抽签确定定标人候选人。
(6)所有资料需传到电子投标文件中。
7.定标程序
1、评标:评标委员会择优推荐定标候选人名单。定标候选人为7家(总投标人数不足7家时按实际投标家数)。
2、公示:评标工作完成后的3日内,对定标候选人公示,公示期3日。招标人应当自收到评标报告之日起10日内,在句容市公共资源交易中心召开定标会。
3、定标:定标委员会根据定标原则确定中标候选人顺序。定标委员会由 5 人组成,其中招标人单位人员不得少于成员总数的三分之二;其他人员从相关部门和单位中抽取,成员库人数应不少于定标委员会抽取人数的3-5倍。
(1)定标方法:票决法,定标委员会成员根据定标标准对各中标候选人进行评价比较后记名票决,并确定得票数最多的为中标人;当得票数相同无法确定中标人时,应当对得票数相同的单位再次票决。
(2)定标因素
由组建的定标委员会对定标候选人进行综合比较,投票决定。比较的内容为:
1)企业过往业绩(含业绩影响力、难易程度)
做过工程业绩技术复杂、难度大的企业优于做过工程业绩技术相对简单、难度较小的企业;
提供自2019年1月1日以来,投标人承担过的市政建设项目最大规模、数量、金额等,提供合同等证明材料;
2)确保工期提前的技术组织措施:定标委员会择优选择投标人在施工工艺、施工方法、材料选用、劳动力安排、技术等方面有保证工期提前的具体措施且措施得当,且安排科学合理,符合本项目施工实际要求的技术组织措施。
3)方案设计文件的设计深度、合理性:定标委员会综合比较各定标候选人方案设计文件的设计深度、合理性,择优选择方案设计文件。
以上证明材料,请携带复印件加盖公章装订成册携带至定标会场。如定标环节的拟定中标候选人放弃中标,或因不可抗力不能履行合同,或被查实存在影响中标结果的违法行为等情形,或不符合中标条件的,招标人可以按照定标委员会提出的中标候选人名单排序依次确定其他中标候选人为中标人或进行重新招标。
定标委员会成员应当遵循择优与价格竞争的原则,依据招标文件公布的投标规则,独立行使投票权。票决采用记名方式并注明投票理由。”
8.投标保证金交纳
投标保证金要求:本工程投标保证金人民币50万元;投标保证金允许多种形式提交,详见招标文件正文附件。
9.招标文件的获取
凡有意参加投标者,请于2024年8月28日00:00至2024年9月2日23:59期间使用企业CA证书登录 https://ggzy.zhenjiang.gov.cn/TPBidder/memberLogin,网上支付工具软件使用费人民币105.0元(含手续费5元)(售后不退),并网上下载招标文件,逾期不得下载。
10.投标截止时间
投标截止时间为:2024年9月27日9时30分。(具体以招标文件及答疑文件发布的时间为准)
11.其他
11.1 本招标公告中由招标人自行填写的部分,填写的内容仅限于对应条款的相应要求,填写其他内容和要求的,填写内容和要求无效。
11.2 本工程电子招投标活动中投标和资格审查认定等以电子招标投标企业诚信库中的信息、数据为准,投标人需将招投标所需的所有材料录入至镇江市公共资源交易中心企业诚信库后选择编入投标文件;
11.3 投标人存在串通投标、以他人名义投标、弄虚作假等违法违规行为,或者无正当理由放弃投标、中标资格,造成项目招标失败的,不得参加该项目重新招标的投标。
11.4 投标人递交无竞争力的投标文件(无竞争力投标是指不以中标为目的的投标,包括企业资质类别、等级和项目负责人注册专业、资格等级不符合招标文件要求、投标报价畸高、投标文件故意漏项缺项、类似工程业绩明显不符合招标文件要求、施工组织设计文件不符合篇幅要求、以及故意违反招标文件中已醒目标识的无效条款且事先未质疑等情形)将被公示1个月,在公示期间,其他国有投资项目的招标人可以在招标文件中明确拒绝其投标。
11.5 异议与投诉:本项目的投标人或者其他利害关系人认为本次招投标活动不符合法律、行政法规和规章规定的,可以依法提出异议或投诉。异议或投诉必须在规定的时限内严格按照苏建规字〔2016〕4号和苏建规字〔2017〕1号文规定的方式和程序,通过“镇江市公共资源交易服务平台”网上提出。招标人或监管部门将依法受理和处理异议或投诉。投标人或者其他利害关系人对招标文件(含招标公告)、开标和评标结果提出投诉的,应当先向招标人提出异议。异议和投诉均应有明确的请求和必要的证明材料,猜测式、怀疑式的异议和投诉将不被接受。
12.发布公告的媒介
12.1 本次招标公告同时在江苏建设工程招标网、镇江市公共资源交易公共服务平台(发布公告的媒介名称)上发布;
12.2 本次招标公告为第1次发布。
13.联系方式
13.1招标主体:
招标人:镇江市句容生态环境局 招标代理机构:江苏省设备成套股份有限公司
地址:句容市袁巷路 地址:南京市鼓楼区清江南路18号鼓楼创新广场
邮编: 邮编:210036
联系人:罗鑫联系人:丁婳婳、蔡蓉蓉
电话:0511-8720060 电话:025-86632192
13.2相关部门:
公共资源交易部门: 招投标行政监督部门:
句容市公共资源交易中心 句容市住建局招投标管理科
工程交易科联系电话: 0511-87322011 联系电话: 0511-87322100
12.3技术支持:
网上招投标系统:CA签章办理指南:
国泰新点软件股份有限公司
http://ggzy.zhenjiang.gov.cn/051/051002/carelated.html
联系电话:4009980000
在线办理网址:
http://zhenjiang.ca369.cn/Home/Login
注:投标保证金允许多种形式提交,详见招标文件正文附件。

