深圳市发展和改革委员会发文,开展2023年深圳市绿色低碳技术、设备(产品)征集工作,征集范围包含节能环保、新能源汽车、清洁能源、生态保护修复与利用、基础设施绿色升级等领域的新技术、新工艺、新产品。
深圳市发展和改革委员会关于开展2023年深圳市绿色低碳技术、设备(产品)征集工作的通知
各有关单位:
为加快绿色低碳技术推广应用,深挖重点领域节能降碳潜力,助力我市以先行示范标准推进碳达峰碳中和,现面向全市公开、广泛征集一批先进适用绿色低碳技术、设备(产品),择优发布《深圳市绿色低碳技术、设备(产品)推广目录(2023年版)》。有关事项通知如下:
一、征集范围和要求
(一)新技术、设备(产品)征集
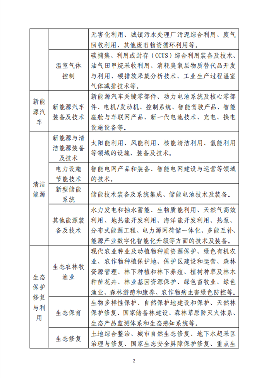
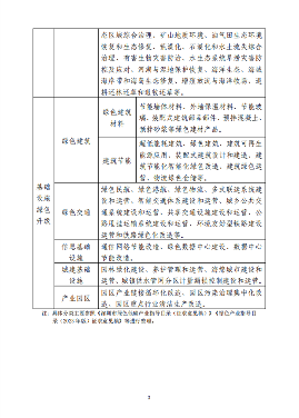
1.征集范围。节能环保、新能源汽车、清洁能源、生态保护修复与利用、基础设施绿色升级等领域的新技术、新工艺、新产品,具体分类可参见绿色低碳技术、设备(产品)分类说明(附件1)。
2.申报主体。在深圳市(含深汕特别合作区)内依法登记注册、且具有独立法人资格的企事业单位,包括绿色低碳技术、设备(产品)制造企业、技术服务单位、技术应用单位、高校科研院所和行业协会等。
3.征集要求。一是符合国家和我市绿色低碳产业政策、相关标准和技术规范,符合国家和我市质量、安全、节能、环保等方面的标准和要求;二是知识产权明晰,有相关的专利、成果鉴定、检测报告等证明材料;三是具有先进性、适用性和创新性,对应行业普及率50%以下,有连续正常运行一年以上成功实施的典型案例2个以上,在深圳范围内具有较好的推广和应用前景,并附第三方验收报告等相关证明;四是技术原理明晰,支撑材料及数据翔实可靠,报告编制完善合规;五是具有较好的经济效益、社会效益、能源资源和污染治理或环境修复效果,需有准确的核算数据和方法等。
(二)已纳入相关目录技术、设备(产品)更新
对已纳入国家、省及市相关目录的技术、设备(产品)(参见附件2),更新申报单位需提供原申报材料,并填写《绿色低碳技术、设备(产品)更新情况表》(附件5),补充更新相关技术产品指标、最新典型案例、第三方检验检测或用户验收证明、科技鉴定及专著等内容。
二、征集流程
(一)初审。新申报单位提交申报材料后,我委将对材料的真实性、完整性和合规性进行初核,并针对初核通过的项目组织开展技术评审;更新申报单位将更新申报材料提交至原推荐单位,经原推荐部门初审推荐、我委复核后,可直接进入公示环节。
(二)技术评审。对于初审通过的项目,我委根据技术、设备(产品)所属行业领域组织专家进行现场考察和评审答辩。新申报技术、设备(产品)与已纳入相关目录技术、设备(产品)属于同类或相似技术时,同步评审、同台竞争、择优入选。
(三)公示及发布。根据评审情况筛选出拟纳入《深圳市绿色低碳技术、设备(产品)推广目录(2023年本)》名单,经公示无异议后对社会公布,并择优向国家推荐。我委对纳入目录的技术、设备(产品)进行应用效果跟踪及核查,按照有进有出的原则实行动态管理。
(四)推广应用。我市将优先推荐先进适用、推广价值高的绿色低碳技术、设备(产品)申报国家和省相关技术、设备(产品)目录,并通过组织绿色低碳技术及设备(产品)交流会、重点用能单位培训、典型案例示范等形式进行定向推介和广泛推广。
三、申报要求
(一)新申报项目。请新申报单位编写《绿色低碳技术、设备(产品)申请报告》(附件3)、《绿色低碳技术、设备(产品)推荐汇总表》(附件4),于2023年6月21日前将申报材料(每项技术需单独提交申报材料;均需A4纸装订成册,盖章纸质版一式三份,电子可编辑版和盖章扫描电子版各一份)提交至我委绿色发展处(市民中心C区3119室),逾期不予接收。
(二)已纳入相关目录项目。请更新申报单位填写《绿色低碳技术、设备(产品)更新情况表》(附件5),于2023年6月20日前将申报材料(每项技术需单独提交申报材料;均需A4纸装订成册,盖章纸质版一式三份,电子可编辑版和盖章扫描电子版各一份)报送至原申报推荐单位进行初审。请各原申报推荐单位初审后,于2023年6月28日前将初审推荐材料及申报材料报送至我委。
绿色低碳技术产品推广应用对于提高能源资源利用效率、促进经济社会全面绿色低碳转型具有重要意义,请各区、各有关部门高度重视,加强宣传指导,推动本辖区、本领域符合条件的企事业单位积极申报。
特此通知。




