为了规范生态环境信访工作,维护生态环境信访秩序,保护信访人的合法权益,根据《信访工作条例》和生态环境有关法律、行政法规,生态环境部制定了《生态环境信访工作办法(征求意见稿)》,并向社会公开征求意见。其中提出,坚持底线思维、法治思维,服务生态环境工作大局,维护群众合法权益,化解信访突出问题,促进社会和谐稳定。
关于公开征求《生态环境信访工作办法(征求意见稿)》意见的函
为深入推进生态环境信访工作法治化,规范信访秩序,维护信访人合法权益,根据《信访工作条例》和生态环境有关法律、行政法规,我部起草了《生态环境信访工作办法(征求意见稿)》,现公开征求意见。征求意见稿及其起草说明可登录生态环境部网站“意见征集”栏目检索查阅。
各机关团体、企事业单位和个人均可提出意见和建议。有关意见请书面反馈我部(电子版材料请同时发至邮箱)。征求意见截止时间为2024年11月4日。
联系人:办公厅 王建华
电话:(010)65645057
传真:(010)65645057
邮箱:xfb@mee.gov.cn
地址:北京市东城区东长安街12号
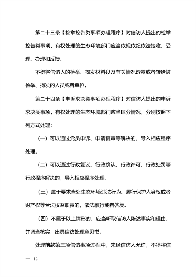
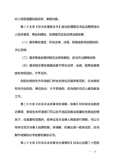
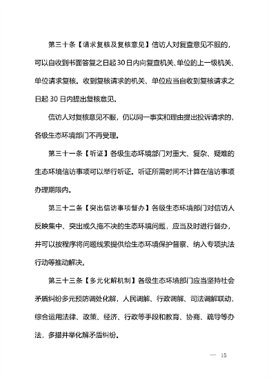
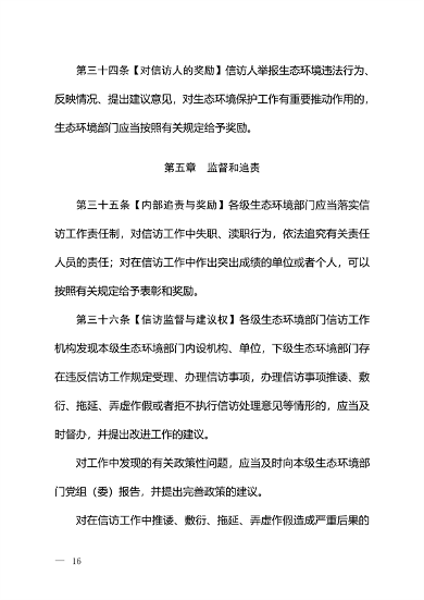
邮编:100006




















