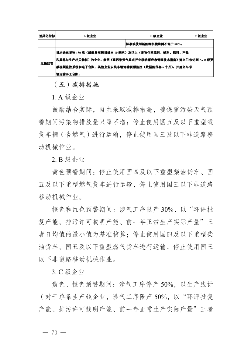
11月18日,河南生态环境厅印发《河南省重污染天气重点行业 应急减排措施制定技术指南(2024年修订版)》、《河南省重污染天气通用行业应急减排措施制定技术指南(2024年修订版)》。
河南省生态环境厅办公室关于印发《河南省重污染天气重点行业 应急减排措施制定技术指南(2024年修订版)》《河南省重污染天气通用行业应急减排措施制定技术指南(2024年修订版)》的通知
各省辖市、济源示范区生态环境局,郑州航空港经济综合实验区生态环境和城市管理局(综合行政执法局):
为进一步落实精准治污、科学治污、依法治污要求,规范全省重点行业绩效分级工作,完善重污染天气应急减排清单,积极有效应对重污染天气,省生态环境厅修订了《河南省重污染天气重点行业应急减排措施制定技术指南(2024年修订版)》《河南省重污染天气通用行业应急减排措施制定技术指南(2024年修订版)》,现印发实施。自本文件印发之日起,《河南省重污染天气重点行业应急减排措施制定技术指南(2021年修订版)》《河南省重污染天气通用行业应急减排措施制定技术指南(2021年修订版)》废止。
2024年11月14日
主办:大气环境处督办:大气环境处
河南省生态环境厅办公室 2024年11月14日印发








































































































