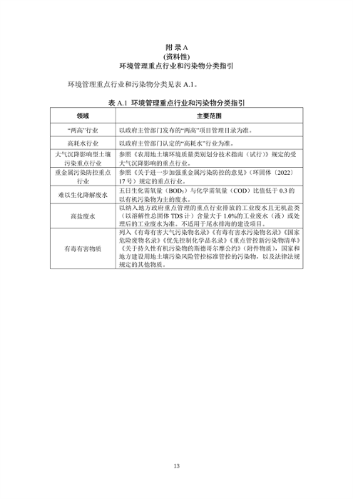
山东省生态环境厅发布《产业园区规划环境影响评价环境准入清单编制指南(试行)(征求意见稿)》,按照《山东省规划环境影响评价条例》规定,规定了《指南》适用范围,即经批准设立的新区、农业高新技术产业示范区、高新技术开发区、经济技术开发区、旅游度假区、工业集聚区、工业园区等各类产业园区的规划环境影响评价。产业园区规划环境影响跟踪评价可参照执行。
山东省生态环境厅关于征求《产业园区规划环境影响评价环境准入清单编制指南(试行)(征求意见稿)》意见建议的函
为落实《山东省规划环境影响评价条例》相关要求,规范和指导产业园区管理机构科学编制规划环境影响评价环境准入清单,我厅组织编制了《产业园区规划环境影响评价环境准入清单编制指南(试行)(征求意见稿)》,现面向社会公开征求意见和建议。各机关团体、企事业单位和个人均可提出意见和建议。有关意见请书面反馈我厅,电子版材料请发至联系人邮箱,征求意见截止时间为2024年3月15日。感谢您对生态环境工作的支持。联系人及联系方式:李佐琛 51798306,sdhbhpc@shandong.cn


















