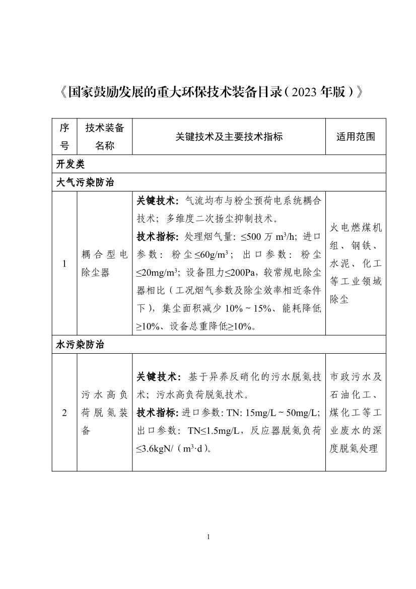
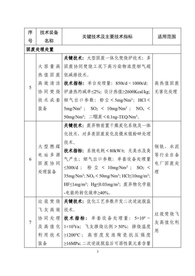
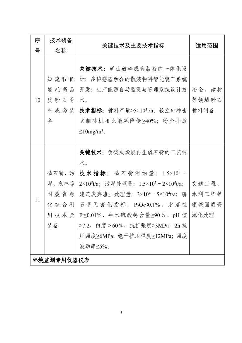
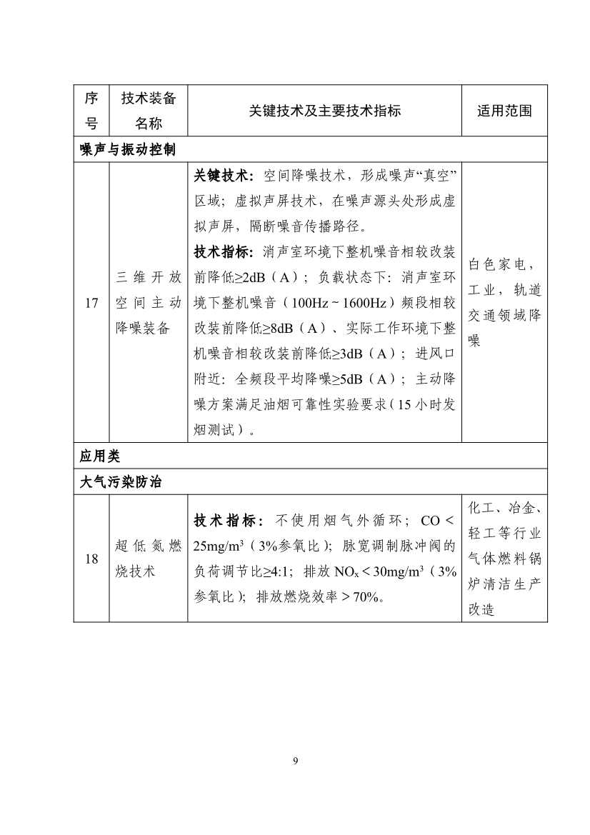
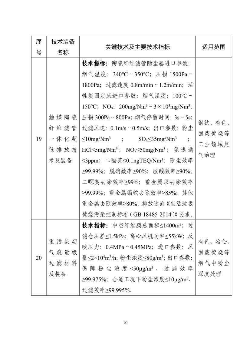
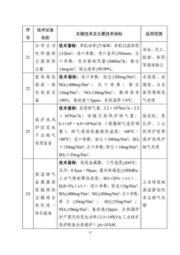
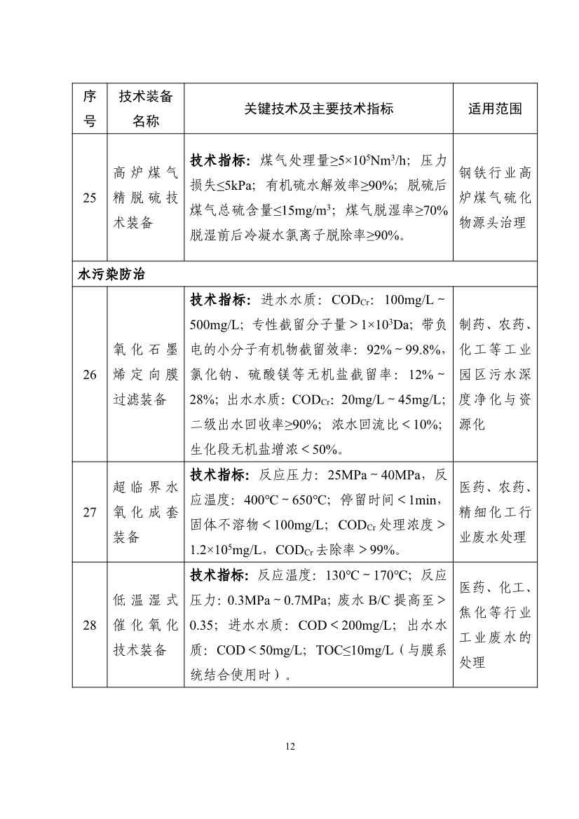
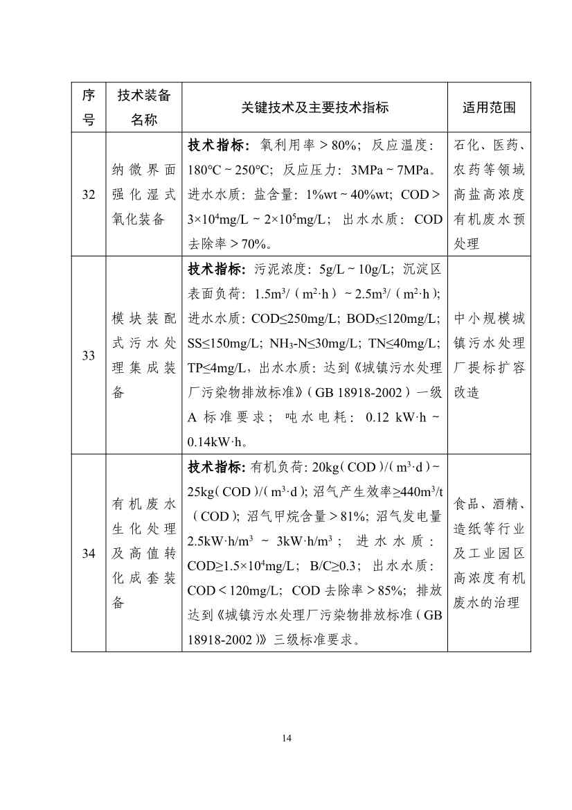
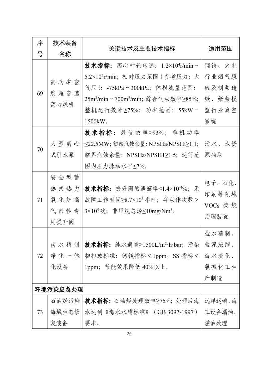
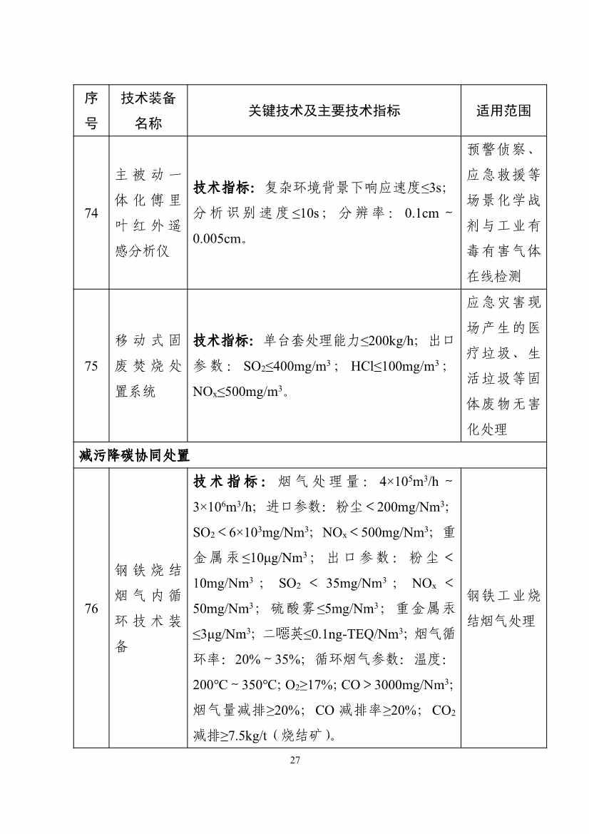
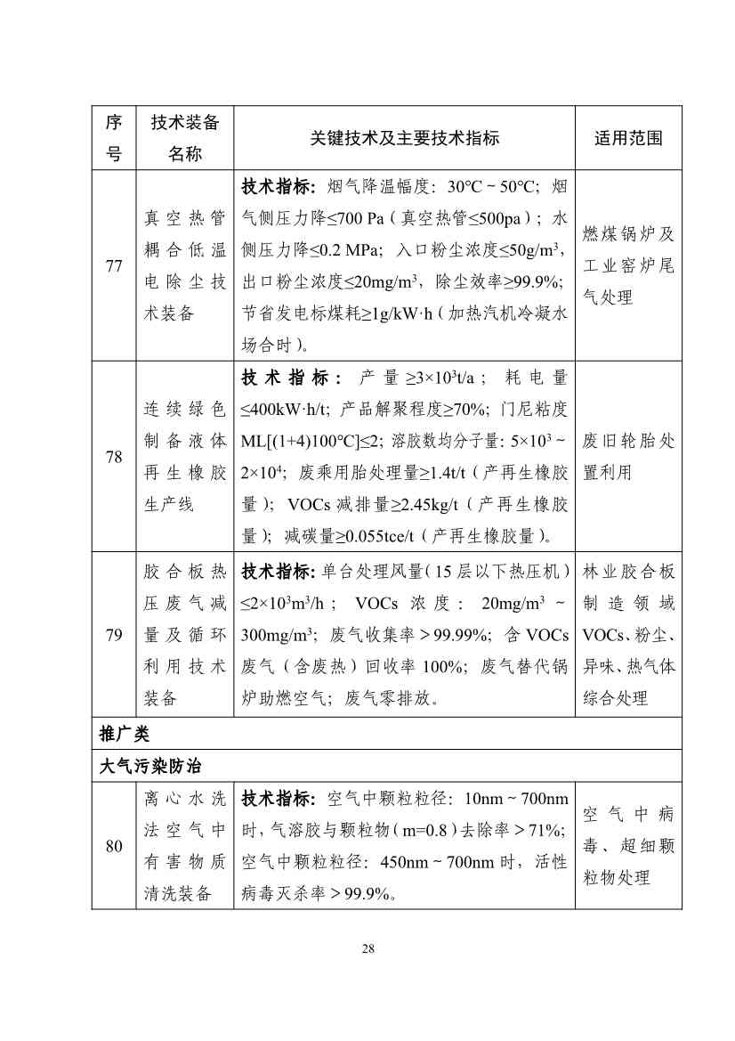
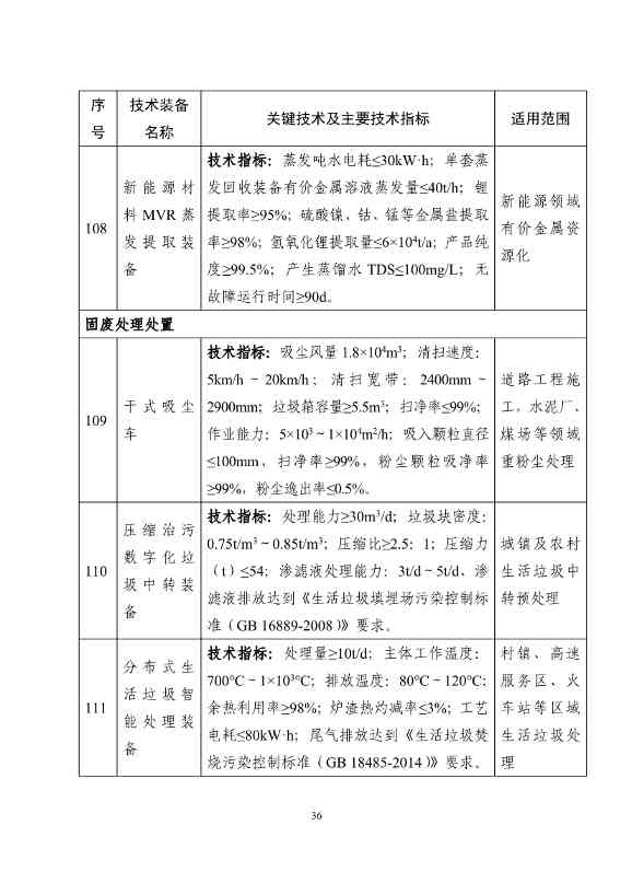
北极星环保网获悉,12月25日,工信部、生态环境部公布《国家鼓励发展的重大环保技术装备目录(2023年版)》,其中包括大气污染防治、水污染防治、固废处理处置、环境监测专用仪器仪表、环境污染防治设备专用零部件、噪声与振动控制等。

《国家鼓励发展的重大环保技术装备目录(2023年版)》
(两部门公告 2023年第33号 )
为落实《环保装备制造业高质量发展行动计划(2022-2025年》(工信部联节〔2021〕237号)工作部署,加快先进环保技术装备研发和推广应用,提升环保装备制造业整体水平和供给质量,工业和信息化部、生态环境部编制了《国家鼓励发展的重大环保技术装备目录(2023年版)》,现予公告。《国家鼓励发展的重大环保技术装备目录》(2011年版、2014年版、2017年版、2020年版)同时废止。
附件:《国家鼓励发展的重大环保技术装备目录(2023年版)》
工业和信息化部 生态环境部
2023年12月11日




















































