温州市生态环境局等九部门印发《温州市减污降碳协同增效实施方案》,目标到2030年,减污降碳协同能力显著提升;碳达峰与空气质量改善协同推进取得显著成效;水、土壤、固体废物等污染防治领域协同治理水平显著提高。非化石能源占一次能源消费比重达到45%,全市减污降碳协同指数累计提高20%。
温州市减污降碳协同增效实施方案
为深入贯彻党的二十大精神,全面落实省委省政府、市委市政府系列决策部署,坚定不移深入实施“八八战略”,协同推进降碳、减污、扩绿、增长,为浙江高水平建设全国首个减污降碳协同创新区贡献温州力量,根据生态环境部等七部委联合印发的《减污降碳协同增效实施方案》、浙江省生态环境厅等九部门联合印发的《浙江省减污降碳协同创新区建设实施方案》、《中共温州市委 温州市人民政府关于完整准确全面贯彻新发展理念做好碳达峰碳中和工作的实施意见》等文件要求,制定本方案。
一、总体要求
(一)基本原则
协同增效,源头防控。坚持系统观念,统筹碳达峰碳中和与生态环境保护工作,强化目标协同、区域协同、领域协同、任务协同、政策协同、监管协同。紧盯环境污染物和碳排放主要源头,突出主要领域、重点行业和关键环节,加快实施产业结构调整和绿色转型升级。
政府主导,市场激励。坚持双轮驱动,政府和市场两手发力,加强用能权、排污权、碳排放权等交易市场协同发展。探索温州特色的典型做法和有效模式,实现多层面、多领域减污降碳协同。
科技引领,优化路径。统筹水、气、固废、温室气体等多领域减排要求,优化治理目标、治理工艺和技术路线,强化多污染物与温室气体协同控制,增强污染防治与碳排放治理的协调性。
数字赋能,机制创新。以数字赋能改革为引领,完善管理制度、基础能力和市场机制,一体推进减污降碳,形成有效激励约束,有力支撑减污降碳目标任务落地实施。
(二)主要目标
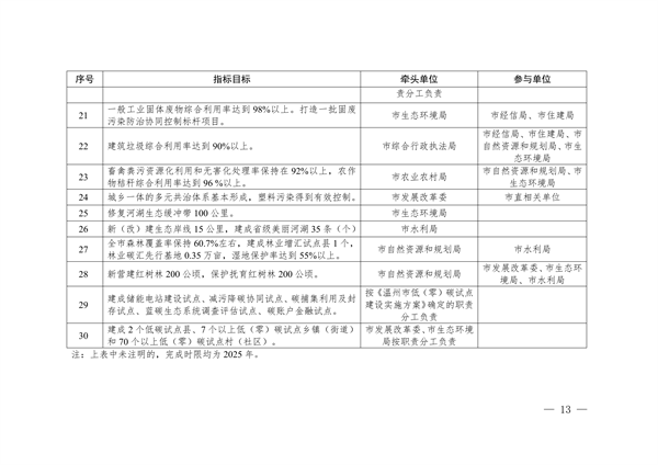
到2025年,基本形成符合主体功能定位的开发格局,初步建立资源循环利用体系,构建减污降碳协同制度体系,实现技术突破、管理优化、制度创新,形成可复制、可推广的减污降碳协同发展典型模式。主要污染物总量减排和单位GDP二氧化碳排放完成省下达的控制目标,非化石能源占一次能源消费比重达到13%。所有县(市、区)力争完成省级“无废城市”建设任务,温州市创成省级“无废城市”。全市减污降碳协同指数较2021年提高10%,温州市创成省级减污降碳协同试点并积极申报国家试点,力争创建2个以上省级创新城市、5个创新园区,建设15个以上标杆项目。
到2030年,减污降碳协同能力显著提升;碳达峰与空气质量改善协同推进取得显著成效;水、土壤、固体废物等污染防治领域协同治理水平显著提高。非化石能源占一次能源消费比重达到45%,全市减污降碳协同指数累计提高20%。
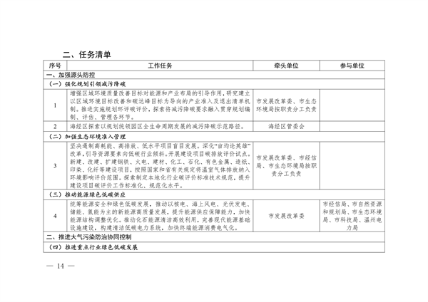
二、加强源头防控
(一)强化规划引领减污降碳。增强区域环境质量改善目标对能源和产业布局的引导作用,研究建立以区域环境目标改善和碳达峰目标为导向的产业准入及退出清单机制。推进实施规划环评碳评价,探索将减污降碳要求融入贯穿规划编制、评估、管理各环节。海经区探索以规划统领园区全生命周期发展的减污降碳示范路径。
(二)加强生态环境准入管理。坚决遏制高耗能、高排放、低水平项目盲目发展。深化“亩均论英雄”改革,引导资源要素向低碳行业倾斜。开展建设项目碳排放评价试点。新建、改建、扩建钢铁、火电、建材、化工、石化、有色金属、造纸、印染、化纤等建设项目,按照国家和省有关规定将温室气体排放纳入环境影响评价范围。探索制定本地化行业碳评价标准技术规范,提升建设项目碳评价工作标准化、规范化水平。
(三)推动能源绿色低碳转型。统筹能源安全和绿色低碳发展,推动以核电、海上风电、光伏发电、储能、氢能为主的新能源高质量发展,提升能源供应保障能力,加快能源结构调整优化。推动化石能源清洁高效利用,完善现代能源基础设施建设,构建清洁低碳电力系统,加快终端能源消费电气化。
三、推进大气污染防治协同控制
(四)推进重点行业绿色低碳发展。聚焦电力、包装印刷等重点行业企业,探索符合行业特点的减污降碳协同路径,促进资源能源集约节约高效循环利用,引领行业高质量发展。按照工业产品生态设计和绿色制造研发应用,推进先进适用的绿色低碳生产技术和装备。
(五)加强工业源大气污染物与温室气体协同控制。加大氮氧化物、挥发性有机物(VOCs)以及温室气体协同减排力度。实施低VOCs含量原辅材料和产品源头替代工程,持续推动企业原辅材料水性替代。深化工业涂装等重点行业VOCs治理,强化工业园区、企业集群大气污染综合整治。推进建设涉VOCs治理“绿岛”项目,实现VOCs集中高效治理。推进园区产业转型升级和绿色发展,省级以上开发区(园区)全面推进清新园区建设工作。深化燃煤锅炉和工业炉窑综合治理,稳步推进清洁能源替代。
(六)强化移动源大气污染物与温室气体协同控制。推进港口集疏运铁路、物流园区及大型工矿企业铁路专用线等“公转铁”线路建设,加快形成绿色低碳的现代化综合交通网络。深入实施清洁柴油车(机、船)行动,基本淘汰国三及以下排放标准汽车,加快淘汰国四标准营运柴油货车,推动氢燃料电池汽车示范应用,有序推广清洁能源汽车,加强新能源和清洁能源船舶推广应用。加快建设港口船舶污染物接收处理设施,全面推行船舶污染物接收转运处置联单制度和联合监管制度,实现船舶污染物全收集全处理。沿海五类专业化码头岸电设施全覆盖。
(七)推进非二氧化碳温室气体协同控制。协同推进种植业、畜牧业、渔业节能降碳与污染治理,深化“肥药两制”改革,加快推进有机环保农药替代、测土配方施肥、新型肥料应用。推动秸秆离田高效利用,大力发展生物质成型燃料等技术模式。加强消耗臭氧层物质(ODS)和氢氟碳化物(HFCs)管理。
四、推进水环境治理协同控制
(八)深化水环境治理与温室气体减排协同。聚焦电镀、不锈钢、皮革皮件等行业开展减污降碳协同。强化氮磷生态拦截沟渠系统的运维,适度发展稻鱼、稻虾综合种养、渔光一体、鱼菜共生等多层次综合水产养殖模式。
(九)注重污水处理减污降碳协同。推进污水处理厂节能降耗,优化工艺流程,提高处理效率;鼓励污水处理厂采用高效水力输送、混合搅拌和鼓风曝气装置等高效低能耗设备。鼓励污水处理厂互联互通、削峰填谷,推广污泥沼气热电联产及水源热泵等热能利用技术,推广建设太阳能发电设施。扎实推进城镇“污水零直排区”提质增效工作和农村生活污水治理“强基增效双提标”行动。
(十)强化水资源节约集约利用。全面落实《温州市节水行动实施方案》,全域创建国家级节水型社会。建立市、县两级区域用水总量和强度双控,落实年度控制目标管理,建立县域水资源承载能力评价和预警机制,明确水资源利用上限和生态流量底线。推进农业节水增效、工业节水减排、城乡节水降耗、合同节水创新和节水标杆示范。构建区域再生水循环利用体系,因地制宜建设人工湿地水质净化工程及再生水调蓄设施。探索推广污水社区化分类处理和就地回用。建设资源能源标杆再生水厂。
五、推进固体废物污染防治协同控制
(十一)建设全域“无废城市”。以全域建设“无废城市”为统筹,聚焦固体废物减量化、资源化、无害化和治理能力匹配化,推进各类固体废物源头减量,加强分类收集和治理体系建设。拓宽固体废物资源化利用渠道,健全废旧物资循环利用体系,加强大宗固废综合利用,充分发挥减少资源消耗和降碳的协同作用。完善小微产废企业危险废物统一收运体系建设,探索推进龙湾“修复工厂”,实现污染土壤异地集中修复和资源化利用。
(十二)强化固体废物综合利用。大力发展循环经济,提升工业固废资源化水平,鼓励各地谋划建设固体废物综合利用基地和工业资源综合利用基地,构建绿色低碳产业体系和循环利用体系。推进建筑垃圾和生活垃圾资源化利用,全面推行建筑垃圾分类管理模式,促进回收及资源化利用。提升农业固体废物资源化利用水平,加大秸秆资源化利用先进技术的推广,推动畜禽粪污资源化利用和无害化处理。
(十三)加强塑料污染全链条治理。严格落实禁塑限塑制度,有序禁止、限制部分塑料制品的生产、销售和使用,积极推广可降解替代产品应用。加强废弃塑料制品回收利用,推动塑料废弃物再生利用产业规模化、规范化、清洁化发展。全面推广应用45毫米以下“瘦身胶带”和免胶带纸箱,探索减少不可降解塑料包装袋、塑料胶带和一次性塑料编织袋的使用。
六、统筹保护修复和扩容增汇
(十四)推进全域水生态修复。实施三大水系、五大河网和近岸海域生态修复与生物多样性保护行动,开展重点河湖水生态健康调查评估。实施河湖水系综合整治,禁止侵占自然河湖、湿地等水源涵养空间。开展硬质护岸生态化改造与生态缓冲带修复。深入推进生态海岸建设。
(十五)加强生态保护修复监管。构建完善生态监测网络,完善自然保护地、生态保护红线监管制度。加强重点区域流域海域、生态保护红线、自然保护地、县域重点生态功能区等的生态状况监测评估,强化生态保护修复监督评估。加大生态破坏问题监督和查处力度,持续深入实施“绿盾”自然保护地强化督查专项行动。
(十六)增强碳汇能力。深入实施森林质量精准提升工程。开展耕地质量提升行动,促进农业固碳增汇。科学合理布局城市生态廊道和生态缓冲带。积极发展海洋“蓝碳”,增加海洋渔业碳汇功能,推进红树林蓝碳试点建设。
七、开展模式创新
(十七)城市型减污降碳协同创新试点。温州市创成省级减污降碳协同试点,并积极争取国家试点。鼓励各县(市、区)申报创建省级试点,积极推动瑞安、平阳等创建城市型减污降碳协同试点。
(十八)园区型减污降碳协同创新试点。聚焦温州特色行业,鼓励产业园区探索符合自身特点的减污降碳协同创新模式,促进资源能源集约节约高效循环利用,提升基础设施绿色低碳水平。推进瓯海电镀园区、龙湾特殊钢小微园、海洋经济发展示范区建设省级园区型减污降碳协同试点。推动鹿城、乐清等地申报创建省级园区型减污降碳协同试点。
(十九)重点行业企业减污降碳协同创新试点。鼓励企业开展减污降碳协同创新行动,探索多污染物与温室气体协同控制技术工艺,积极申报省级减污降碳标杆项目。探索电力数据碳核算,促进电力交易和碳交易的双链融合,推动电力绿色低碳供应。
八、创新政策制度
(二十)强化减污降碳协同管理。探索将碳排放控制纳入环境影响评价、排污许可、执法督察等生态环境全链条管理,推动建立减污降碳协同增效管理体制。以减污降碳协同增效“四本账户”建设为依托,构建覆盖全域全行业的污染源账户和碳排放账户体系,夯实减污降碳协同管理数据基础。探索建立碳标签制度,制定电气行业碳标签标准,推广产品碳标签认证。
(二十一)完善减污降碳协同评价机制。率先探索开展县级减污降碳指数研究,构建省-市-县指数测评压力传导链,将减污降碳指数评价工作延伸到县(市、区),实现对县(市、区)减污降碳协同效果和措施进展的定量化跟踪、评估和反馈。
(二十二)构建减污降碳协同多元激励机制。加大对绿色低碳投资项目和协同技术应用的财政政策支持。鼓励各地设立减污降碳专项资金。鼓励金融机构对纳入省级低(零)碳试点、减污降碳协同试点的区域、园区、标杆项目等重点给予授信支持。积极推进气候投融资,加大金融机构对应对气候变化领域的支持力度。支持乐清市建立基于碳普惠制的激励机制,积极探索制定分布式光伏、道路交通等地方碳普惠方法学。
九、提升协同能力
(二十三)低(零)碳试点创建。系统推进全市低(零)碳试点建设工作,着力抓好关键领域点上突破,工业、能源、建筑、交通运输、居民生活、农业和科技等七大领域线上推进,“县、镇、村”面上示范,探索形成多领域、多层次、多样化低碳发展模式。
(二十四)提升碳监测能力。在推动蓝碳生态系统监测评估试点建设的基础上,支持开展各类海洋蓝碳方法学研究,探索建立调查评估规范化流程和信息共享机制。
(二十五)科技研发创新与应用示范。依托温州市碳达峰碳中和集成改革工作契机,培育一批具有温州辨识度的科技创新项目,积极开展减污降碳协同控制关键核心技术研发与示范应用。
十、加强组织实施
加强组织领导。各县(市、区)各有关部门应充分认识减污降碳协同工作的重要性、紧迫性,抓好贯彻落实。各有关部门要加强协调配合,各司其职,各负其责,形成合力,系统协同推进减污降碳协同增效工作。
加强监督考核。统筹减污降碳工作要求,将温室气体排放控制目标完成情况纳入生态环境相关考核。开展减污降碳工作进展定期调度,建立完善县级减污降碳指数评价体系并定期公布评价结果。
加强宣传教育。加强宣传引导,利用六五环境日、全国生态日、全国低碳日、全国节能宣传周等广泛开展宣传教育活动。开展生态环境保护和应对气候变化科普活动,引导公众践行绿色低碳生活方式。













