《太原市空气质量突出问题整改方案》发布


您好,欢迎访问动长环保科技有限公司网站
产品展示
您的位置: 首页 > 产品展示
.

产品展示

推荐产品

《太原市空气质量突出问题整改方案》发布

发布时间:2026-02-22 05:37:01人气:

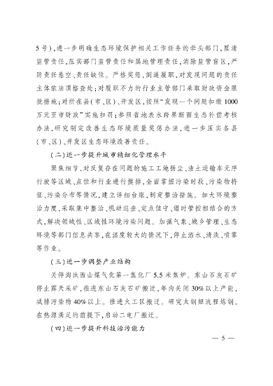
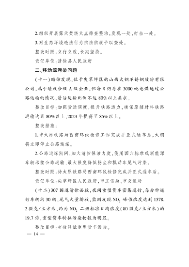
太原市人民政府办公室印发《太原市空气质量突出问题整改方案》,坚持问题导向,以工业排放、移动源污染、扬尘污染问题为切入点,迅速深入开展大气环境突出问题专项整治百日攻坚执法行动,严厉打击各类环境违法行为,持续形成高压震慑。

《太原市空气质量突出问题整改方案》发布(图1)

《太原市空气质量突出问题整改方案》发布(图2)

《太原市空气质量突出问题整改方案》发布(图3)

《太原市空气质量突出问题整改方案》发布(图4)

《太原市空气质量突出问题整改方案》发布(图5)

《太原市空气质量突出问题整改方案》发布(图6)

《太原市空气质量突出问题整改方案》发布(图7)

《太原市空气质量突出问题整改方案》发布(图8)

《太原市空气质量突出问题整改方案》发布(图9)

《太原市空气质量突出问题整改方案》发布(图10)

《太原市空气质量突出问题整改方案》发布(图11)

《太原市空气质量突出问题整改方案》发布(图12)

《太原市空气质量突出问题整改方案》发布(图13)

《太原市空气质量突出问题整改方案》发布(图14)

《太原市空气质量突出问题整改方案》发布(图15)

《太原市空气质量突出问题整改方案》发布(图16)

《太原市空气质量突出问题整改方案》发布(图17)

《太原市空气质量突出问题整改方案》发布(图18)

《太原市空气质量突出问题整改方案》发布(图19)

《太原市空气质量突出问题整改方案》发布(图20)

《太原市空气质量突出问题整改方案》发布(图21)

《太原市空气质量突出问题整改方案》发布(图22)

《太原市空气质量突出问题整改方案》发布(图23)

《太原市空气质量突出问题整改方案》发布(图24)

《太原市空气质量突出问题整改方案》发布(图25)

《太原市空气质量突出问题整改方案》发布(图26)

《太原市空气质量突出问题整改方案》发布(图27)


推荐资讯