产品报道
您好,欢迎访问动长环保科技有限公司网站
加入收藏
网站首页
关于我们
产品展示
新闻资讯
国内新闻
国际新闻
产品报道
政策法规
您的位置:
首页
>
产品报道
.
产品报道
推荐产品
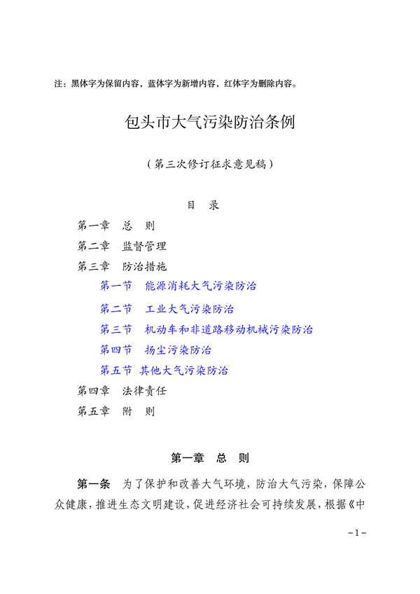
《包头市大气污染防治条例(第三次修订征求意见稿)》公开征求意见
2026-03-08
关中地区生活垃圾焚烧大气污染物排放标准正式发布!
2026-03-08
上海市推动大规模设备更新和消费品以旧换新行动计划(2024-2027年)
2026-03-08
2024年辽宁省公共机构能源资源节约和生态环境保护工作要点
2026-03-08
河北省推动大规模设备更新和消费品以旧换新实施方案
2026-03-08
宁夏回族自治区全面推进美丽宁夏建设的实施方案
2026-03-08
《丽江市生态文明建设排头兵规划(2021-2025年)》(征求意见稿)发布
2026-03-07
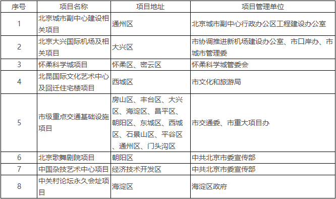
北京市建设系统空气重污染应急预案(2023年修订)
2026-03-07
吉林省突发环境事件应急预案(征求意见稿)发布
2026-03-07
首页
上一页
5
6
7
8
9
下一页
末页
推荐资讯
©2026 动长环保科技有限公司 版权所有 备案号:
网站地图