产品报道
您好,欢迎访问动长环保科技有限公司网站
加入收藏
网站首页
关于我们
产品展示
新闻资讯
国内新闻
国际新闻
产品报道
政策法规
您的位置:
首页
>
产品报道
.
产品报道
推荐产品
《驻马店市空气质量持续改善行动实施方案》发布
2026-03-10
实施十大行动 《湖北省空气质量持续改善行动方案》发布
2026-03-09
关于公开征求《关于将轮胎铸造项目调出“两高”项目范围的通知(征求意见稿)》意见的通知
2026-03-09
广西自治区2024年二季度推动工业经济稳增长的若干政策措施
2026-03-09
天津市关于做好生态保护红线管理有关工作的通知(试行)(征求意见稿)
2026-03-09
陕西《2024年推进西安—咸阳一体化发展重点工作任务》发布!
2026-03-09
广西壮族自治区下达自治区生态环境保护专项资金(第二批)
2026-03-09
深圳市印发《深圳市绿色低碳产业指导目录》《深圳市绿色低碳产业认定管理暂行办法》
2026-03-08
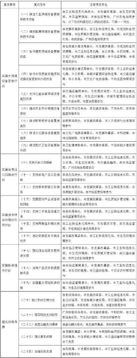
《广州市推动大规模设备更新和消费品以旧换新实施方案》印发
2026-03-08
首页
上一页
4
5
6
7
8
下一页
末页
推荐资讯
©2026 动长环保科技有限公司 版权所有 备案号:
网站地图