4月24日,上海市发布2023年碳达峰碳中和及节能减排重点工作安排,有效衔接“十四五”规划目标、推进碳达峰碳中和综合管理等共十六项,详情如下:
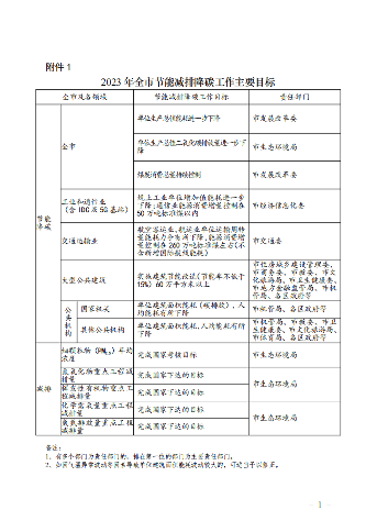
上海市2023年碳达峰碳中和及节能减排重点工作安排
2023年是全面贯彻落实党的二十大精神的开局之年,是实施“十四五”规划承前启后的关键一年,本市要深入贯彻习近平生态文明思想,扎实推进中国式现代化,坚持稳中求进工作总基调,积极稳妥推进碳达峰碳中和。结合本市实际,现将2023年碳达峰碳中和及节能减排重点工作安排如下:
一、有效衔接“十四五”规划目标
2023年,全市单位生产总值能耗、单位生产总值二氧化碳排放量进一步下降,各区、各领域能耗强度、碳排放强度应与“十四五”规划目标进度相衔接,主要污染物氮氧化物、挥发性有机物、化学需氧量和氨氮工程减排量完成国家下达目标,煤炭消费总量持续控制。
二、推进碳达峰碳中和综合管理
全面落实双碳政策文件落地,有计划分步骤实施“碳达峰十大行动”,积极稳妥推进碳达峰碳中和,组织建设碳达峰碳中和数字平台,推进各区全面完成2022年温室气体排放清单编制。
三、加快推进能源绿色低碳转型
严格控制煤炭消费总量,推动本地“光伏+”综合开发利用、杭州湾海上风电建设、市外清洁电力通道建设,力争年内建成南通-崇明500千伏联网工程。
四、持续推动节能降碳增效
开展年度区级政府碳达峰碳中和及节能目标责任评价、重点用能单位节能目标责任考核、重点用能单位能源利用状况报告核查,持续扩大重点用能单位能耗监测平台功能和接入范围,推动国家机关和大型公共建筑分项计量系统升级改造。
五、深入推进工业领域碳达峰
加快启动高桥石化、吴泾地区调整关停,推动化工产业向杭州湾地区集聚,支持上海石化产业高端化、低碳化升级,推进宝钢高炉向电炉调整;培育绿色低碳新赛道,大力发展前沿技术、高端装备等10条子赛道,推动氢能产业高质量发展。
六、推进城乡建设领域碳达峰
大力推进超低能耗建筑规模化发展,推进既有建筑规模化节能改造不少于400万平方米,大力推广建筑可再生能源规模化应用。持续推进全市节约型机关和绿色商场等示范创建。
七、推动交通领域绿色低碳
稳步提升海铁联运量,加快城市轨道交通、中运量公交系统等大容量公共交通基础设施建设,推进新能源汽车发展,积极推进内河船舶电动化发展。
八、大力发展循环经济
明确有关区(管委会)资源循环利用行业用地1%的规划布局,分批分步并动态调整本市资源循环利用企业发展名单,发布并实施本市废旧资源循环利用体系实施方案。
九、充分发挥科技创新核心支撑作用
实施一批具有前瞻性、战略性的节能低碳、零碳、负碳前沿科技项目,加强可控核聚变等颠覆性技术研究;积极培育一批节能低碳和新能源技术重点实验室、技术创新中心、研发与转化功能型平台、专业技术服务平台和碳中和研究机构。
十、持续巩固提升碳汇能力
稳步推进千座公园计划,巩固提升森林碳汇能力,增强海洋系统固碳能力,增强湿地系统固碳能力,加强生态系统碳汇基础支撑。
十一、积极倡导绿色低碳全民参与
深入推进塑料污染治理、快递包装绿色转型、粮食节约和反食品浪费等工作。举办上海国际碳中和技术、产品和成果博览会,搭建产业链贸易平台,努力打造成为具有国际顶尖影响力的标杆性碳中和主题展会。
十二、推进绿色低碳区域行动
支持崇明推进落实《崇明世界级生态岛碳中和示范区建设实施方案》,建设上海长兴碳中和创新产业园,支持宝武集团推进落实《中国宝武(上海地区)碳达峰碳中和行动方案》,推动宝山区和宝武集团共建上海碳中和产业园。
十三、强化主要污染物减排
继续实行建设项目主要污染物排放总量指标等量或减量替代制度,探索实施排污权有偿使用和交易制度,全面完成金山地区环境综合整治,落实化肥减量增效行动,推进生态循环农业发展。
十四、实施污染减排重点工程
持续推进国三柴油车淘汰,加强有机液体储罐专项整治,推进原油成品油码头和油船挥发性有机物治理,推动一批污水、污泥、生活垃圾处置及资源化利用项目建设,不断提升环境基础设施能力和水平。
十五、健全节能减排政策机制
推进加快发展方式绿色转型有关地方立法,大力发展绿色信贷、绿色债券、绿色基金、绿色保险等金融产品和服务,推动碳达峰碳中和及节能减排领域地方标准的制定和修订。
十六、强化责任落实和监督执法
开展《上海市资源节约和循环经济“十四五”发展规划》中期评估,加强节能降碳执法检查,坚决遏制高耗能、高排放、低水平项目盲目发展,继续清理整治虚拟货币“挖矿”活动。













