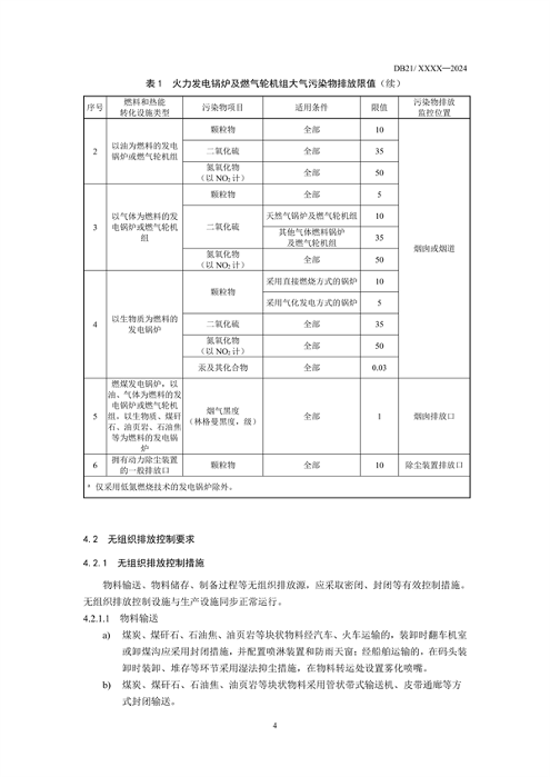
辽宁省市场监督管理局近日发布一批地方标准草案征求意见稿,其中包含《辽宁省火电厂大气污染物排放标准》,其中规定了辽宁省火电厂大气污染物排放限值、监测和监督管理要求、无组织排放控制要求以及标准的实施与监督等相关规定,其中燃煤发电锅炉,以煤矸石、油页岩、石油 焦等为燃料的发电锅炉,以油为燃料的发电锅炉或燃气轮机组颗粒物、二氧化硫、氮氧化物大气污染物排放限值分别为10/35/50mg/m3。















辽宁省市场监督管理局近日发布一批地方标准草案征求意见稿,其中包含《辽宁省火电厂大气污染物排放标准》,其中规定了辽宁省火电厂大气污染物排放限值、监测和监督管理要求、无组织排放控制要求以及标准的实施与监督等相关规定,其中燃煤发电锅炉,以煤矸石、油页岩、石油 焦等为燃料的发电锅炉,以油为燃料的发电锅炉或燃气轮机组颗粒物、二氧化硫、氮氧化物大气污染物排放限值分别为10/35/50mg/m3。














