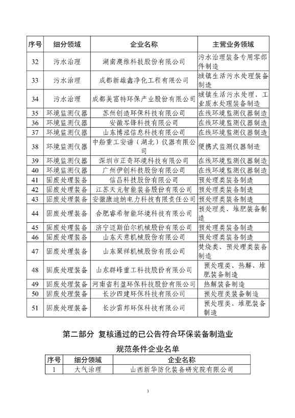
11月5日,工信部发布符合环保装备制造业规范条件企业名单(2024年版)。其中新增51家、通过复核307家。详情如下:
中华人民共和国工业和信息化部公告
2024年第30号
按照《环保装备制造行业(大气治理)规范条件》《环保装备制造行业(污水治理)规范条件》《环保装备制造行业(环境监测仪器)规范条件》《环保装备制造行业(固废处理装备)规范条件》等4个细分领域规范条件要求,经地方工业和信息化主管部门核实推荐、专家组评审、网上公示等程序,现将《符合环保装备制造业规范条件企业名单(2024年版)》予以公告(含新申报通过评审企业及通过复核的已公告企业)。此前发布的多批符合环保装备制造业规范条件的企业名单(包括7批大气治理领域、5批污水治理领域、5批环境监测仪器领域、4批固废处理装备领域)同时废止。
鼓励各省、自治区、直辖市相关部门研究出台支持鼓励政策,推动环保装备制造业高质量发展。
附件:符合环保装备制造业规范条件企业名单(2024年版)
工业和信息化部

2024年11月5日






上一页12下一页

