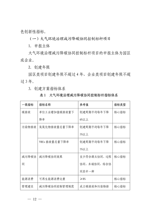
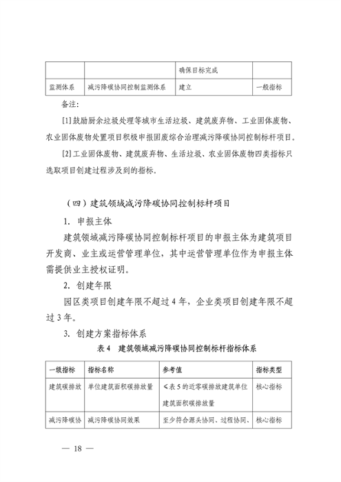
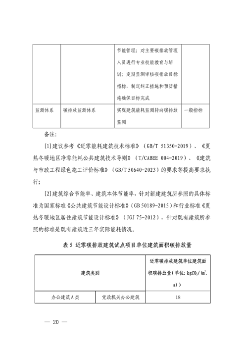
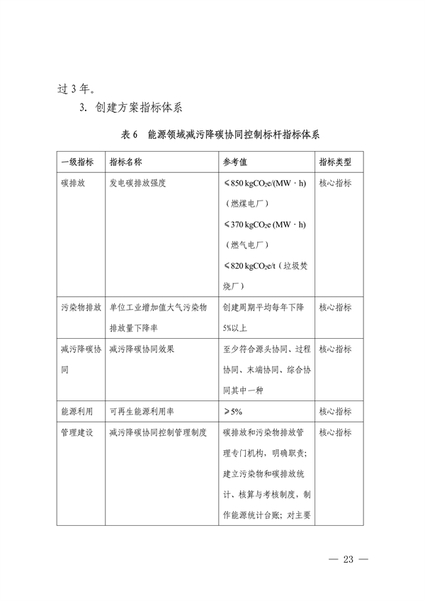
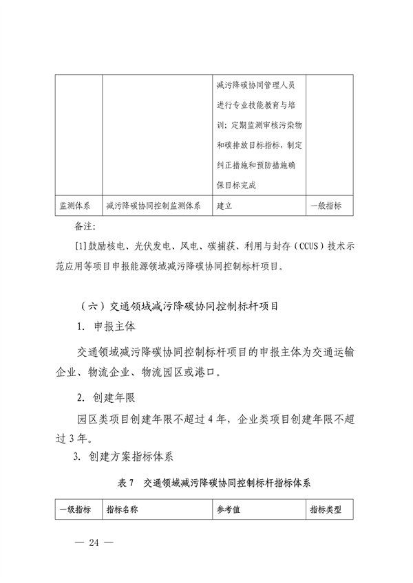
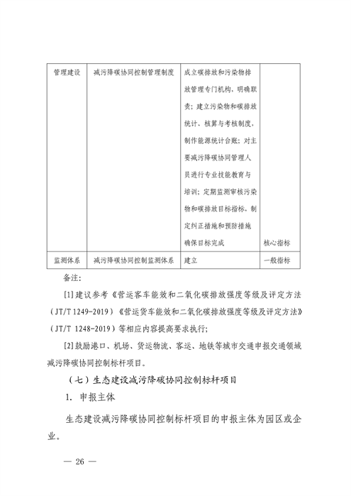
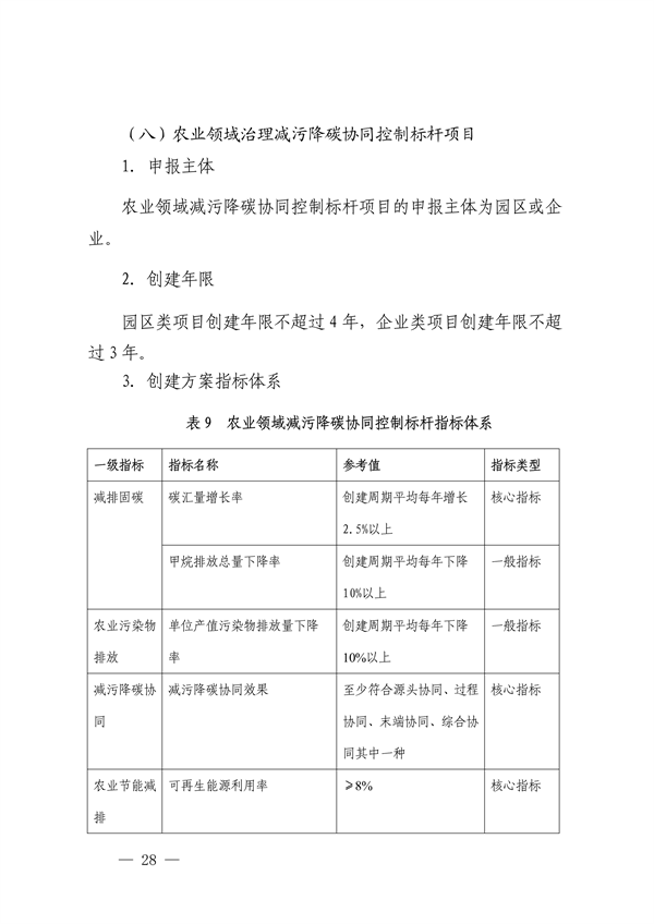
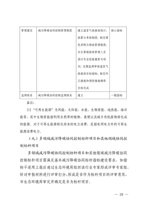
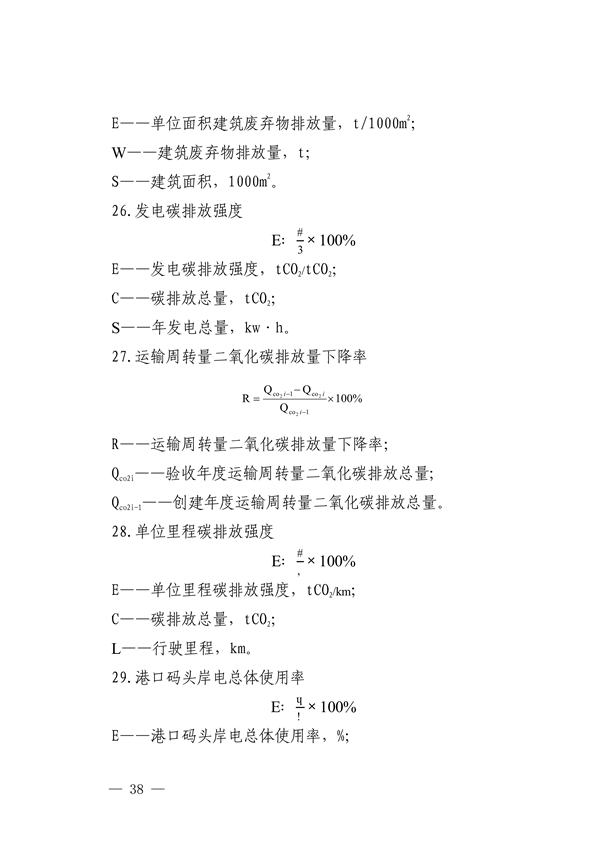
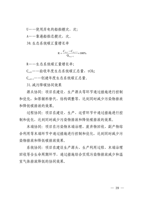
深圳市生态环境局11月13日印发《深圳市减污降碳协同控制标杆项目建设实施方案》,项目建设包含大气环境治理领域减污降碳协同控制标杆项目、污水治理领域减污降碳协同控制标杆项目、固废综合治理领域减污降碳协同控制标杆项目、建筑领域减污降碳协同控制标杆项目、能源领域减污降碳协同控制标杆项目、交通领域减污降碳协同控制标杆项目、生态建设领域减污降碳协同控制标杆项目、农业领域减污降碳协同控制标杆项目、多领域协同控制标杆项目和其他领域协同控制标杆项目等9类,计划“十四五”及“十五五”期间,分批推进减污降碳协同创新项目建设,建立实施效果动态跟踪评价机制。到2025年,建设50个减污降碳协同控制标杆项目;到2030年,建设200个减污降碳协同控制标杆项目,总结宣传一批可复制可推广的减污降碳协同发展典型模式,持续优化提升建设效果较好的标杆项目,形成示范带动效应。构建一套较为完备的减污降碳协同增效制度体系,形成减污降碳协同推进工作格局。











































