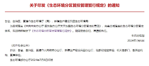
7月8日,国家生态环境部印发《生态环境分区管控管理暂行规定》,自公布之日起施行。《关于加快实施长江经济带 11 省(市)及青海省“三线一单”生态环境分区管控的指导意见》(环环评〔2019〕99 号)、《关于实施“三线一单”生态环境分区管控的指导意见(试行)》(环环评〔2021〕108 号)同时废止。


















7月8日,国家生态环境部印发《生态环境分区管控管理暂行规定》,自公布之日起施行。《关于加快实施长江经济带 11 省(市)及青海省“三线一单”生态环境分区管控的指导意见》(环环评〔2019〕99 号)、《关于实施“三线一单”生态环境分区管控的指导意见(试行)》(环环评〔2021〕108 号)同时废止。

















