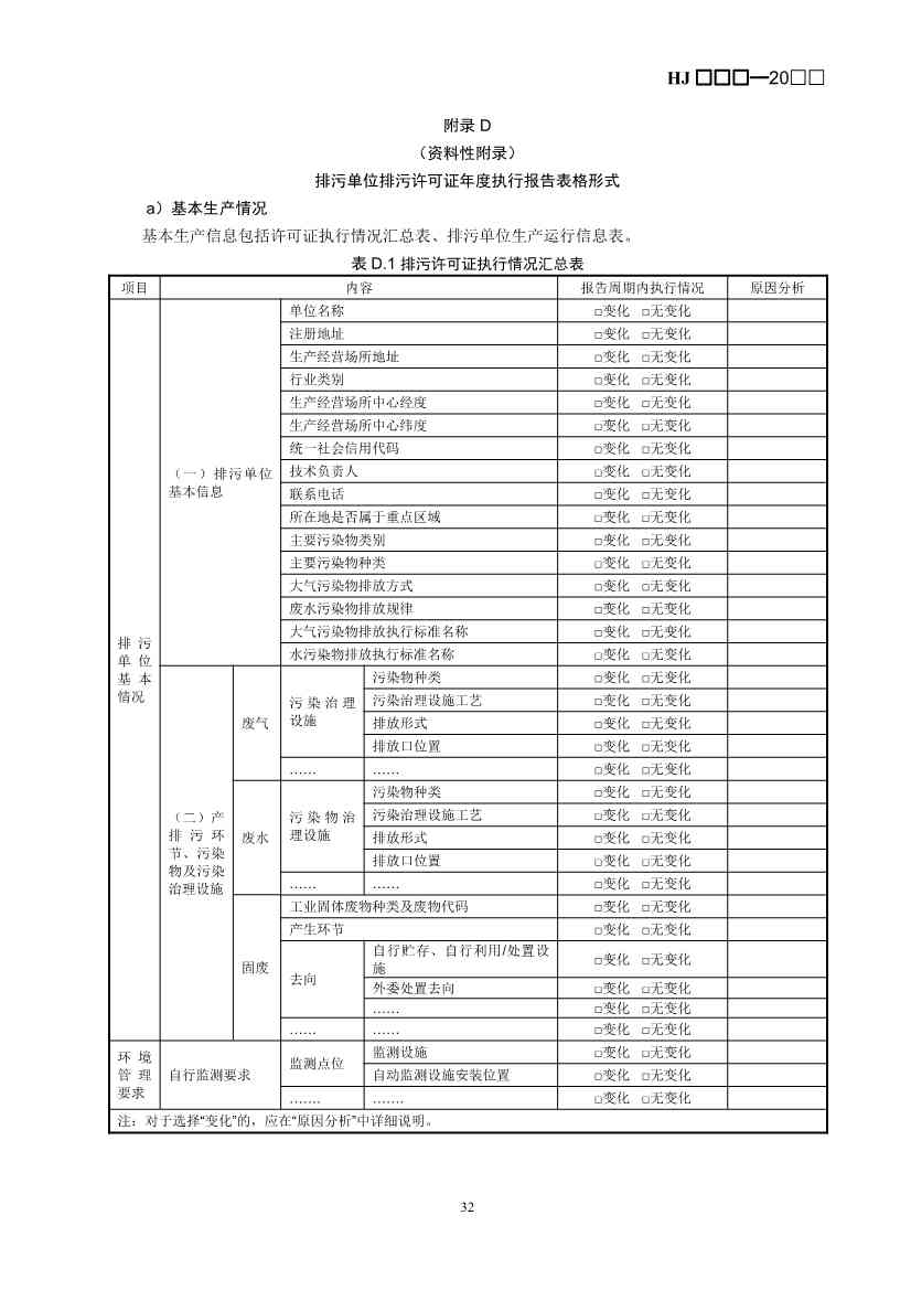
8月6日,生态环境部发布《排污许可证申请与核发技术规范 造纸和纸制品业(征求意见稿)》。本标准规定了造纸和纸制品业排污单位排污许可证申请与核发的基本情况填报要求、许可排放限值确定、实际排放量核算、合规判定方法以及自行监测、环境管理台账与排污许可证执行报告等环境管理要求,提出了污染防治可行技术要求。
详情如下:








































8月6日,生态环境部发布《排污许可证申请与核发技术规范 造纸和纸制品业(征求意见稿)》。本标准规定了造纸和纸制品业排污单位排污许可证申请与核发的基本情况填报要求、许可排放限值确定、实际排放量核算、合规判定方法以及自行监测、环境管理台账与排污许可证执行报告等环境管理要求,提出了污染防治可行技术要求。
详情如下:







































