云南省生态环境厅等部门发布《云南省焦化行业超低排放改造计划》,云南省计划2025年底前,力争全省50%以上的在产焦化产能完成有组织、无组织超低排放改造;到2028年底,全省80%以上焦化产能完成改造。
有组织排放控制指标方面,要求在基准含氧量8%的条件下,焦炉烟囱废气颗粒物、二氧化硫、氮氧化物、非甲烷总烃、氨排放浓度小时均值分别不高于10mg/m3、30mg/m3、150mg/m3、100mg/m3、8mg/m3。其他有组织颗粒物排放浓度不高于10mg/m3。生产废水处理设施非甲烷总烃排放浓度小时均值不高于100mg/m3。
云南省焦化行业超低排放改造计划
为推动全省焦化行业绿色低碳高质量发展、助力深入打好蓝天保卫战,根据生态环境部、国家发展改革委、工业和信息化部、财政部、交通运输部等5部委联合印发《关于推进实施焦化行业超低排放的意见》(环大气〔2024〕5号)和《中共云南省委 云南省人民政府关于深入打好污染防治攻坚战的实施意见》《云南省人民政府关于印发〈云南省空气质量持续改善行动实施方案〉的通知》(云政发〔2024〕14号)等有关要求制定本计划。
一、目标要求
推动实施焦化企业(含半焦生产、钢焦联合生产企业)超低排放改造。2025年底前,力争全省50%以上的在产焦化产能完成有组织、无组织超低排放改造;到2028年底,全省80%以上焦化产能完成改造(企业改造任务清单详见附件1)。全省新改扩建(含搬迁)焦化项目按超低排放水平建设;长期停产焦化企业复产前应纳入改造计划并按时限完成。
焦化企业超低排放是指所有生产环节(备煤、炼焦、熄焦、焦处理、煤气净化、化学产品深加工等生产环节,以及物料产品储存运输)的大气污染物有组织排放、无组织排放及运输过程达到超低排放要求。各州(市)应根据全省超低排放改造目标任务安排,结合环境空气质量改善需求,按年度报送辖区内焦化企业超低排放改造实施计划。
(一)有组织排放控制指标。在基准含氧量8%的条件下,焦炉烟囱废气颗粒物、二氧化硫、氮氧化物、非甲烷总烃、氨排放浓度小时均值分别不高于10mg/m3、30mg/m3、150mg/m3、100mg/m3、8mg/m3。其他有组织颗粒物排放浓度不高于10mg/m3。生产废水处理设施非甲烷总烃排放浓度小时均值不高于100mg/m3。出(推)焦、装煤和机侧炉口、煤气加热炉等排放口颗粒物浓度小时均值不高于10mg/m3,具体指标要求见附件2表1。达到超低排放的焦化企业每月生产时间至少95%以上时段排放浓度小时均值满足上述要求。
(二)无组织排放控制措施。物料储存、物料输送、生产工艺过程、敞开液面等无组织排放源,在保障安全生产的前提下采取密闭、封闭等有效控制措施。无组织排放控制设施应与生产设施同步正常运行,产尘点及生产设施无可见烟尘外逸。厂区整洁无积尘。
(三)清洁运输要求。进出企业的物料和产品采用铁路、水路、管道、管状带式输送机、皮带通廊等清洁方式运输比例不低于80%;达不到的企业,汽车运输部分采用新能源或国六排放标准的车辆。厂内使用新能源运输车辆(2025年底前可采用国六排放标准车辆)。非道路移动机械原则上采用新能源,无对应产品的满足国四及以上排放标准(2025年底前可采用国三排放标准非道路移动机械)。危化品运输等特种车辆可采用国五级以上排放标准车辆(燃气车辆达到国六排放标准)。
有组织、无组织超低排放控制指标和措施详见附件2。
二、重点任务
(一)优化调整产业结构。严把环境准入关,坚决遏制违规新增产能。严控焦化行业新增产能。新改扩建(含搬迁)焦化项目按照超低排放水平建设,合理控制半焦(兰炭)产业规模,逐步向工业园区或优势企业集中。推动现有焦化企业实施钢焦融合、兼并重组。落实《产业结构调整指导目录》(2024年本),依法依规淘汰落后产能。发挥环保、能耗、质量、安全、物耗、水耗等标准作用,引导能耗高、排放强度大的低效产能有序退出。列入淘汰退出计划的企业或设施不再要求实施超低排放改造,应按时完成淘汰退出并确保淘汰退出前达标排放。焦化企业转型升级须严格落实焦化产能等量或减量置换要求。已完成超低排放改造的钢焦联合企业,要对标对表、查漏补缺,确保焦化工序达到超低排放要求。
(二)有序推进现有企业超低排放改造。各州市要围绕空气质量改善需求,为企业做好服务和指导工作,协调解决清洁运输等重大事项。为提高改造质量,保障技术路线符合要求,企业应全面识别研判治理现状,合理选择改造技术路线,形成年度项目实施清单和重点项目清单。
因厂制宜选择成熟适用的环保技术。强化源头控制,鼓励焦炉采用分段(多段)燃烧、炉内废气循环、单孔炭化室压力调节等措施。采用成熟稳定的污染治理技术,除尘可采用高效电除尘、袋式除尘、滤筒除尘等技术;脱硫实施增容提效改造等措施,提高运行稳定性;脱硝采用选择性催化还原(SCR)、活性炭(焦)等高效技术;通过建设备用设施或多仓室改造等措施有效减少治理设施检修时污染物排放。
在保障安全生产的前提下,无组织排放控制采用密闭、封闭等有效治理措施。鼓励采用机械化料场、筒仓等物料储存方式,产尘点按照“应收尽收”原则合理配置废气收集设施,优化收集风量。安装煤气自动点火放散装置,避免直接放散。
加强VOCs全过程治理。焦炉采取正压密封、砖缝灌浆、陶瓷焊补等源头控制措施减少炉墙串漏。各类储罐(槽、池)以及有机液体装载点位收集的高浓度VOCs废气接入压力平衡系统或燃烧处理;脱硫再生、硫铵结晶、硫磺(膏)生产、脱硫废液提盐、焦油渣干化、生产废水处理、化学产品深加工等设施或车间收集的低浓度VOCs废气采用高效(组合)工艺处理,鼓励引入燃烧装置。半焦炉装煤采取有效措施控制无组织逸散,采用蒸汽、干法等节能环保型熄焦方式,加强出焦输送设施封闭和废气收集处理。
加强清洁运输改造,煤炭、焦炭等大宗物料和产品中长距离运输优先采用铁路或水路,短途接驳和厂内物料转运优先采用管状带式输送机或皮带通廊;优化厂内总图布置,合理规划物料输送路线,减少厂内物料二次倒运和汽车运输量。
(三)统筹推进焦化行业协同减污降碳。鼓励焦化企业在超低排放改造时统筹开展减污降碳和清洁生产改造,积极探索污染物和温室气体协同控制工艺技术。引导焦化产业链向下游高附加值精细化工产品延伸。鼓励采用蒸汽加热或电加热替代煤气管式炉,推广应用干法熄焦、上升管余热回收、循环氨水及初冷器余热回收等减污降碳技术。严格执行焦化行业能源消耗限额要求,在规定时限内将能效基准水平以下焦炭产能清零,力争达到能效标杆水平。采取焦炉煤气高效综合利用措施,加强煤气管网生产调度管理,提高煤气利用率。
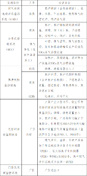
(四)强化全过程精细化环境管理。实施超低排放改造的企业,可通过全面加强污染物排放自动监测、过程监控和视频监控设施建设等方式自证稳定达到超低排放要求,包括以下措施:主要排放口和燃用煤气的管式炉安装自动监控设施,与生态环境部门联网并验收,焦炉烟囱(含热备烟囱)增加非甲烷总烃和氨排放自动监测;主要生产装备和污染治理设施安装分布式控制系统(DCS),重点环节安装高清视频监控设施,关键点位布设空气质量监测微站;建设全厂环境管控平台,记录有组织排放、无组织排放相关监测监控和治理设施运行情况,以及清洁运输情况;自动监测、DCS系统等数据至少保存五年以上,高清视频监控数据至少保存一年以上。具体要求见附件3。
加强运行管理。建立定期巡检工作机制,加强炉门清理与泄漏修复管理,根据产尘点距离合理设置捕集装置。采取合理控制脱硝剂用量,优化反应温度、反应区间和停留时间等有效措施控制氨逃逸。加强生产组织管理和设备维护,降低推焦除尘风机、焦炉烟囱风机和煤气鼓风机等事故检修频次,减少非正常工况污染物排放。严禁采用未达标的生产废水直接熄焦。规范开展设备与管线组件泄漏检测与修复(LDAR),提高动静密封点精细化管理水平。
强化运输管理。配备专职人员加强运输管理,建设门禁及视频监控系统,以及进出厂运输车辆、厂内运输车辆、非道路移动机械电子台账。具体要求详见附件4。鼓励与供车单位、原辅材料供货单位及产品购买单位签订车辆排放达标保证书、增加相应合同条款、提供运输车辆年检合格证明等方式实现车辆合规管理。
完善管理制度。建立健全企业环保管理机构,设置环保专职人员;建立企业环保设施检修与维护、环境监测、环保监督与考核、环保应急预案等管理制度;按照排污许可技术规范要求,规范、准确、完整记录环境管理台账,如实反映生产设施、污染治理设施运行情况。
三、政策措施
焦化企业达标排放是法定责任,超低排放是鼓励导向,对于达到超低排放要求的焦化企业加大支持力度。
(一)加大经济政策支持力度。按照环境保护税法有关规定,对实现超低排放的焦化企业给予税收优惠。落实购置环境保护专用设备企业所得税抵免优惠政策。对技术路线合理、环保技术成熟适用、按改造时限计划实施的超低排放改造项目争取中央大气污染防治专项资金支持。鼓励银行机构给予焦化企业信贷支持用于超低排放改造,支持符合条件的企业发行债券进行直接融资,募集资金用于超低排放改造等领域。通过全国碳排放权交易市场,对在超低排放改造时统筹开展减污降碳改造,实现减少温室气体排放的企业形成正向激励。按照《云南省人民政府关于印发〈推动大规模设备更新和消费品以旧换新实施方案〉的通知》(云政发〔2024〕16号)要求,积极争取对超低排放改造项目的财政、税收、金融等政策支持。
(二)实行差别化环保管理政策。充分发挥标杆企业引领示范作用,对于已完成超低排放改造并公示的焦化企业,可开展A级绩效评级工作;完成A级绩效评定的,重污染天气预警期间可采取自主减排措施。未按时限要求完成超低排放改造的焦化企业,重污染天气预警期间依法严格落实应急减排措施。
(三)加强技术支撑。研究制定焦化行业超低排放改造相关技术指导文件。支持焦化企业与高校、科研机构、环保工程技术公司等合作,创新节能减排技术。鼓励生态环境科研院所联合行业协会、焦化重点企业搭建超低排放改造交流平台,促进成熟先进技术推广应用。
四、实施保障
省生态环境厅、发展改革委、工业和信息化厅、财政厅、交通运输厅等组织实施本计划。各部门各司其职、各负其责、密切配合,形成合力,加强对州(市)工作指导,及时协调解决推进过程中的困难和难题,充分发挥政府作用,积极引导,共同推进改造工作。省生态环境厅会同有关部门,按照本计划,每年对有改造任务的州(市)上一年度超低排放改造情况进行评价。
焦化企业是实施超低排放改造的责任主体。改造工作力求做到企业领导真重视、资金真投入、实施真工程、管理水平真提升,确保按期高质量完成改造任务。企业应严把工程质量,加强人员技术培训,健全内部环保考核管理机制,实现治理设施长期连续稳定运行。在环保治理工程建设和运行过程中,要严格执行安全管理有关规定,切实落实企业安全生产主体责任。大型钢焦联合企业、焦化企业集团要发挥表率作用,加强内部考核和对所属企业指导,力争提前完成。企业完成超低排放改造并累计稳定运行一个月后,可自行或委托有资质的监测机构和有能力的技术机构,严格按照指标要求和相关技术文件开展评估监测。稳定达到超低排放要求的,将评估监测报告报送当地生态环境部门、工业和信息化等部门。行业协会要发挥桥梁和纽带作用,指导企业开展超低排放改造和评估监测工作。
各州(市)要加强组织领导,做好监督、管理和服务,按超低排放改造目标任务要求,全力推动改造工程。对已完成超低排放改造的企业,加强事中事后监管,建立动态监督管理台账,组织“双随机”检查,及时将不能稳定实现超低排放的企业调整出动态管理名单,视情节取消相关优惠政策。对超标排污企业、未按证排污企业,依法依规处罚,对偷排偷放、弄虚作假、擅自停运环保设施等违法行为依法严厉打击,涉嫌犯罪的移送司法机关。做好政策解读和宣贯,宣传推广地方和企业的经验做法,营造有利于开展超低排放改造的良好舆论氛围,增强企业开展超低排放改造的责任感和荣誉感。各有关部门要积极跟踪相关舆情动态,及时回应社会关切,宣传报道各地和企业优秀做法。
附件:1.云南省焦化企业超低排放改造任务清单
2.焦化行业有组织、无组织超低排放控制指标和措施要求
3.全过程精细化环境管理要求
4.清洁运输管理要求
附件1
云南省焦化企业超低排放改造任务清单



注:以上企业清单来自相关单位调度信息,未列入该清单中的焦化企业应按照本计划要求,2028年底前完成超低排放改造。
附件2
焦化行业有组织、无组织超低排放控制指标和措施要求
表1.有组织排放指标限值
单位:毫克/立方米

注:1.表中未作规定的生产设施污染物排放限值按国家、地方排放标准或其他相关规定执行。
2.VOCs处理设施的处理效率不应低于80%。
3.a适用于采用氨法脱硫、脱硝的设施,以及活性焦工艺再生尾气排放。
b利用焦炉焚烧处理有机废气的,执行表中焦炉烟囱控制要求。利用锅炉、工业炉窑(焦炉除外)或固体废物焚烧炉焚烧处理有机废气的,还应满足锅炉、工业炉窑(焦炉除外)或固体废物焚烧炉的控制要求。
c进入VOCs燃烧(焚烧、氧化)装置处理有机废气需要补充空气进行燃烧、氧化反应的,排气筒中实测大气污染物排放浓度按基准含氧量3%折算为大气污染物基准排放浓度。进入VOCs燃烧(焚烧、氧化)装置中废气含氧量可满足自身燃烧、氧化反应需要,不需另外补充空气的,或仅燃烧器需要补充空气助燃的,以实测质量浓度作为达标判定依据,但装置出口烟气含氧量不得高于装置进口废气含氧量。
表2.无组织排放指标限值

注:表中未作规定的生产设施污染物排放限值按国家、地方排放标准或其他相关规定执行。
封闭:利用完整的围护结构将物料、作业场所等与周围空间阻隔的状态或作业方式。在保证安全前提下可以封闭的区域或建筑物,该封闭区域或封闭建筑物除人员、车辆、设备、物料进出时,以及依法设立的排气筒、通风口外,门窗及其他开口(孔)部位保持关闭状态。
密闭:污染物质不与环境空气接触,或通过密封材料、密封设备与环境空气隔离的状态或作业方式。
附件3
全过程精细化环境管理要求
表1.监测监控安装点位

表2.分布式控制系统(DCS)关键参数

附件4
清洁运输管理要求

注:新能源汽车是指采用新型动力系统,完全或主要依靠新型能源驱动的汽车,主要包括纯电动汽车、插电式混合动力汽车及燃料电池汽车。

