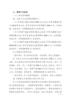
天津市工业和信息化局8月12日发布《天津市推动制造业高质量发展若干政策措施实施细则(征求意见稿)》,并向社会公开征求意见,其中提出推进产业绿色化转型,具体包括支持绿色制造企业。对国家级绿色工厂、绿色供应链管理企业、绿色数据中心、工业产品绿色设计示范企业,分别给予60万元一次性奖励;对国家级绿色产品(工业领域)企业,按每项产品5万元标准给予奖励,每家企业当年累计最高30万元;对市级绿色工厂企业,给予30万元一次性奖励。
支持绿色化改造。对获得国家高质量发展专项支持的绿色制造项目(工业节能、工业节水、工业资源综合利用、工业污染治理、工业碳达峰碳中和方向),且通过国家考核验收的企业,按照国家奖补金额的20%,给予最高500万元奖励。
关于向社会公开征求《天津市推动制造业高质量发展若干政策措施实施细则(征求意见稿)》意见的公告
为落实《天津市人民政府办公厅关于印发天津市推动制造业高质量发展若干政策措施的通知》(津政办规〔2023〕4号),加快发展新质生产力,纵深推进制造业高质量发展,根据国家和我市有关文件要求,我局组织起草了《天津市推动制造业高质量发展若干政策措施实施细则(征求意见稿)》。按照《天津市人民政府办公厅关于全面推行行政规范性文件合法性审核机制的实施意见》(津政办发〔2019〕17号)的有关规定,现向全社会广泛征求意见,截止日期为2024年8月21日。
欢迎各界人士和相关部门、单位积极建言献策,提出宝贵意见,通过邮件反馈我局(sgxjghfzc@tj.gov.cn),并请附联系人与联系方式以便沟通,单位反馈请加盖公章发送扫描件。
附件:天津市推动制造业高质量发展若干政策措施实施细则(征求意见稿)























