7月31日,浙江湖州市生态环境局发布关于公开征求《湖州市生态环境分区减污降碳协同管控方案(征求意见稿)》意见的通知,征求意见截止时间为8月31日。本方案对湖州市碳排放和污染物排放的特征进行了分析,结合全市环境质量、能源资源及碳达峰目标,分析了生态环境分区与减污降碳的空间协同性,制订了全市各生态环境分区和重点减污降碳单元的减污降碳协同管控准入清单,明确了全市“9+1”重点行业碳排放评价要求,建立了减污降碳措施库,规定了建设项目环境影响评价和规划环境影响评价文件中减污降碳的内容和要求。
湖州市生态环境局关于公开征求《湖州市生态环境分区减污降碳协同管控方案(征求意见稿)》意见的通知
为加强减污降碳源头准入管控,推动全市加快构建形成减污降碳协同管控的生态环境保护空间发展格局,积极创建湖州市减污降碳协同创新试点城市,结合我市“三线一单”减污降碳协同管控国家试点成效和湖州市生态环境分区管控动态更新成果,我局起草了《湖州市生态环境分区减污降碳协同管控方案(征求意见稿)》,现向社会公开征求意见。如有修改意见或建议,请于8月31日前反馈我局。
联系人:湖州市生态环境局环评处林兰
联系电话:0572-2666130
传 真:0572-2668504
通讯地址:湖州市仁皇山片区开元路100号,邮编313000
电子邮箱:5926030@qq.com
湖州市生态环境分区减污降碳协同管控方案(试行)
(征求意见稿)
前 言
为深入贯彻落实党中央、国务院关于碳达峰碳中和决策部署,落实新发展阶段生态文明建设有关要求,协同推进减污降碳,生态环境部等7部门联合印发《减污降碳协同增效实施方案》。作为碳达峰碳中和“1+N”政策体系重要文件之一,对推动减污降碳协同增效进行了系统谋划,明确了目标任务和实施机制,为2030年前协同推进减污降碳工作提出了行动指引。
根据国家关于协同推进减污降碳和生态环境分区管控工作的部署,在湖州市人民政府发布实施的湖州市生态环境分区管控方案以及动态更新方案落地应用基础上,探索生态环境分区管控体系促进减污降碳协同增效的技术路径和管理模式,充分发挥生态环境分区管控作为源头防控和项目准入的绿色标尺作用,助推我市高水平建设生态文明典范城市,制定本方案。
本方案对湖州市碳排放和污染物排放的特征进行了分析,结合全市环境质量、能源资源及碳达峰目标,分析了生态环境分区与减污降碳的空间协同性,制订了全市各生态环境分区和重点减污降碳单元的减污降碳协同管控准入清单,明确了全市“9+1”重点行业碳排放评价要求,建立了减污降碳措施库,规定了建设项目环境影响评价和规划环境影响评价文件中减污降碳的内容和要求。
本方案自发布之日起实行,最终解释权归湖州市生态环境局。
1 总则
1.1定位与目的
面对环境污染与温室气体排放这两个同根同源的问题,党中央、国务院已明确要把碳达峰碳中和纳入生态文明建设整体布局,并将协同推进减污降碳写入国民经济和社会发展“十四五”规划。推动实现减污降碳协同增效,是贯彻落实习近平生态文明思想的重要举措,是兑现碳达峰碳中和庄严承诺的重大牵引,是深入打好污染防治攻坚战建设美丽中国的关键路径,是促进经济社会发展全面绿色转型的总抓手,是建设人与自然和谐共生现代化的必然要求。
环境污染物与温室气体同根同源,减污与降碳在管控思路、管理手段、任务措施等方面高度一致,可统筹谋划、一体推进、协同实施,实现降本增效。现有减污制度体系可作为实现降碳目标落地的重要载体,降碳措施可作为实现长效源头减污的关键牵引,强化减污与降碳合力,可提高资源调配能力、强化工作落实力度,实现提质增效。
在湖州市现有生态环境分区管控体系的基础上增加减污降碳协同管控相关要求,通过合理统筹谋划,优化空间布局、促进资源循环利用,强化减污降碳协同增效,最终从源头避免产生“减污增碳,减碳增污”的结果,从生态环境准入“宏观”“中观”和“微观”三个管控维度实现减污降碳的协同。
1.2指导思想
以习近平新时代中国特色社会主义思想为指导,深入贯彻落实党中央、国务院决策部署,坚决扛起“绿水青山就是金山银山”理念诞生地的政治责任、生态文明高度发达“重要窗口”示范样本的使命担当,坚定不移深入实施“八八战略”,持续深化“在湖州看见美丽中国”实干争先主题实践;立足新发展阶段,贯彻新发展理念,构建新发展格局,坚持精准治污、科学治污、依法治污,协同推进经济高质量发展和环境高水平保护,全过程推动绿色低碳发展;坚持系统观念,处理好发展和减排、整体和局部、短期和中长期的关系,充分有效利用湖州市现有生态环境分区管控制度体系,统筹谋划、一体推进、协同实施,着力构建完备的“减污降碳协同”管控体系,推动减污与降碳合力,实现减污降碳目标双落地,加快打造“六个新湖州”、高水平建设生态文明典范城市、国家减污降碳协同创新试点城市,奋力绘就“在湖州看见美丽中国”的幸福图景。
1.3主要依据
1.《中华人民共和国环境保护法》
2.《中华人民共和国大气污染防治法》
3.《中华人民共和国水污染防治法》
4.《中华人民共和国土壤污染防治法》
5.《中华人民共和国固体废物污染环境防治法》
6.《中华人民共和国环境影响评价法》
7.《中华人民共和国自然保护区条例》
8.《规划环境影响评价条例》
9.《建设项目环境保护管理条例》
10.《中共中央国务院关于全面加强生态环境保护坚决打好污染防治攻坚战的意见》(中发〔2018〕17号)
11.《长江经济带战略环境评价工作方案》(环办环评〔2017〕83号)
12.《长江经济带战略环境评价“三线一单”编制工作实施方案》(环办环评函〔2018〕14号)
13.《“生态保护红线、环境质量底线、资源利用上线和环境准入负面清单”编制技术指南(试行)》(环办环评〔2017〕99号)
14.《“三线一单”编制技术要求(试行)》(环办环评〔2018〕14号)
15.《“三线一单”成果数据规范(试行)》(环办环评〔2018〕18号)
16.《关于划定并严守生态保护红线的若干意见》(2017年)
17.《生态保护红线划定指南》(环办生态〔2017〕48号)
18.《关于规划环境影响评价加强空间管制、总量管控和环境准入的指导意见(试行)》(环办环评〔2016〕14号)
20.《关于以改善环境质量为核心加强环境影响评价管理的通知》(环环评〔2016〕150号)
21.关于印发《生态环境分区管控管理暂行规定》的通知(环环评〔2024〕41号)
22.《关于高标准打好污染防治攻坚战高质量建设美丽浙江的意见》(浙委发〔2018〕50号)
23.《长江经济带战略环境评价“三线一单”编制浙江省工作方案》(2018年)
24. 《浙江省水功能区水环境功能区划分方案(2015)》(浙政函〔2015〕71号)
25.《浙江省生态保护红线》(浙政发〔2018〕30号)
26.《浙江省生态环境保护“十四五”规划》(浙发改规划〔2021〕204号)
27. 《浙江省应对气候变化“十四五”规划》《浙江省空气质量改善“十四五”规划》(浙发改规划〔2021〕215号)
28. 《浙江省“十四五”节能减排综合工作方案》(浙政函〔2023〕8号)
29. 《湖州市绿色低碳共富综合改革实施方案》(湖委发〔2022〕13号)
30. 《湖州市人民政府关于印发湖州市碳达峰实施方案的通知》(湖政发〔2022〕23号)
31. 《湖州市生态环境保护“十四五”规划》(湖发改规划〔2021〕197号)
32. 《湖州市水生态环境保护“十四五”规划》(湖发改规划〔2021〕216号)
33. 《湖州市空气质量改善“十四五”规划》(湖发改规划〔2021〕219号)
34. 《湖州市应对气候变化“十四五”规划》(湖发改规划〔2021〕220号)
35. 《湖州市能源发展“十四五”规划》(湖发改规划〔2022〕193号)
36. 《湖州市生态环境分区管控动态更新方案》(湖环发〔2024〕8号)
37.《关于同意开展“三线一单”减污降碳协同管控试点工作的复函》,生态环境部环境影响评价与排放管理司,2022年5月10日
38.《湖州市人民政府关于印发湖州市“十四五”节能减排综合工作方案的通知》(湖政发〔2023〕5号)
39.关于印发《湖州市能源领域碳达峰实施方案》的通知(湖节能办〔2023〕1号)
40.《湖州市人民政府关于印发国家碳达峰试点(湖州)实施方案的通知》,湖州市人民政府,2024年6月28日
41.《湖州市国家减污降碳协同创新试点城市建设实施方案》
42.国家、浙江省、湖州市的其他相关法律、法规、标准规范和规划等。
1.4适用范围
本方案适用范围为湖州市全市。
1.5术语与定义
碳排放:是指煤炭、石油、天然气等化石能源燃烧活动和工业生产过程以及土地利用变化与林业等活动产生的温室气体排放,也包括因使用外购的电力和热力等所导致的温室气体排放。
单位工业增加值碳排放强度:一定时期内,企业每创造一个单位的工业增加值所产生的二氧化碳排放。
污染物排放:指向环境或其他设施排入污染物,包括废气、废水、固体废物等。
减污降碳协同效应:一方面是指在控制温室气体排放中,减少其他污染物的排放(即降碳政策的减污效应),另一方面是指在污染物排放控制和生态建设中,减少或吸收二氧化碳和其他温室气体的排放(即减污政策的降碳效应)。
工业碳效码:由效率对标标识、水平对标标识和中和对标标识组合而成,用于评价工业企业(不包括供水、供电、供气、垃圾焚烧、污水处理以及未投产的企业)单位增加值碳排放水平及碳中和进程的标识。分为1至5级五个碳效等级:等级1表示企业碳排放量低于行业平均较多,碳效最高;等级2-4表示企业碳排放量近于或略超出行业平均水平;等级5则表示碳效最低。具体碳效等级计算参见《工业企业碳效评价规范》(DB3305/T 208-2021),也可在“浙里环评”应用场景“环境准入一键查”中查询。
1.6解释与说明
本方案是在《湖州市生态环境分区管控动态更新方案》(湖环发〔2024〕8号)分区的基础上增加减污降碳的管控要求,现行管控要求继续执行。
本清单执行期间因国家或地方法律、法规和政策调整或更新导致管理要求与本方案不一致的,可直接引用;如有争议的可由生态环境部门会同发改、经信、统计等部门和属地政府审议决定。
2 湖州市减污降碳协同背景
2.1环境质量、能源资源及碳达峰目标协同性
大气环境质量目标:以改善城市空气质量、保护人体健康为基本出发点,到2025年,湖州市 PM2.5浓度稳定控制在25μg/m3以内,力争达到23 μg/m3;空气质量优良率达 90%以上,力争达到 92%;O3上升趋势得到有效控制,浓度达到省下达要求;基本消除中度及以上污染天气;区县空气质量全部达标,全面建成清新空气示范区。
水环境质量目标:“十四五”期间,通过“治藻、治浑、治网,提升水质、提升水生态”的“三治两提升”,水环境质量稳定改善,水生态逐步自然恢复,生态流量保障工作逐步完善,基础设施建设和长效运营水平有效提升,实现除航道外的主要水体“岸绿、水草绿,水活、鱼虾活,透明度 30 厘米以上”的“两绿两活一透明” 治理总目标。到 2025 年,整体提升京杭运河、頔塘、合溪等水体水质,东苕溪土著鱼类实现增殖,西苕溪满足生态水位要求。到 2035 年,全市水生态环境质量稳定优良,形成人与自然和谐共生的现代化水生态环境治理体系,全境重点河湖水生态系统状况健康,高水平建成现代化滨湖花园城市,实现 “水下有森林、水中有鱼虾”,以及“水清岸绿苕溪畔、碧波荡漾太湖南、美丽繁华新江南”的美好愿景。
土壤和地下水环境质量目标:以土壤和地下水环境质量改善为核心,以农产品质量和人居环境安全为底线,加强分类管理、源头防治、风险管控与监督管理。到 2025 年,全市土壤环境质量稳中向好,农用地和建设用地土壤环境安全得到有效保障,老百姓“吃得放心住得安心”;地下水污染扩散风险得到有效遏制,地下水国考点位水质达到考核要求。
能源资源利用上线目标:根据《湖州市能源发展“十四五”规划》《湖州市“十四五”节能减排综合工作方案》,十四五期间规划目标为:到2025年,全市单位生产总值能源消耗比2020年下降15.5%,能源消费总量得到合理控制,煤炭消费总量比2020年下降5%左右,非化石能源消费占比从2020年的19.2%提高至25%。
水资源利用上线目标:根据《湖州市水安全保障“十四五”规划》,十四五期间,全市用水总量控制在 16.5 亿立方米以内,万元 GDP 用水量下降率不低于17.8%,万元工业增加值用水量下降率不低于16%,全市水资源节约循环利用水平领先全国同等城市。
碳达峰目标:“十四五”期间,全市产业结构、生产方式、生活方式、空间格局绿色低碳转型取得明显进展,低碳技术创新和政策创新取得积极成效。到2025年,单位地区生产总值二氧化碳排放、单位地区生产总值能源消耗降低率均完成省下达目标,为实现碳达峰奠定坚实基础。“十五五”期间,重点领域低碳发展模式基本形成,重点耗能行业能源利用效率达到国际先进水平,绿色低碳循环发展的经济体系基本建立,绿色低碳技术取得关键性突破,绿色低碳循环发展政策体系基本健全。到2030年,非化石能源消费比重达到30%左右,单位地区生产总值二氧化碳排放较2005年下降65%以上,单位地区生产总值能耗完成省下达目标,确保2030年前实现碳达峰,为实现碳中和奠定坚实基础。
各目标在降低碳排放和环境污染物的排放上体现了一致性,未来能源向零碳化、清洁化发展,生态环境质量进一步改善,可作为本方案的目标。
2.2碳排放和污染物排放协同性
方案背景研究工作以2020年为基准年。
根据对2020年湖州市各行业排污情况的统计得出:
湖州市工业废气排放量最高的行业是非金属矿物制品业;其中SO2和NOx排放量最多的行业依次为非金属矿物制品、电力热力、化工和化纤;颗粒物排放量最多的行业依次为非金属矿物制品、金属机械电子制造、非金属矿物采选和化工。
湖州市工业废水排放量最高的行业是纺织服装业,占比达到65.26%,其次为金属机械电子、农副食品加工和化工行业,占比分别为6.77%和6.68%、6.27%。
湖州市一般工业固废主要来自电力热力行业,占比达到53.4%,危险废物主要来自金属机械电子行业,占比达到67.4%,均大幅高于其他行业。
根据对2020年湖州市各行业碳排放情况的统计分析得出:电力热力生产行业是湖州市直接碳排放(直接消耗化石能源的CO2排放和生产过程产生的CO2排放)最大的行业。将电力分配至各行业,则湖州市实际碳排放最大的行业为非金属矿物制品业,其次为纺织服装、金属机械电子制造和化纤行业。
在污染物和碳排放研究的基础上,识别出湖州市主要减污降碳行业为电力(火电)、非金属矿物制品业(建材)、纺织(印染)、化工、化纤、金属制品及机械加工。除金属制品及机械加工行业均在《浙江省建设项目碳排放评价编制指南(试行)》明确试行碳排放评价试点九大行业中。因此,方案将在浙江省建设项目碳排放评价试点基础上,结合湖州实际,增加金属制品及机械加工行业建设项目碳排放评价要求,将“9+1”行业作为湖州市碳排放评价试点行业(具体见附件1)。
通过将碳排放、污染物排放强度分解至全市104个环境分区管控单元,绘制出“湖州市碳排放和污染物排放空间分布现状图”。通过现状图识别出碳排放和污染物排放空间分布与环境分区具有高度协同性,其中产业集聚重点管控单元无论是碳排放、还是污染物排放强度都最高。同时识别出排名前20的重点减污降碳单元,这20个单元的碳、二氧化硫、氮氧化物和颗粒物的排放量分别占湖州全市工业排放量的96%、94%、93%和69%。
2.3减污降碳协同管理模式
为持续发挥生态环境分区管控在源头防控中的作用,将减污降碳内容纳入生态环境分区管控体系内,强化宏观指导,形成生态环境分区减污降碳协同管控准入清单;为推动区域低碳发展,精确指引项目落地,强化规划环评在减污降碳中观管控中的刚性约束,将减污降碳准入条件纳入规划环评清单式管理;实施湖州市减污降碳重点行业碳排放评价,在微观维度实现减污降碳协同管理;通过生态环境与发改、经信和统计部门联动和数据共享,将生态环境分区减污降碳协同管控要求整合到“浙里环评”数字化应用平台,并实现项目准入智能研判和跨部门、跨层级共享共用。
3 生态环境分区减污降碳协同管控准入清单
3.1总体准入清单
提升重要生态系统固碳能力。加强国土绿化,强化生态系统和生物多样性保护,巩固林业碳汇能力,提升碳汇增量。
加强清洁能源开发利用,鼓励太阳能、生物质能、氢能等可再生能源的应用;创建绿色工业交通运输体系,鼓励大宗货物运输“公转水、公转铁”;提高新建建筑低碳化水平,推动绿色施工。
加大落后产能淘汰力度,促使能耗、环保、安全、技术等达不到标准和生产不合格产品或淘汰类产能依法依规关停退出,鼓励企业进行节能减碳(绿色化)技术改造。
推进企业间的串联用水、分质用水、一水多用和循环利用,推进工业废水分质回用、梯级利用,提升废水综合利用效率,鼓励依法依规进行碳源替代。推动固废源头减量及清洁生产工艺、构建固废资源化利用系统、加强危废精细化管理,推动固废处置减污降碳。鼓励采用绿色低碳修复技术,推动重污染地块合理土地规划利用,实现工业园区污染场地风险防控及绿色低碳修复。
严格落实新上项目单位工业增加值能耗0.52吨标准煤/万元能效标准,从源头上控制高碳产能、产品准入。对标湖州“工业碳效码”:新建项目原则上应达到1~3级;改扩建项目,现有工业碳效码为4~5级的企业应在自身原有基础上提升碳效水平。
3.2环境管控单元减污降碳补充清单
3.2.1优先保护单元
现有三类工业项目单位工业增加值碳排放强度应在原有基础上降低。
提升重要生态系统固碳能力。集成创新现有森林培育、经营技术和湿地保护修复技术,科学推进林业碳汇能力持续提升。推进农业农村减排固碳。树立固碳增汇意识,进行矿区生态修复,实现矿区降低碳排放强度、增强碳汇能力和提高固碳效率。
3.2.2重点管控单元
(1)产业集聚类重点管控单元
“9+1”行业建设项目的单位工业增加值碳排放强度需低于行业单位工业增加值碳排放参考限值。促进园区企业间能源系统优化和梯级利用、水资源集约化循环利用、废物综合利用,形成循环经济产业链。
推进企业间的串联用水、分质用水、一水多用和循环利用,推进工业废水分质回用、梯级利用,提升废水综合利用效率,减少污水处理运行负荷。
推进无废城市建设,推动园区企业内、企业间和产业间物料闭路循环,实现固体废物循环利用。推动固废源头减量及清洁生产工艺、构建固废资源化利用系统、加强危废精细化管理,推动固废处置减污降碳。
鼓励采用绿色低碳修复技术,推动重污染地块合理土地规划利用,实现工业园区污染场地风险防控及绿色低碳修复。
推动企业进行绿色低碳技术改造,推动企业内、企业间和区域内资源和能源高效配置,提高资源及能源使用效率,强化企业清洁生产改造,推动一批重点企业达到国际领先水平。
(2)城镇生活类环境管控单元
涉及单位工业增加值能耗超过0.52吨标准煤/万元、或单位工业增加值碳排放强度超过湖州市重点行业单位工业增加值碳排放参考值(附件2)的现有三类工业项目,改建时单位工业增加值能耗和碳排放强度须在原有基础上降低。
鼓励支持太阳能、生物质能、氢能等可再生能源的利用。推进建筑废弃物再生利用。合理控制城镇建筑总规模,加强建筑拆建管理,提高绿色建筑比例,推广使用绿色建材,推动绿色施工。鼓励在城镇老旧小区改造、农村危房改造等过程中同步实施建筑绿色化改造。推行绿色低碳出行方式,合理控制城市照明能耗,提高垃圾分类比例。城市绿地建设应综合考虑碳减排、碳增汇,减少硬景工程、增加绿量,优化植物配置。
3.2.3一般管控单元
现有三类工业项目扩建、改建应降低单位工业增加值碳排放强度并严格控制环境风险。
加强清洁能源开发利用,鼓励太阳能、生物质能、氢能等可再生能源的应用。
创建绿色工业交通运输体系,鼓励大宗货物运输“公转水、公转铁”。
推行农业绿色生产方式,协同推进种植业、畜牧业、渔业节能减排与污染治理。深入实施化肥农药减量增效行动,加强种植业面源污染防治,优化稻田水分灌溉管理,推广优良品种和绿色高效栽培技术,提高氮肥利用效率。扩大农田自然碳库,开展高标准农田建设和耕地质量提升行动,增加土壤有机碳储量;提升农业固废利用水平,构建农作物秸秆多元化利用体系,强化秸秆焚烧管控。提高畜禽粪污资源化利用水平,适度发展稻渔综合种养、渔光一体、鱼菜共生等多层次综合水产养殖模式,推进渔船渔机节能减排。加快老旧农机报废更新力度,推广先进适用的低碳节能农机装备。加快农村取暖炊事、农业及农产品加工设施等可再生能源替代。
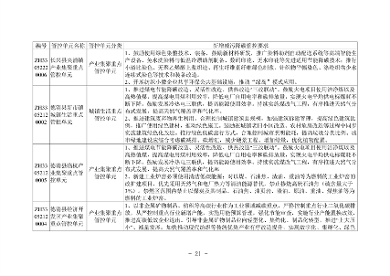
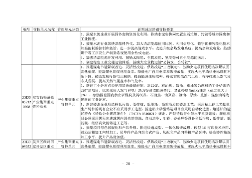
3.3重点减污降碳单元管控措施
污染物和碳排放空间分布识别得到的重点减污降碳单元的具体减污降碳措施见表3.3-1。
表3.3-1重点减污降碳单元管控措施











4 实施应用
4.1推动生态环境分区减污降碳管控方案的成果应用,科学指导各类开发保护建设活动,服务经济社会高质量发展。
(一)涉及区域开发建设活动、产业布局优化调整、资源能源开发利用等政策制定时,充分考虑生态环境分区减污降碳管控要求,引导传统制造业绿色低碳转型升级及战略性新兴产业合理布局,严格控制高耗能、高排放、低水平项目盲目发展,促进绿色低碳发展,助力加快形成新质生产力。
(二)区域和专项规划应考虑减污降碳协同性,实施“区域环评+环境标准”改革的区域在规划环境影响评价中应在原“六张清单”的基础上编制“规划环评减污降碳协同管控清单”(见附件3),并明确提出规划区域整体碳排放强度控制要求和区内重点行业碳排放强度控制要求。
(三)编制环境影响报告书的 “9+1”行业(具体详见附件1)应将碳排放评价纳入建设项目环境影响评价,强化减污降碳协同性,其余项目可参照执行。建设项目碳排放计算参考《浙江省建设项目碳排放评价编制指南(试行)》以及国家发布的各行业《企业温室气体排放核算方法与报告指南》。编制环境影响报告书的“9+1”碳排放重点行业建设项目其单位工业增加值碳排放强度需低于行业单位工业增加值碳排放参考值(参见附件2)。
4.2充分发挥生态环境源头预防体系的基础性作用,助推我市高水平建设生态文明典范城市。
(一)规划环评编制时应落实生态环境分区减污降碳管控要求,生态环境主管部门组织开展规划环评审查时,应审查规划与生态环境分区减污降碳管控方案的符合性。
(二)建设项目开展环评工作初期,应分析与生态环境分区减污降碳管控要求的符合性,对不满足要求的,应优化工艺和减污降碳措施。建设项目环评审批部门开展审批时,应审查项目与生态环境分区减污降碳管控方案的符合性。
(三)项目立项时应将生态环境分区减污降碳管控方案要求作为依据,工业园区内各类开发建设活动应严格落实生态环境准入清单,从源头上控制环境污染、降低碳排放、推动绿色发展。
(四)依托工业碳效码,经信部门定期梳理全市高碳低效企业清单,实施“碳效+能效”服务,开展节能诊断,引导企业上马绿色技改项目。












