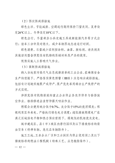
江苏省生态环境厅8月15日起就《江苏省重污染天气应急预案(征求意见稿)》公开征求意见,其中提出,江苏省对不同污染物造成的重污染天气,实施差异化应对。因细颗粒物( PM2.5)污染造成的重污染天气,严格按照本预案执行;因臭氧( O3)污染造成的重污染天气,及时向社会发布健康提示信息,加强对挥发性有机物(VOCs)和氮氧化物(NOx )排放源的日常监管;因沙尘、山火等不可控因素造成的重污染天气,及时向社会发布健康提示信息,引导公众采取健康防护措施,视情采取加强扬尘源管控等措施。
关于公开征求《江苏省重污染天气应急预案(征求意见稿)》意见的通知
根据《国务院关于印发〈空气质量持续改善行动计划〉的通知》(国发〔2023〕24号)和生态环境部《关于进一步优化重污染天气应对机制的指导意见》(环大气〔2024〕6号)要求,我厅组织对《江苏省重污染天气应急预案》(苏政办函〔2021〕3号)进行修订,形成了《江苏省重污染天气应急预案(征求意见稿)》,现向社会公开征求意见。如有修改意见或建议,请于2024年8月28日前反馈我厅。
联系电话:025-86266125;传真:025-86266222;
通讯地址:南京市江东北路176号,邮编:210036
电子邮箱:dqc@jshb.gov.cn

























