为有效防治大气污染,协同推进生态环境高水平保护和经济高质量发展,汕头市生态环境印发《汕头市环境空气质量功能区划调整方案(2023年)(征求意见三稿)》,并公开征求意见,详情如下:
关于征求《汕头市环境空气质量功能区划调整方案(2023年)(征求意见三稿)》意见的公告
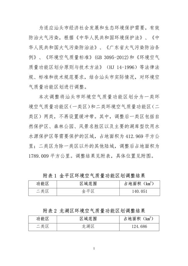
为有效防治大气污染,协同推进生态环境高水平保护和经济高质量发展,结合我市实际情况,我局组织修订《汕头市环境空气质量功能区划调整方案》,经多次修改完善,形成了《汕头市环境空气质量功能区划调整方案(2023年)(征求意见三稿)》,据相关规定,现公开征求意见。
意见请于自公告公示之日起30日内通过信函、传真、电子邮件、电话等方式反馈我局。
联系部门:汕头市生态环境局;
联系地址:汕头市龙湖区丰泽庄东区5幢;
邮编:515041;联系电话:0754-88869965;
传真:0754-88869965;邮箱:dqk88869965@163.com














