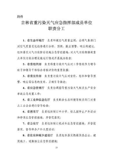
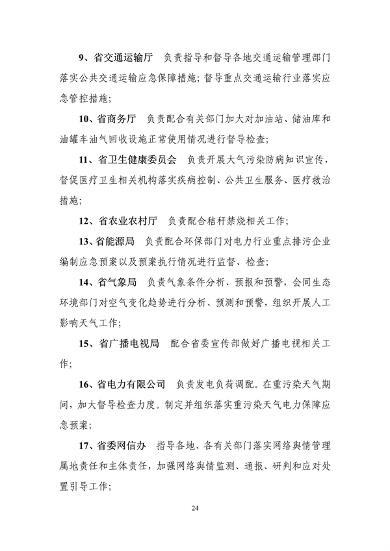
为巩固空气质量改善成果,保障人民群众身体健康,推动经济和社会绿色高质量发展,贯彻落实党的二十大提出的基本消除重污染天气任务要求,进一步优化调整重污染天气应急预案和预警启动标准,吉林省生态环境厅起草了制定《吉林省重污染天气应急预案(2024年修订)》,现将该预案报送审批前进行公告,征求公众意见。




























为巩固空气质量改善成果,保障人民群众身体健康,推动经济和社会绿色高质量发展,贯彻落实党的二十大提出的基本消除重污染天气任务要求,进一步优化调整重污染天气应急预案和预警启动标准,吉林省生态环境厅起草了制定《吉林省重污染天气应急预案(2024年修订)》,现将该预案报送审批前进行公告,征求公众意见。



























