生态环境部就《生态环境分区管控管理暂行规定(征求意见稿)》公开征求意见,生态环境分区管控是以保障生态功能和改善环境质量为目标,实施分区域差异化精准管控的环境管理制度,为发展“明底线”“划边框”,在生态环境源头预防体系中具有基础性作用。生态环境分区管控方案制定发布、实施应用、更新调整、数字化建设、跟踪评估和监督管理等工作,适用本规定。
关于征求《生态环境分区管控管理暂行规定(征求意见稿)》意见的函
各省、自治区、直辖市生态环境厅(局),新疆生产建设兵团生态环境局,生态环境部各流域生态环境监督管理局:
为贯彻落实中央全面深化改革委员会第三次会议和全国生态环境保护大会精神,完善生态环境分区管控制度体系,规范生态环境分区管控管理,我部研究起草了《生态环境分区管控管理暂行规定(征求意见稿)》及起草说明(见附件)。现征求你单位意见,请于2023年12月26日前将意见反馈我部,反馈意见电子版请发送至联系邮箱。
联系人:生态环境部环评司 王一新 、刘春艳
联系方式:(010)65646174、65646209
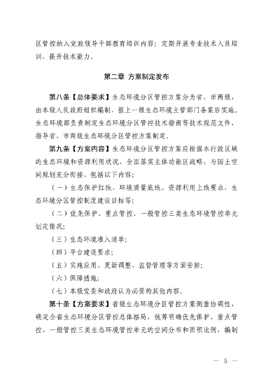
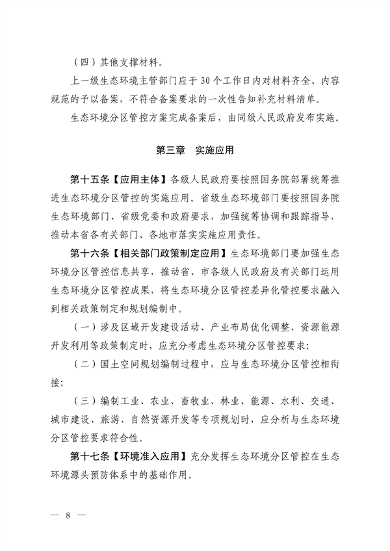
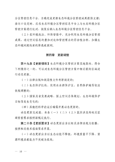
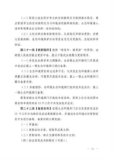
联系邮箱:hpsghhpc@mee.gov.cn
















