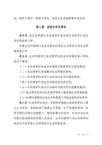
山西省生态环境厅印发《生态保护红线生态环境监督实施办法(试行)》,坚持生态优先、统筹兼顾、绿色发展、问题导向、分类监督、公众参与的原则,建立严格的监督体系,实现一条红线守住自然生态安全边界,确保生态保护红线生态功能不降低、面积不减少、性质不改变,提升生态系统质量和稳定性。









山西省生态环境厅印发《生态保护红线生态环境监督实施办法(试行)》,坚持生态优先、统筹兼顾、绿色发展、问题导向、分类监督、公众参与的原则,建立严格的监督体系,实现一条红线守住自然生态安全边界,确保生态保护红线生态功能不降低、面积不减少、性质不改变,提升生态系统质量和稳定性。








