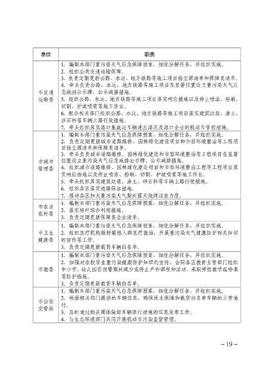
为进一步提升重污染天气应对的科学性和精准性,持续削减污染峰值,改善空气质量,保障公众健康,7月19日,天津市生态环境局就《天津市重污染天气应急预案(征求意见稿)》公开征求意见,详情如下:
市生态环境局关于公开征求《天津市重污染天气应急预案(征求意见稿)》意见的通知
为进一步提升我市重污染天气应对的科学性和精准性,持续削减污染峰值,改善空气质量,保障公众健康,按照生态环境部等15部门联合印发的《深入打好重污染天气消除、臭氧污染防治和柴油货车污染治理攻坚战行动方案》(环大气〔2022〕68号)文件要求,结合我市实际,我局组织对《天津市重污染天气应急预案》进行了再次修订。为更广泛听取各级机关团体、企事业单位和个人意见,现面向社会广泛征求意见,公众可将意见通过电子邮件、电话等方式进行反馈。征求意见截止时间为7月28日。地址:天津市南开区复康路17号,邮编:300191;联系电话:87671869;电子邮箱:daqichu@tj.gov.cn。





















