北极星环保网获悉,5月29日,上海市生态环境局印发《上海市纳入2022年度碳排放配额管理单位名单》及《上海市2022年碳排放配额分配方案》,详情如下:
上海市生态环境局关于印发《上海市纳入2022年度碳排放配额管理单位名单》及《上海市2022年碳排放配额分配方案》的通知
沪环气候〔2023〕81号
各有关单位:
根据《上海市碳排放管理试行办法》(沪府令10号)有关规定,我局拟定了《上海市纳入2022年度碳排放配额管理单位名单》(附件1,以下简称《名单》)及《上海市2022年碳排放配额分配方案》(附件2,以下简称《方案》),经市政府同意,作为本市2022年度碳排放配额分配和管理等工作的依据。
现将《名单》和《方案》予以印发,请各有关单位做好碳排放管理和交易的相关工作。请各纳入配额管理单位按照《上海市碳排放管理试行办法》的有关规定,规范开展自身碳排放监测、报告和履约清缴等工作。
联系人:林立,电话: 23115641。
附件:1. 上海市纳入2022年度碳排放配额管理单位名单
2. 上海市2022年碳排放配额分配方案
上海市生态环境局
2023年5月26日








附件2
上海市2022年碳排放配额分配方案
根据《上海市碳排放管理试行办法》(沪府令10号)有关规定,为科学合理确定2022年本市纳入碳排放配额管理单位(以下简称纳管企业,详见《上海市纳入2022年度碳排放配额管理单位名单》)碳排放配额,规范有序开展配额分配和管理,特制定本方案。
一、配额总量
根据本市碳排放控制目标和要求,在坚持实行碳排放配额总量控制、促进用能效率提升和能源结构优化、平稳衔接全国碳交易市场的原则下,按照纳管企业碳排放控制严于全市总体要求,确定本市2022年度碳排放交易体系配额总量为1亿吨(含直接发放配额和储备配额)。
二、分配方法
本市采取行业基准线法、历史强度法和历史排放法确定纳管企业2022年度基础配额。在具备条件的情况下,优先采用行业基准线法和历史强度法等基于排放效率的分配方法。
(一)行业基准线法
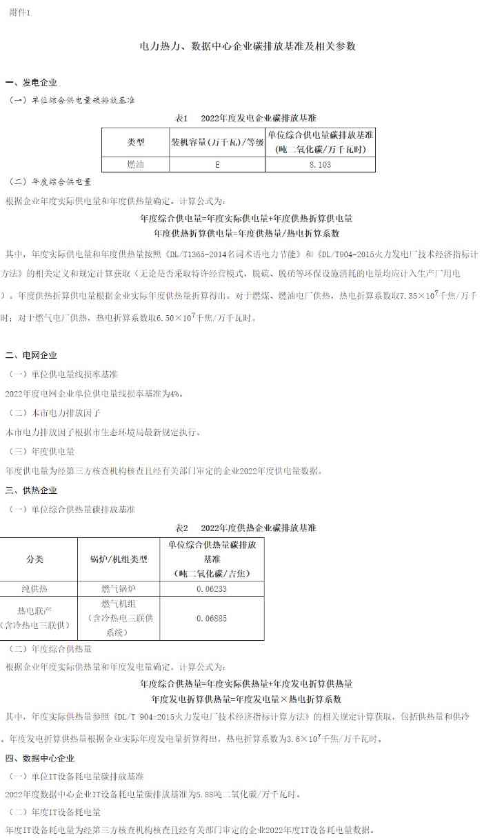
对本市发电、电网和供热等电力热力行业及数据中心企业,采用行业基准线法。
1.发电企业(纯发电及热电比小于100%)
根据不同类型发电机组单位综合供电量碳排放基准、年度综合供电量,确定企业年度基础配额。计算公式为:
企业年度基础配额=单位综合供电量碳排放基准×年度综合供电量
2.电网企业
根据单位供电量线损率基准、年度供电量以及本市电力排放因子,确定企业年度基础配额。计算公式为:
企业年度基础配额=单位供电量线损率基准×年度供电量×本市电力排放因子
3.供热企业(纯供热及热电比大于100%(含))
根据不同类型供热设备单位综合供热量碳排放基准和年度综合供热量,确定企业年度基础配额。计算公式为:
企业年度基础配额=单位综合供热量碳排放基准×年度综合供热量
4.数据中心企业
根据单位IT设备耗电量碳排放基准和年度IT设备耗电量,确定企业年度基础配额。计算公式为:
企业年度基础配额=单位IT设备耗电量碳排放基准×年度IT设备耗电量
发电、电网、供热及数据中心企业各参数选取方法详见附件1。
(二)历史强度法
对主要产品可以归为3类(及以下)、产品产量与碳排放量相关性高且计量完善的工业企业,航空、港口、水运、自来水生产行业企业,采用历史强度法。
1.工业企业
根据企业各类产品的历史碳排放强度基数和年度产品产量,确定企业年度基础配额。计算公式为:
企业年度基础配额=∑(历史强度基数n×年度产品产量n)
n为产品类别。
历史强度基数,一般取企业各类产品2019年至2021年碳排放强度(单位产量碳排放)的加权平均值。当三年内碳排放强度持续上升或持续下降,且累计变化超过30%,取2021年碳排放强度数据。不满足上述条件,但年度间碳排放强度变化超过20%,取其变化后各年度碳排放强度的加权平均值。
年度产品产量,为经第三方核查机构核查且经有关部门审定确认的企业2022年度各产品产量。
满足一定条件下,企业年度基础配额可根据原材料投入的历史碳排放强度基数和年度原材料投入量来确定。
2.航空港口及水运企业
根据企业历史碳排放强度基数和年度业务量,确定企业年度基础配额。计算公式为:
企业年度基础配额=历史强度基数×年度业务量
历史强度基数,取企业2019年至2021年单位业务量碳排放的加权平均值。
年度业务量,为经第三方核查机构核查且经有关部门审定确认的企业2022年度业务量数据。
3.自来水生产企业
根据企业历史碳排放强度基数和年度供水量,确定企业年度基础配额。计算公式为:
企业年度基础配额=历史强度基数×年度供水量
历史强度基数,取企业2021年单位供水量碳排放数据。
年度供水量,为经第三方核查机构核查且经有关部门审定确认的企业2022年度供水量数据。
(三)历史排放法
对商场、宾馆、商务办公、机场等建筑,以及产品复杂、近几年边界变化大、难以采用行业基准线法或历史强度法的工业企业,采用历史排放法。计算公式为:
企业年度基础配额=历史排放基数
历史排放基数,一般取企业2019年至2021年碳排放量的平均值。当三年内企业碳排放量持续上升或持续下降,2021年碳排放量在100万吨及以上且累计变化超过30%、2021年碳排放量在100万吨以下且累计变化超过40%,取2021年碳排放量数据。不满足上述条件,但年度间碳排放量变化超过20%,取其变化后各年度碳排放量的平均值。
三、配额发放
(一)直接发放配额
市生态环境局依照上述方法,根据企业2021年因含碳能源(天然气除外)消耗导致的直接排放占其总排放量的比例,确定其2022年度的碳排放直接发放配额数量(具体计算方法见附件2),通过本市配额登记注册系统免费向纳管企业发放。
对于采用历史排放法分配配额的纳管企业,2022年度直接发放配额一次性免费发放至其配额账户。对于采用行业基准线法或历史强度法分配配额的纳管企业,先按照2021年产量、业务量等生产经营数据的80%确定2022年度直接发放的预配额并免费发放,待年度清缴期前,根据其2022年度实际经营数据对配额进行调整,对预配额和调整后配额的差额部分予以收回或补足。企业产品产量、业务量等生产经营数据的确定口径和方式,以各企业《配额信息表》为准。
(二)有偿发放配额
2022年度有偿发放配额采用不定期竞价发放的形式。市生态环境局将根据碳市场运行情况,对2022年度配额总量中的部分储备配额组织开展有偿竞买,具体事宜另行通知。
四、配额清缴与抵销机制
纳管企业应通过配额登记注册系统提交与其经市生态环境局审定的2022年度碳排放量相当的配额,履行清缴义务。配额不足的,应通过本市碳交易平台购买补足;配额有结余的,可以在后续年度使用,也可以用于配额交易。
纳管企业可使用符合要求的国家核证自愿减排量(下称“CCER”)或上海市碳普惠减排量(下称“SHCER”)进行配额清缴,每吨CCER或SHCER相当于1吨碳排放配额。CCER所属的自愿减排项目应是非水电类项目,且其所有核证减排量均应产生于2013年1月1日后。CCER和SHCER使用的总比例不得超过企业经市生态环境局审定的2022年度碳排放量的5%。
五、有关情况处理
纳入年度配额履约管理的单位,应及时开通上海市碳排放配额账户和上海市碳排放交易账户。
纳管企业于本方案公布前已解散、关停或迁出本市的,市生态环境局不再对其进行碳排放配额管理。
纳管企业生产经营发生重大变化、核算边界无法确定的,市生态环境局暂不对其发放2022年度配额,对于已发放2022年度配额的,予以收回。上述企业必须按规定报送碳排放报告、监测计划等,待核算边界和排放状况稳定后再对其开展配额分配。
附件:1. 电力热力、数据中心企业碳排放基准及相关参数
2.直接发放配额相关参数



