北极星环保网获悉,5月30日,珠海市人民政府官网发布关于印发珠海市碳达峰实施方案的通知,《方案》坚决把碳达峰贯穿于经济社会发展各方面和全过程,扭住碳排放重点领域和关键环节,重点实施“碳达峰十三大行动”。
《方案》提出,到2025年,单位地区生产总值能源消耗比2020年下降14.5%,单位地区生产总值二氧化碳排放确保完成省下达指标,为全市碳达峰奠定坚实基础。到2030年,单位地区生产总值能源消耗和单位地区生产总值二氧化碳排放确保完成省下达指标,确保2030年前实现碳达峰。
珠海市人民政府关于印发珠海市碳达峰实施方案的通知(珠府〔2023〕39号)
各区政府(管委会),市政府各部门、各直属机构:
现将《珠海市碳达峰实施方案》印发给你们,请认真组织实施。实施过程中遇到的问题,请径向市发展改革局反映。
珠海市人民政府
2023年5月19日
为深入贯彻落实党中央、国务院关于碳达峰、碳中和重大战略决策部署和省委、省政府工作部署要求,有力有序有效推动全市碳达峰工作,确保如期实现碳达峰目标,特制定本方案。
一、总体要求
(一)指导思想。
坚持以习近平新时代中国特色社会主义思想为指导,全面贯彻党的二十大精神,深入贯彻习近平生态文明思想和习近平总书记对广东、珠海系列重要讲话、重要指示精神,完整、准确、全面贯彻新发展理念,紧抓“四区”叠加重大历史机遇,牢牢把握“产业第一、交通提升、城市跨越、民生为要”的总抓手,将碳达峰、碳中和纳入经济社会发展全局,坚持先立后破、稳中求进,强化系统观念和战略思维,突出科学降碳、精准降碳、依法降碳、安全降碳,统筹稳增长和调结构,坚持降碳、减污、扩绿、增长协同推进,明确各区、各领域、各行业目标任务,加快实现生产方式和生活方式的绿色转型,推动我市经济社会发展建立在资源高效利用和绿色低碳发展的基础之上,加快建成现代化国际化、未来型生态型智慧型城市,为全省实现碳达峰、碳中和目标探索新路径作出珠海贡献。
(二)主要目标。
“十四五”期间,绿色低碳循环发展的经济体系基本形成,产业结构、能源结构和交通运输结构调整取得明显进展,全社会能源资源利用和碳排放效率持续提升。到2025年,单位地区生产总值能源消耗比2020年下降14.5%,单位地区生产总值二氧化碳排放确保完成省下达指标,为全市碳达峰奠定坚实基础。
“十五五”期间,经济社会发展绿色转型取得显著成效,清洁低碳安全高效的能源体系初步建立,高质量现代化产业体系基本形成,在全社会广泛形成绿色低碳的生产生活方式。到2030年,单位地区生产总值能源消耗和单位地区生产总值二氧化碳排放确保完成省下达指标,确保2030年前实现碳达峰。
二、重点任务
坚决把碳达峰贯穿于经济社会发展各方面和全过程,扭住碳排放重点领域和关键环节,重点实施“碳达峰十三大行动”。
(一)能源绿色低碳转型行动。
严格控制化石能源消费,大力发展新能源,传统能源逐步退出必须建立在新能源安全可靠替代的基础上,建设适应新能源占比逐渐提高的新型电力系统,加快构建清洁低碳安全高效的能源体系。
1.严格合理控制煤炭消费。立足以煤为主的基本国情,有序推动珠海电厂、金湾电厂节能降碳改造、灵活性改造、供热改造“三改联动”,保障能源供应安全。推进煤炭消费减量替代和清洁高效利用,大力压减非发电用煤,“十四五”期间推动淘汰华润富山临时供热锅炉,推动华丰纸业自备电厂升级改造,全面巩固“煤改气”工作成果。“十四五”时期严格合理控制煤炭消费增长,“十五五”时期煤炭消费逐步减少。
2.大力发展可再生能源。完成省下达的可再生能源电力消纳责任权重。加快开发利用海上风电,推进开工建设高栏海上风电项目,逐步形成沿海风电规模化发展格局。大力提升光伏发电规模,坚持集中式与分布式开发并举,支持渔光互补、农光互补综合利用示范工程,积极推进光伏建筑一体化建设,鼓励发展屋顶分布式光伏发电,加快推动斗门“整县推进分布式光伏试点”项目建设。因地制宜发展生物质能,统筹规划垃圾焚烧发电、农林生物质发电项目开发,重点推进珠海环保生物质热电工程三期项目建设。开展海洋能源资源普查,探索集风能、太阳能、波浪能等发电为一体的海岛独立电力系统应用研究,推动海上风电与海洋牧场融合发展。到2025年,力争风电和光伏发电装机容量达到355万千瓦,生物质发电装机容量达到15万千瓦。到2030年,力争风电和光伏发电装机容量达到500万千瓦,生物质发电装机容量达到20万千瓦。
3.合理调控油气消费。严格控制新增石化、化工项目,加快交通领域油品替代,保持油品消费处于合理区间,“十五五”期间油品消费力争进入平台期。发挥天然气在能源结构低碳转型过程中的支撑过渡作用,在工业园区、产业集聚区等有用热需求的区域按“以热定电”原则布局天然气热电联产及分布式能源站项目。建成投产洪湾热电联产、斗门热电联产等天然气热电联产项目,加快推进钰海热电联产二期、依海电厂二期等天然气发电项目前期工作。推动现役燃煤电厂向燃气电厂转型,有序推进临港热电联产项目,“十四五”新增天然气发电装机容量460万千瓦。大力推进天然气与多种能源融合发展,在保障气源供应的情况下,全面推进天然气在工业、交通、商业、居民生活等领域的高效利用。
4.加快构建新型电力系统。构建适应新能源占比逐渐提高的新型电力系统,强化电力调峰和应急能力建设,提升电网安全保障水平。推进智慧能源示范,建设一批智能电网和智能配网,推进唐家湾多端交直流混合柔性配网互联工程,在全市范围扩大多端柔直配网应用,支撑新能源灵活高效接入电网和就地消纳。大力提升电力需求侧响应调节能力,探索利用市场化手段加快形成较成熟的需求侧响应商业模式。增强电力供给侧灵活调节能力,推进煤电灵活性改造。因地制宜开展新型储能电站示范及规模化应用,稳步推进“新能源+储能”项目建设。到2030年,市级电网基本具备5%以上的尖峰负荷响应能力。
(二)节能降碳增效行动。
坚持节约优先,不断降低单位产出能源资源消耗和碳排放,从源头和入口形成有效的碳排放控制阀门。
5.全面提升节能降碳管理能力。按省统一部署建立健全碳排放强度控制为主、碳排放总量控制为辅的制度,推动能耗“双控”向碳排放总量和强度“双控”转变。加快形成减污降碳的激励约束机制。推行用能预算管理,强化固定资产投资项目节能审查,对项目用能和碳排放情况进行综合评价,从源头推进节能降碳。完善能源计量体系,鼓励采用认证手段提升节能管理水平。建立跨部门联动的节能监察机制,综合运用行政处罚、信用监管、绿色电价等手段,增强节能监察约束力。按省统一部署探索区域能评、碳评工作机制,推动区域能效和碳排放水平综合提升。
6.推动减污降碳协同增效。加强温室气体和大气污染物协同控制。从政策规划、技术标准、数据统计及考核机制等层面探索构建协同控制框架体系。加快推广应用减污降碳技术,从源头减少废弃物产生和污染排放,按省统一部署探索在石化行业统筹开展有关建设项目减污降碳协同治理试点。
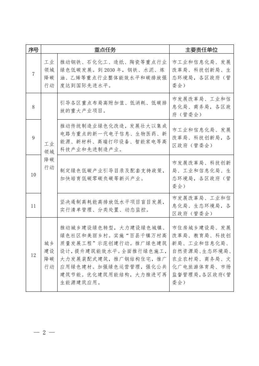
7.加强重点用能单位节能降碳。实施城市节能降碳工程,开展建筑、交通、照明、供热等基础设施节能升级改造,推进先进绿色建筑技术示范应用,推动城市综合能效提升。以高栏和富山等高耗能高排放项目聚集度高的园区为重点,实施园区节能降碳改造,推进能源系统优化和梯级利用。实施高耗能行业和数据中心提效达标改造工程,拟建、在建项目力争全面达到国家标杆水平,能效低于行业基准水平的存量项目限期分批改造升级和淘汰。在建筑、交通等领域实施节能降碳重点工程,对标国际先进标准,引导重点用能单位深入挖掘节能降碳潜力。建立以能效为导向的激励约束机制,综合运用税收、价格、补贴等多种手段,推广先进高效产品设备,加快淘汰落后低效设备。推进全市重点用能单位能耗在线监测系统建设,强化对重点用能设备的能效监测,严厉打击违法违规用能行为。充分发挥市场机制作用,积极推动企业参与碳排放权交易。
8.推动新型基础设施节能降碳。优化新型基础设施空间布局,推动数据中心绿色化发展。有序推动老旧基站、“老旧小散”数据中心绿色技术改造。加强新型基础设施用能管理,将年能耗量超过1万吨标准煤的数据中心纳入重点用能单位能耗在线监测系统,开展能源计量审查,新建大型和超大型数据中心全部达到绿色数据中心要求,绿色低碳等级达到4A级以上,电能利用效率(PUE)不高于1.3。严禁以任何形式开展虚拟货币“挖矿”活动。
(三)工业领域降碳行动。
工业是产生碳排放的主要领域,要抓住重点行业和关键环节,积极推行绿色制造,深入推进清洁生产,不断提升行业整体能效水平,深度调整优化产业结构,坚决遏制高耗能高排放低水平项目盲目发展,大力发展绿色低碳产业,加快形成绿色经济新动能和可持续增长极,推动工业绿色低碳发展。
9.推动重点行业绿色低碳发展。推进钢铁行业存量优化,推广先进适用技术,降低化石能源消耗。推进石化化工产业集群发展,加快推动减油增化,积极发展绿氢化工产业,优化产品结构,积极开发优质、耐用、可循环的绿色石化化工产品。发展高端建筑陶瓷和电子陶瓷等先进材料产业,提高陶瓷行业清洁能源消费比重。推动单位工业增加值二氧化碳排放下降幅度大于全社会下降幅度,重点行业二氧化碳排放强度稳步下降。到2030年,长流程粗钢单位产品碳排放比2020年降低8%以上。
10.加快产业结构优化升级。强化产业规划布局和碳达峰、碳中和政策的衔接,引导各区重点布局高附加值、低消耗、低碳排放的重大产业项目。围绕“4+3”产业集群,推动传统制造业绿色化改造,发展壮大以集成电路为重点的新一代电子信息、生物医药、新能源、新材料、高端打印设备、智能家电等高科技产业和先进制造产业。着力打造新能源产业高地,壮大发展动力电池、储能电池和光伏设备产业,布局发展配电成套设备、终端设备、信息通信设备等智能电网产业,提升新能源汽车整车制造竞争力。加快服务业数字化网络化智能化发展,推动现代服务业与先进制造业、现代农业深度融合。到2025年,高技术制造业增加值占规模以上工业增加值比重提高到35%。
11.大力发展绿色低碳产业。制定绿色低碳产业引导目录及配套支持政策,重点发展节能环保、清洁生产、清洁能源、生态环境和基础设施绿色升级、绿色服务等绿色产业,加快培育低碳零碳负碳等新兴产业。推动绿色低碳产业集群化发展,培育一批绿色标杆园区和企业。制定氢能、储能、智慧能源等产业发展规划。
12.坚决遏制高耗能高排放低水平项目盲目发展。对高耗能高排放项目实行清单管理、分类处置、动态监控。全面排查在建项目,推动能效水平应提尽提,力争全面达到国内乃至国际先进水平。科学评估拟建项目,严格落实产业规划和政策,产能已饱和的行业按照“减量替代”原则压减产能,尚未饱和的要对标国际先进水平提高准入门槛。深入挖掘存量项目,依法依规淘汰落后低效产能,提高行业整体能效水平。到2030年,钢铁、水泥、炼油、乙烯等重点行业整体能效水平和碳排放强度达到国际先进水平。
(四)城乡建设降碳行动。
将绿色低碳要求贯穿城乡规划建设管理各环节,结合城市更新、新型城镇化和乡村振兴,加快推进城乡建设绿色低碳发展。
13.推动城乡建设绿色转型。优化城乡空间布局,构建“一主一副、一特一优、若干组团”城镇空间结构,推动东、西“双城”联动融合。合理规划城市建设面积发展目标,控制新增建设用地过快增长,提高城镇土地利用效率。加快海绵城市建设,大力建设绿色城镇、绿色社区、美丽圩镇和美丽乡村,增强城乡应对气候变化能力。建立完善以绿色低碳为突出导向的城乡规划建设管理机制,杜绝大拆大建。严格管控城镇建设用地总量,引导形成集约紧凑的城镇空间格局,划定城镇开发边界面积525.16平方公里。开展我市绿色生态城区示范,推动城市新中心、高新区唐家湾主园区创建绿色生态城区。实施“百县千镇万村高质量发展工程”示范创建行动,在洪湾、东岸等城中旧村和老旧小区改造项目中,推动既有居住建筑节能和绿色化改造,鼓励老旧小区按照绿色建筑评价标准进行改造。2025年底前,全市完整居住社区覆盖率显著提升。
14.推广绿色建筑设计。加快提升建筑能效水平,城镇新建民用建筑严格执行绿色建筑设计标准,鼓励农民自建住房参照绿色建筑标准建设。在有条件的区域率先推广超低能耗建筑及近零能耗建筑。支持金湾航空新城片区、唐家湾片区等重点区域,对标国际先进节能水平,打造高星级绿色低碳建筑集群。到2025年,城镇新建建筑全面建成绿色建筑,星级绿色建筑占比达到95%以上,单体建筑面积5000平方米以上财政性资金投资的公共建筑全部达到二星级以上。
15.全面推行绿色施工。贯彻落实《珠海市绿色建筑设计要点》《珠海市绿色建筑施工图审查要点》《珠海市绿色建筑工程质量控制要点》,加强绿色建筑施工督导检查。加快推进建筑工业化,大力发展装配式建筑,推广钢结构住宅,开展装配式装修试点。推广应用绿色建材,优先选用获得绿色建材认证标识的建材产品。鼓励利用建筑废弃物生产建筑材料和再生利用,提高资源化利用水平,降低建筑材料消耗。到2030年,装配式建筑占当年城镇新建建筑的比例达到40%。星级绿色建筑全面推广绿色建材,施工现场建筑材料损耗率比2020年降低20%以上,建筑废弃物资源化利用率达到55%。加强施工现场建筑垃圾管控,到2030年,新建建筑施工现场建筑垃圾(不包括工程渣土、工程泥浆)排放量不高于300吨/万平方米。
16.加强绿色运营管理。强化公共建筑节能,重点抓好办公楼、学校、医院、商场、酒店等能耗限额管理,提升物业节能降碳管理水平。开展绿色建筑后评估工作,建立绿色建筑用户评价和反馈机制,对星级绿色建筑实行动态管理。到2030年,大型公共建筑制冷能效比2020年提升20%,公共机构单位建筑面积能耗和人均综合能耗分别比2020年降低7%和8%。推进城市绿色照明,LED等高效能节能灯具使用占比100%。按省规划要求建成全市绿道网。到2030年,建成区绿地率不低于43%。
17.优化建筑用能结构。积极推进可再生能源建筑应用,鼓励有条件、屋顶面积适宜的大型公共建筑、工业厂房建筑应用太阳能光伏发电技术,进一步加大太阳能光热系统在中低层住宅、酒店、学校建筑中的应用,鼓励光伏建筑一体化建设。提高城乡居民生活电气化水平,积极研发并推广生活热水、炊事高效电气化技术与设备。提升城乡居民管道天然气普及率。到2025年,城镇建筑可再生能源替代率达到8%,新建公共机构建筑、新建厂房屋顶光伏覆盖率力争达到50%。到2030年,建筑用电占建筑能耗比例超过85%。
(五)交通运输绿色低碳行动。
交通运输是碳排放的重点领域,要加快推进低碳交通运输体系建设,推广节能低碳型交通工具,优化交通运输结构,完善基础设施网络,确保交通运输领域碳排放增长保持在合理区间。
18.推动交通运输工具装备低碳转型。大力推广节能及新能源汽车,积极推动城市公共服务车辆电动化替代,2025年底前实现巡游车全面新能源化,2028年底前实现网约车全面电动化。逐步降低传统燃油车辆占比,促进私家车电动化。有序发展氢燃料电池汽车,探索推动电力、氢燃料车辆对燃油商用、专用等车辆的替代。推进珠海港绿色港口和公用码头建设,有序推动船舶、港作机械等“油改气”“油改电”,降低港口柴油使用比例。加快船舶LNG清洁动力改造及内河LNG加注码头布局建设。加快推进码头岸电设施建设,推进船舶靠岸使用岸电应接尽接。到2030年,当年新增新能源、清洁能源动力的交通工具比例达到40%左右,电动乘用车销售量力争达到乘用车新车销售量的30%以上,营运交通工具单位换算周转量碳排放强度比2020年下降10%,陆路交通运输石油消费力争2030年前进入平台期。
19.构建绿色智慧高效交通运输体系。推动不同运输方式的合理分工、有效衔接,降低空载率和不合理客货运周转量,提升综合运输效率。积极引导大宗货物和中长途货运“公转铁”“公转水”。积极推行公铁、空铁、铁水、江海等多式联运,配合省推动发展“一票式”“一单制”联程客货运服务。加快城乡物流配送绿色发展,推进绿色低碳、集约高效的城市物流配送服务模式创新。加强北斗导航、物联网、移动互联网等信息技术在物流领域的应用,选择高栏港国际物流园区、粤港澳物流园、富山工业园物流中心等园区开展一批智慧物流示范项目。结合珠海的区位和政策优势,选取珠海高新等片区,构建自动驾驶技术试验区,引进相关产业,支持交通新技术发展。实施公交优先战略,强化城市公共交通与城际客运的无缝衔接,打造高效衔接、快捷舒适的城市公共交通服务体系,积极引导绿色出行。到2030年,城市绿色出行比例不低于70%。
20.加快绿色交通运输基础设施建设。将绿色节能低碳贯穿交通基础设施规划、建设、运营和维护全过程,有效降低交通基础设施建设全生命周期能耗和碳排放。积极推广可再生能源在交通基础设施建设运营中的应用,构建综合交通枢纽场站绿色能源系统。加快布局城乡公共充换电网络,积极建设城际充电网络和高速公路服务区快充站配套设施,加强与电网双向智能互动,到2025年,配合省实现高速公路服务区快充站全覆盖。积极推动新材料、新技术、新工艺在交通运输领域的应用,打造一批绿色交通基础设施工程。到2030年,珠海金湾机场场内车辆装备等力争全面实现电动化。
(六)农业农村减排固碳行动。
大力发展绿色低碳循环农业。加快农业农村用能方式转变,提升农业生产效率和能效水平,提高农业减排固碳能力。
21.提升农业生产效率和能效水平。严守耕地保护红线,全面落实永久基本农田特殊保护政策措施。推进高标准农田建设,全面发展农业机械化。实施智慧农业工程,探索建设农业大数据和智慧农机装备,加大节水节肥节药等生态友好型农技与农机装备的推广应用。实施化肥农药减量增效行动,合理控制化肥、农药使用量,推广商品有机肥施用、绿肥种植、秸秆还田。
22.加快农业农村用能方式转变。全面推进珠海市农村基础设施提档升级,进一步完善农村电网工程,提升农村电网供电用电可靠率,提升农村用能电气化水平。加快太阳能、风能、生物质能、地热能等可再生能源在农用生产和农村建筑中的利用,促进乡村分布式储能、新能源并网试点应用。推广节能环保灶具、电动农用车辆、节能环保农机和渔船。大力发展绿色低碳循环农业,发展节能低碳农业大棚,推进“光伏+设施农业”“海上风电+海洋牧场”等低碳农渔业模式。有序推进供气设施向乡村延伸。
23.大力发展绿色低碳循环农业。依托珠海国家农业科技园区、台湾农民创业园等,加强与相关科研机构、重点企业合作,全面提升农业科技引领能力。重点提升斗门区白蕉海鲈产业园、金湾区黄鳍鲷产业园、金湾区特色水果园艺作物产业园和斗门区休闲农业产业园等4个现代农业产业园区建设水平,打造粤港澳大湾区美丽乡村和绿色低碳农业产业园。推进畜禽规模化标准化养殖,逐步实现畜禽养殖业“规范化、生态化、无害化、资源化”。推进“美丽鱼塘”“美丽渔场”建设,推进养殖池塘升级改造与尾水治理,加快深远海大型智能养殖渔场建设,创建水产生态健康养殖示范区。
24.提高农业减排固碳能力。鼓励选育高产低排放良种,改善水分和肥料管理,推广水稻间歇灌溉、节水灌溉、施用缓释肥等技术,控制甲烷、氧化亚氮等温室气体排放。加强农作物秸秆和畜禽粪污资源化、能源化利用,提升农业废弃物综合利用水平。开展耕地质量提升行动。通过农业技术改进、种植模式调整等措施,提升土壤有机碳储量。支持研发应用增汇型农业技术,探索推广二氧化碳气肥等固碳技术。
(七)循环经济助力降碳行动。
大力发展循环经济,推动资源节约集约循环利用,推进废弃物减量化资源化,通过提高资源利用效率助力实现碳达峰。
25.建立健全资源循环利用体系。深入推进园区循环化改造,推动企业循环式生产、产业循环式组合,搭建资源共享、废物处理、服务高效的公共平台。到2030年,全市省级以上产业园区按省要求全部完成循环化改造。完善废旧物资回收网络,推行“互联网+”回收模式。积极培育再制造产业,推动汽车零部件、工程机械、办公设备等方面再制造产业高质量发展。加快大宗固废综合利用示范项目建设,拓宽建筑垃圾、冶炼渣等大宗固废综合利用渠道,推动退役动力电池、光伏组件、风电机组叶片等新兴产业固废循环利用。到2025年,大宗工业固废年综合利用率达到93%,到2030年达到95%。
26.推进废弃物减量化资源化。全面推行生活垃圾分类,在香洲区、斗门区打造生活垃圾分类示范片区,加快建立分类投放、分类收集、分类运输、分类处理的生活垃圾管理系统,提升生活垃圾减量化、资源化、无害化处理水平。高标准建设生活垃圾无害化处理设施,发展以焚烧为主的垃圾处理方式,保持原生生活垃圾焚烧处理占比100%。实施塑料污染全链条治理,加快推广应用替代产品和模式,推进塑料废弃物资源化、能源化利用。积极推进非常规水和污水资源化利用,合理布局再生水利用基础设施。到2025年,城市生活垃圾资源化利用比例不低于60%。到2030年,城市生活垃圾资源化利用比例达到65%以上,全市规模以上工业用水重复利用率提高到90%以上。
(八)科技赋能碳达峰行动。
聚焦绿色低碳关键核心技术,完善科技创新体制机制,强化创新和成果转化能力,抢占绿色低碳技术制高点,为实现碳达峰注入强大动能。
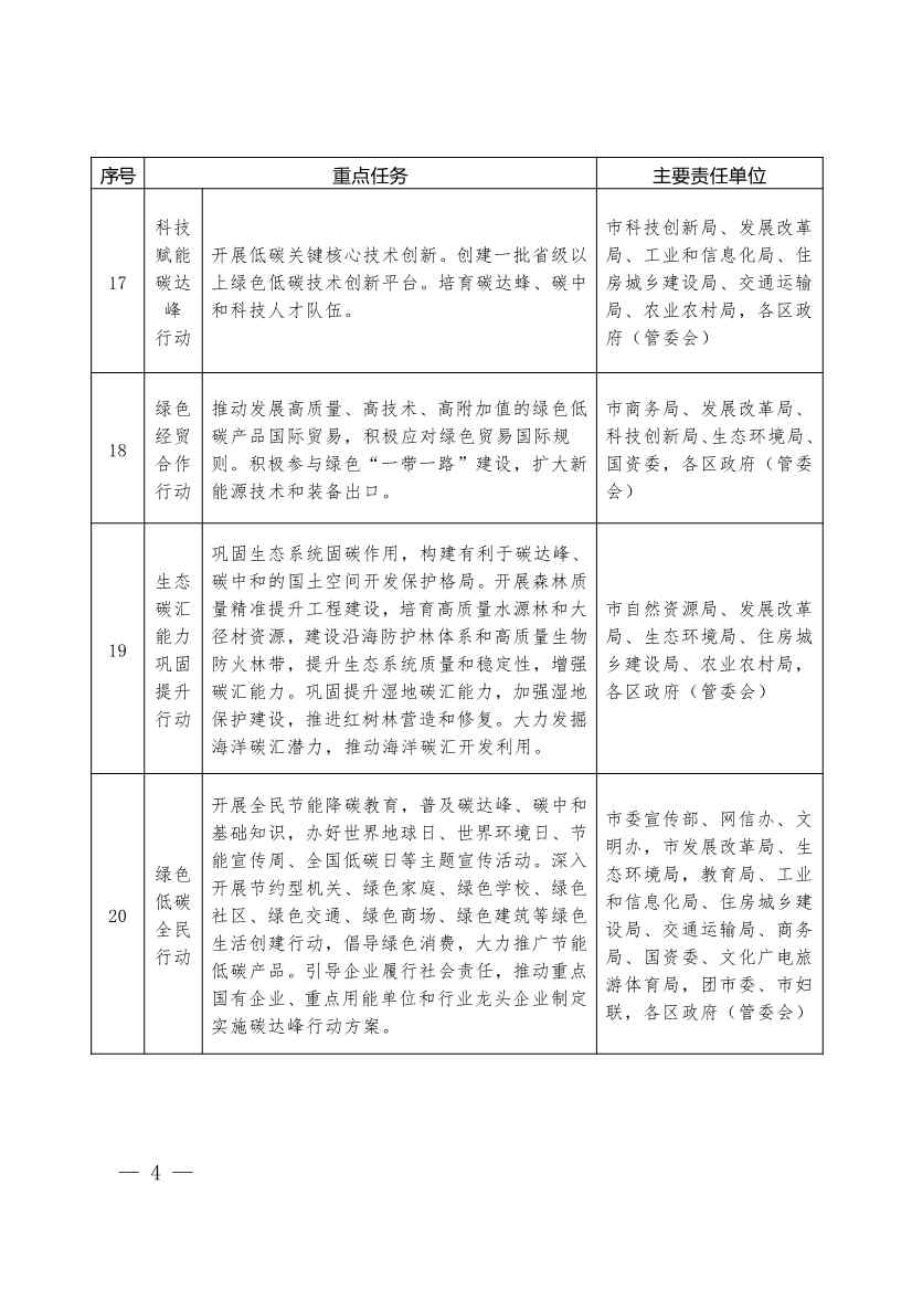
27.推动低碳关键核心技术创新。强化可再生能源、氢能、储能、新型电力系统等新能源技术创新。引导传统高耗能行业的低碳燃料与原料替代、零碳工业流程再造、数据中心和5G等新型基础设施的过程智能调控等关键核心技术与装备研发。推进建筑、交通运输行业节能减排关键技术研究与示范。鼓励开展森林、农田、湿地等生态碳汇关键技术研究。支持典型固废、电子废弃物等资源循环利用关键核心技术攻关。
28.加快低碳先进技术成果转化。探索建立绿色技术推广机制,推动传统高耗能行业、数据中心和5G等新基建、建筑和交通等行业节能降碳先进适用技术、装备、工艺的推广应用。积极推动大容量风电、高效光伏、大容量储能、低成本可再生能源制氢等技术创新,推动新能源技术在能源消纳、电网调峰等场景以及交通、建筑、工业等不同领域的示范应用。支持生态系统碳汇、固废资源回收利用等潜力行业成果培育示范。
29.促进低碳科技创新能力提升。推动建立以政府投入为引导、企业投入为主体、社会投入为补充的绿色科技投入机制。加强绿色技术创新能力建设,创建一批省级以上绿色低碳技术创新平台,推动基础研究和前沿技术创新发展。培育企业创新能力,强化企业创新主体地位,完善产学研技术转化体系,引导行业龙头企业联合高校、科研院所和上下游企业共建低碳产业创新中心,开展关键技术协同创新。培育低碳科技创新主体,实施高端人才团队引进和培育工程,鼓励在珠高校建立多学科交叉的绿色低碳人才培养体系,形成一批碳达蜂、碳中和科技人才队伍。深化产教融合,鼓励校企联合开展产学合作协同育人项目。
(九)绿色经贸合作行动。
开展绿色经贸、技术与金融合作,积极参与绿色“一带一路”建设,推动发展高质量、高技术、高附加值的绿色低碳产品国际贸易。
30.提高外贸行业绿色竞争力。结合珠海市实际情况按省统一部署推动发展高质量、高技术、高附加值的绿色低碳产品国际贸易,提高外贸行业绿色竞争力。严格控制高耗能、高排放产品出口,鼓励节能环保、清洁能源等关键原材料和核心技术等进口。积极应对绿色贸易国际规则,探索建立产品碳足迹评价与标识制度。按省统一部署做好绿色贸易规则与进出口政策的衔接。扩大绿色低碳贸易主体规模,培育一批低碳外向型骨干企业,促进外贸转型升级基地、国家级经济技术开发区和海关特殊监管区域绿色发展。
31.积极参与绿色“一带一路”建设。坚持互惠共赢原则,探索与沿线国家在绿色贸易规则对接、绿色产业政策对接和绿色投资项目对接等领域加强互联互通。支持企业结合自身优势对接沿线国家绿色产业和新能源项目,深化国际产能合作,扩大新能源技术和装备出口。加强在应对气候变化、海洋合作等方面的国际交流合作。推进“绿色展会”建设,在展馆设置、搭建及组织参展等工作环节上减少污染和浪费。
(十)生态碳汇能力巩固提升行动。
坚持系统观念,推进山水林田湖草沙一体化保护和系统治理,提高生态系统质量和稳定性,有效提升森林、湿地、海洋等生态系统碳汇增量。
32.巩固生态系统固碳作用。结合国土空间规划编制和实施,构建有利于碳达峰、碳中和的国土空间开发保护格局。严守生态保护红线,严控生态空间占用,建立完善全市自然保护地体系,稳定现有森林、湿地、海洋、土壤等固碳作用。划定城镇开发边界,严控新增建设用地规模,推动城乡存量建设用地盘活利用。严格执行土地使用标准,加强节约集约用地评价,推广节地技术和节地模式。
33.持续提升森林碳汇能力。开展森林质量精准提升工程建设,培育高质量水源林和大径材资源,建设沿海防护林体系和高质量生物防火林带,提升生态系统质量和稳定性,增强碳汇能力。根据《广东省高质量水源林建设规划(2021-2025年)》,“十四五”期间,高质量完成我市水源林建设任务42300亩。积极参与“珠三角森林城市群”创建工作。推进“公园城市”“千里绿廊”建设,努力提高全市森林覆盖率,扩大森林碳汇增量规模。实施绿美珠海建设行动,建设珠海9大森林公园和城市公园精品工程,全面实现海岛森林提质升级。积极探索能够体现碳汇价值的林业生态保护补偿机制。到2030年,全市森林覆盖率达32.2%,森林蓄积量达249万立方米。
34.巩固提升湿地碳汇能力。加强自然湿地保护,充分发挥湿地、泥炭的碳汇作用,重点保护野生动物栖息地、野生植物原生地等,维护湿地生态系统健康稳定。深入推进“美丽河湖”创建,建立功能完整的河涌水系和绿色生态水网,推动水生态保护修复,保障河湖生态流量。严格红树林用途管制,严守红树林生态空间。开展红树林保护修复行动,巩固淇澳红树林湿地修复成效,推进淇澳-担杆岛省级自然保护区红树林种植与修复工程,着力打造全省红树林湿地保护与生态修复的范例。到2024年,全面完成省下达我市的红树林营造修复任务。
35.大力发掘海洋碳汇潜力。推进海洋生态系统保护和修复重大工程建设,养护海洋生物资源,维护海洋生物多样性,构建以海岸带、海岛链和各类自然保护地为支撑的海洋生态安全格局。加强海洋碳汇基础理论和方法研究,落实海洋碳汇计量标准体系,完善海洋碳汇监测系统,开展海洋碳汇摸底调查。严格保护和修复海草床、珊瑚礁等海洋生态系统,积极推动海洋碳汇开发利用。探索开展海洋生态系统碳汇试点,推进海洋生态牧场建设,有序发展海水立体综合养殖,提高海洋渔业碳汇功能。
(十一)绿色低碳全民行动。
加强生态文明宣传教育,增强全民节约意识、环保意识、生态意识,倡导简约适度、绿色低碳、文明健康的生活方式,把绿色低碳理念转化为全社会自觉行动。
36.加强生态文明宣传教育。开展全民节能降碳教育,在全市高校、中小学开展多种形式的资源环境国情教育,普及碳达峰、碳中和基础知识。把节能降碳纳入文明城市、文明村镇、文明单位、文明家庭、文明校园创建及有关教育示范基地建设要求。加强生态文明科普教育,办好世界地球日、世界环境日、节能宣传周、全国低碳日等主题宣传活动。广泛组织开展生态环保、绿色低碳志愿活动。支持和鼓励公众、社会组织对节能降碳工作进行舆论监督,各类新闻媒体及时宣传报道节能降碳的先进典型、经验和做法,营造良好社会氛围。
37.推广绿色低碳生活方式。坚决遏制奢侈浪费和不合理消费,杜绝过度包装,制止餐饮浪费行为。深入开展节约型机关、绿色家庭、绿色学校、绿色社区、绿色交通、绿色商场、绿色建筑等绿色生活创建行动,广泛宣传推广简约适度、绿色低碳、文明健康的生活理念和生活方式,评选宣传一批优秀示范典型。积极倡导绿色消费,大力推广高效节能电机、节能环保汽车、高效照明等节能低碳产品,探索碳普惠商业模式创新。
38.引导企业履行社会责任。鼓励重点国有企业、重点用能单位和行业龙头企业制定实施碳达峰行动方案,深入研究减排路径,发挥引领带动作用。督促上市公司和发债企业按照强制性环境信息披露要求,定期公布企业碳排放信息。完善绿色产品认证与标识制度,推动国有企业率先执行企业绿色采购指南。充分发挥行业协会等社会团体作用,引导企业主动适应绿色低碳发展要求,加强能源资源节约,自觉履行低碳环保社会责任。
39.强化领导干部培训。将学习贯彻习近平生态文明思想作为干部教育培训的重要内容,市、区党校(行政学院)要把碳达峰、碳中和相关内容列入教学计划,分阶段对领导干部开展培训,深化各级领导干部对碳达峰、碳中和工作重要性、紧迫性、科学性、系统性的认识。从事绿色低碳发展工作的领导干部,要提升专业能力素养,切实增强专业本领。
(十二)试点示范创建行动。
开展绿色低碳试点和先行示范建设,支持有条件的区域和重点行业、重点企业率先实现碳达峰,形成一批可操作、可复制、可推广的经验做法。
40.开展碳达峰试点建设。加大对各区、镇街推进碳达峰的支持力度,综合考虑区域经济发展程度、产业布局、资源能源禀赋和碳排放趋势等因素,在政策、资金、技术等方面给予支持。支持有条件的区域建设碳达峰、碳中和试点,鼓励各区(功能区)选择具有典型代表性的镇街、村居开展碳达峰试点示范建设,加快推进绿色低碳转型,为全省全市提供可复制可推广经验做法。
41.开展绿色低碳试点示范。支持企业、园区、社区、公共机构深入开展绿色低碳试点示范。着力打造一批各具特色、具有示范引领效应的近零碳/零碳企业、园区、社区、学校、医院、交通枢纽等。以富山工业园的新能源领军企业及周边区域为载体,规划建设零碳科技城。鼓励钢铁、石化等重点行业企业提出碳达峰、碳中和目标并制定中长期行动方案,鼓励示范推广二氧化碳捕集利用与封存(CCUS)技术。
(十三)协同横琴粤澳深度合作区同步开展降碳行动。
强化与横琴粤澳深度合作区在低碳发展领域的交流合作,加强地区产业、资金、技术、人才等优势要素互联互通,从能源利用、产业发展、科技创新、绿色金融等方面协同推进减碳行动,支持横琴粤澳深度合作区建设碳中和试点,加快建立应对气候变化共同机制。
42.推进横琴粤澳深度合作区能源体系高效低碳发展。支持横琴粤澳深度合作区大力发展新型能源技术及推广应用,推动区域集中供冷供热进一步发展,实现能源梯级利用。支持横琴粤澳深度合作区发展分布式光伏发电及储能技术应用,推进横琴供电局线路工区大楼近零碳示范楼宇项目。提升横琴区域电力供应保障能力,建设覆盖输、变、配、调控的全方位数字智能电网,构建适应新能源占比逐渐提高的新型电力系统建设。
43.联动发展低碳产业。做好低碳产业项目引入,支持横琴粤澳深度合作区发展新产业,推动科技创新、中医药、跨境金融、文旅会展等产业链上下游企业跨区域落户。依托粤澳中医药科技产业园,建设世界一流中医药生产基地和创新高地,优化中医药科技产业园发展路径,辐射推动金湾区生物医药与健康产业高质量集群发展。基于广东省低碳产品、粤港碳标签互认机制的工作基础,围绕高端电子信息、生物医药、中医药等高端制造主导产业,共同探索建立低碳产品碳足迹评价方法、碳标签互认管理办法等制度体系,协同增强产品低碳竞争力。
44.协同推动创新科技成果转化。加强低碳发展、节能环保技术的国际交流合作,联合省、市内高校及研发机构,共同加快能源节约、资源循环利用、新能源开发、清洁生产技术、二氧化碳捕集利用与封存(CCUS)技术等领域关键低碳技术创新攻关,创新技术推广模式,以技术突破壮大和提升电子信息产业、新能源产业、大健康产业发展。
45.加强绿色金融合作。支持横琴粤澳深度合作区申报国家第二批气候投融资试点,与横琴粤澳深度合作区、澳门共同探索推动气候投融资。联合多家大型金融机构推动搭建粤澳绿色金融平台,逐步实现境内外项目资金对接、培训、绿色技术交易、投融资中介服务等功能。借助横琴粤澳深度合作区气候投融资试点和金融平台优势,有效推动绿色金融资源和服务向金湾区、斗门区实体产业辐射和倾斜。强化鹤洲、万山、保税一体化区域对澳金融合作以及与横琴粤澳深度合作区的联动,以绿色金融发展助力高质量建设环澳跨境金融合作区。
三、政策保障
(一)建立碳排放统计监测体系。按照国家和省统一规范的碳排放统计核算体系有关要求,加强碳排放核算能力建设,完善能源活动、工业生产过程、农业、土地利用变化与林业、废弃物处理等领域的统计体系,定期编制全市温室气体清单报告。加快利用大数据、云计算、区块链等先进技术,集成管理能源、工业、交通、建筑、农业等重点领域碳排放和林业碳汇数据,提高碳排放智慧监测水平。建立覆盖陆地和海洋生态系统的碳汇核算监测体系,开展生态系统碳汇本底调查和碳储量评估。
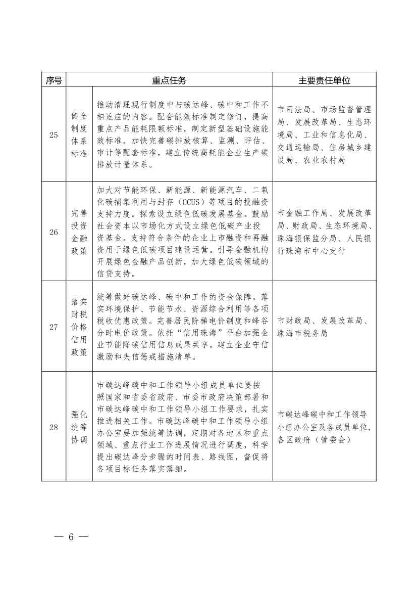
(二)健全制度体系标准。推动清理现行制度中与碳达峰、碳中和工作不相适应的内容,构建有利于绿色低碳发展的制度体系。配合省加快能效标准制定修订,提高重点产品能耗限额标准,制定新型基础设施能效标准,扩大能耗限额标准覆盖范围;加快完善碳排放核算、监测、评估、审计等配套标准,建立传统高耗能企业生产碳排放计量体系。支持相关机构积极参与国际国内的能效、低碳、可再生能源标准制定修订,加强与国际和港澳标准的衔接和互认。
(三)完善投资金融政策。严格控制不符合要求的高耗能高排放低水平项目投融资,加大对节能环保、新能源、新能源汽车、二氧化碳捕集利用与封存(CCUS)等项目的支持力度。国有企业要加大绿色低碳投资,推动低碳零碳负碳技术研发推广。探索设立绿色低碳发展基金,加大对绿色低碳产业发展、技术研发等的支持力度。鼓励社会资本以市场化方式设立绿色低碳产业投资基金。支持符合条件的企业上市融资和再融资用于绿色低碳项目建设运营,扩大绿色信贷、绿色债券、绿色保险规模。引导金融机构开展绿色金融产品创新,加大绿色低碳领域的信贷支持。
(四)落实财税价格信用政策。统筹做好碳达峰、碳中和重大改革、重大示范、重大工程的资金保障。落实环境保护、节能节水、资源综合利用等各项税收优惠政策。对企业的绿色低碳研发投入支出,符合条件的可享受企业所得税研发费用加计扣除政策。落实新能源汽车税收减免政策。研究完善可再生能源并网消纳财税支持政策。配合省深入推进能源价格改革,完善绿色电价政策体系。对能源消耗超过单位产品能耗限额标准的用能单位严格执行惩罚性电价政策,对高耗能、高排放行业实行差别电价、阶梯电价政策。完善居民阶梯电价制度和峰谷分时电价政策。依托“信用珠海”平台加强企业节能降碳信用信息成果共享,建立企业守信激励和失信惩戒措施清单。
四、组织实施
(一)强化统筹协调。坚持把党的领导贯穿碳达峰、碳中和工作全过程。市碳达峰碳中和工作领导小组对各项工作进行整体部署和系统推进,统筹研究重要事项、制定重大政策、部署重点工作。市碳达峰碳中和工作领导小组成员单位要按照国家和省委省政府、市委市政府决策部署和市碳达峰碳中和工作领导小组工作要求,扎实推进相关工作。市碳达峰碳中和工作领导小组办公室要加强统筹协调,定期对各区和重点领域、重点行业工作进展情况进行调度,科学提出碳达峰分步骤的时间表、路线图,督促将各项目标任务落实落细。
(二)强化责任落实。各区各部门要深刻认识碳达峰、碳中和工作的重要性、紧迫性、复杂性,切实扛起责任,按照本方案确定的主要目标和重点任务,着力抓好各项任务落实,确保政策到位、措施到位、成效到位。各相关单位、人民团体、社会组织要按照国家和省、市有关部署,积极发挥自身作用,推进绿色低碳发展。
(三)强化监督考核。加强碳达峰、碳中和目标任务完成情况的监测、评价和考核,对接全省工作部署,逐步建立和完善碳排放强度和总量“双控”制度,对能源消费和碳排放指标实行协同管理、协同分解、协同考核。加强监督考核结果应用,对碳达峰工作突出的单位和个人按规定给予表彰奖励,对未完成目标任务的部门实行通报批评和约谈问责。考核评估结果向社会公开,接受舆论监督。市各有关部门要组织开展碳达峰目标任务年度评估,有关工作进展和重大问题要及时向市碳达峰碳中和工作领导小组报告。








